电脑桌面
添加小米粒文库到电脑桌面
安装后可以在桌面快捷访问

JDPaint基础教程文档

JDPaint基础教程文档_第1页
1/22
JDPaint基础教程文档_第2页
2/22
JDPaint基础教程文档_第3页
3/22
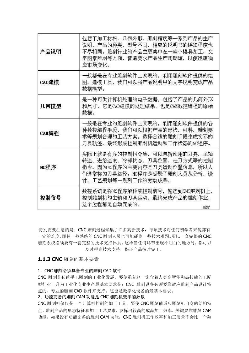
第一章 JDPaint 5.19简介 1.1 CNC 雕刻与 JDPaint 5.19 1.1 CNC 雕刻与JDPaint 5.19 传统的雕刻是手工业的一个分支,加工产品的质量取决于雕刻人员的经验技巧,从学徒到师傅需要很长的时间,很多高超的技能还需要在今后的实践中不断的摸索和领悟。因为雕刻技能的继承性比较差,所以整个行业的发展十分缓慢,经过多个世纪的发展,手工雕刻技术仍然没有明显的变化。在近十几年中,由于计算机技术、信息技术、自动化技术在许多行业中得到了广泛应用,包括机械制造、金融、交通、管理等生产流通领域,极大地推动了这些行业的发展。多年来,人们一直希望这些先进的生产技术能应用到雕刻这个传统而古老的行业中。计算机数控雕刻技术(简称CNC 雕刻技术)和计算机数控雕刻机(简称CNC 雕刻机)的出现终于把人们这个多年的梦想变成了现实。 CNC 雕刻技术是传统雕刻技术和现代数控技术结合的产物,它秉承了传统雕刻精细轻巧、灵活自如的操作特点,同时利用了传统数控加工中的自动化技术,并将二者有机的结合在一起,成为一种先进的雕刻技术。所有这些技术最终都是通过 CNC 雕刻机转化为真正的生产能力。CNC 雕刻机集计算机辅助设计技术(CAD 技术)、计算机辅助制造技术(CAM 技术)、数控技术(NC 技术)、精密制造技术于一体,是目前最先进的雕刻设备,代表了最先进的雕刻技术。使用 CNC 雕刻技术和 CNC 雕刻机已经成为雕刻行业的一种潮流。 1.1.1 CNC 雕刻的特点 CNC 雕刻来源于手工雕刻和传统数控加工,它与二者存在着相同点,同时又存在着一些区别。同任何先进的生产技术一样,CNC 雕刻在弥补手工雕刻和传统数控加工的不足之处的同时,总是最大可能地吸取了二者的优点,将它们融会贯通,逐渐形成CNC 雕刻的特点。 1、CNC 雕刻的加工对象 CNC 雕刻的主要加工对象为文字、图案、纹理、小型复杂曲面、薄壁件、小型精密零件、非规则的艺术浮雕曲面等,这些对象的特点是:尺寸小、形态复杂、成品要求精细。 2、CNC 雕刻加工的工艺特点 CNC 雕刻只能、而且必须使用小刀具加工。 3、CNC 雕刻产品的尺寸精度高,产品一致性好 CNC 雕刻产品的尺寸精度高,同一产品之间一致性好,这对于模具雕刻和有精密尺寸要求的批量产品加工来说具有重要的意义。另外,控制系统根据加工指令自动控制 CNC 雕刻机的刀具运动,完成雕刻任务,极大地减轻了劳动强度。这个高度自动化过程使生产大大降低了对传统手工雕刻操作技能的严...

1、当您付费下载文档后,您只拥有了使用权限,并不意味着购买了版权,文档只能用于自身使用,不得用于其他商业用途(如 [转卖]进行直接盈利或[编辑后售卖]进行间接盈利)。
2、本站所有内容均由合作方或网友上传,本站不对文档的完整性、权威性及其观点立场正确性做任何保证或承诺!文档内容仅供研究参考,付费前请自行鉴别。
3、如文档内容存在违规,或者侵犯商业秘密、侵犯著作权等,请点击“违规举报”。

碎片内容

JDPaint基础教程文档

小辰+ 关注
实名认证
内容提供者

出售各种文档和资料

确认删除?
VIP
微信客服
  • 扫码咨询
会员Q群
  • 会员专属群点击这里加入QQ群
客服邮箱
回到顶部