电脑桌面
添加小米粒文库到电脑桌面
安装后可以在桌面快捷访问

一个土建工程师必须知道的数据

一个土建工程师必须知道的数据_第1页
1/7
一个土建工程师必须知道的数据_第2页
2/7
一个土建工程师必须知道的数据_第3页
3/7
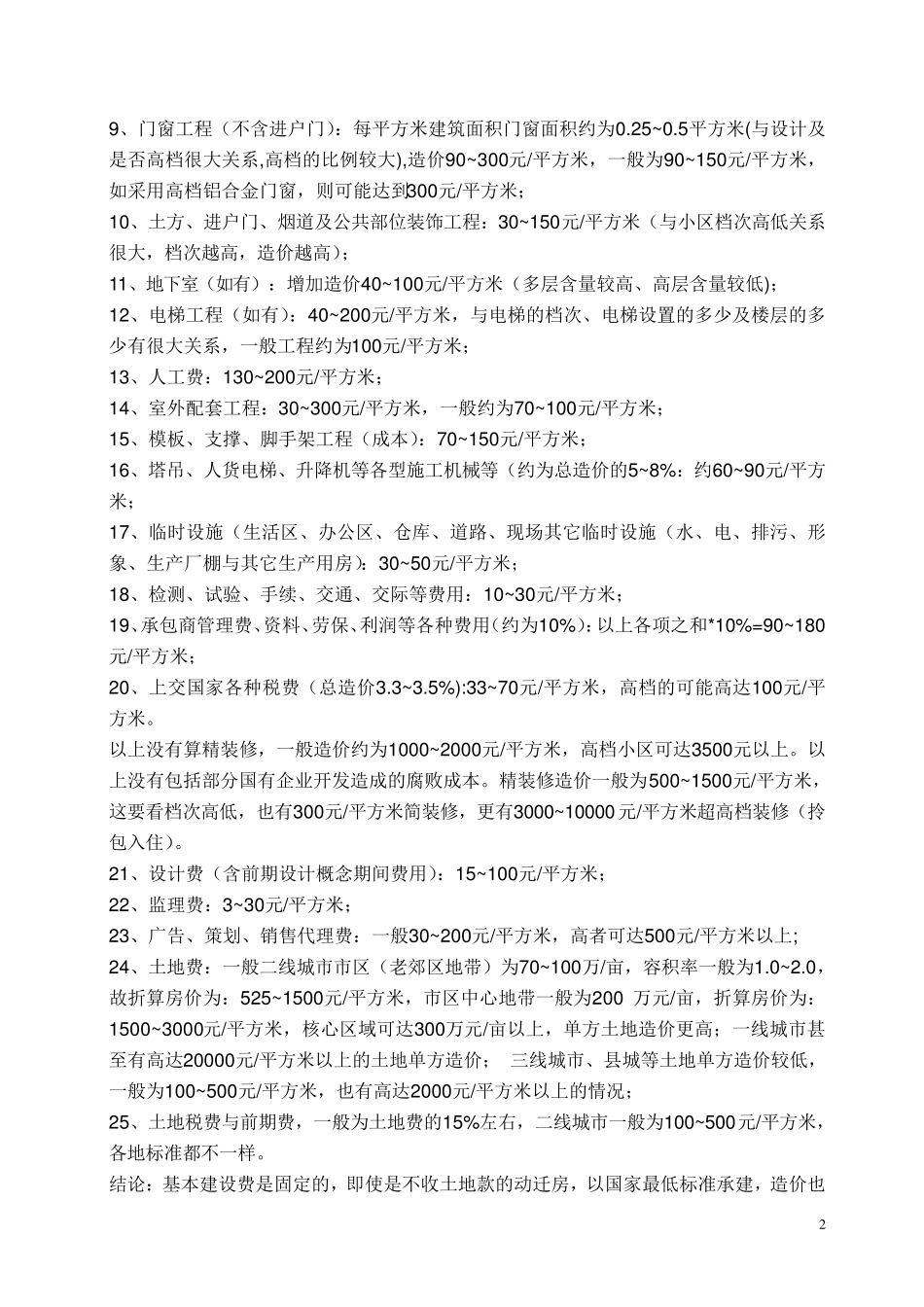
1 一个土建工程师必须知道的基础数据 一、常见清包工单价(2 0 1 0 年) 模板:19-23元/平米(粘灰面) 砼 :38-41元/立, 钢筋:310-420元/吨,或者10-13元/m2 砌筑:55-70元/立。 抹灰:7-15元/平米(不扣除门窗洞口,不包括脚手架搭拆) 面砖粘贴:18元/m2. 室内地面砖(600*600)15元/平米, 踢脚线:3元/米。 室内墙砖:25元/平米(包括倒角) 楼梯间石材:28元/平米,踏步板磨边:10元/米。 石膏板吊顶:20元(平棚)铝扣板吊项:25元/平米, 蹲台隔断:120-300元/蹭位。 大白乳胶漆:6元/平米。 外墙砖:43元/平米, 外墙干挂蘑菇石:50元/平米。 屋面挂瓦:13元/平米。 水暖:9元/平米(建筑面积) 电气照明部分:6元/平米。 木工:18-24元/平米(粘灰面),木工:35-50元/m2, 架子工:5.5元/m2。 二、房地产建筑成本(按建筑平方米算) 1、桩基工程(如有):70~100元/平方米; 2、钢筋:40~75KG/平方米(多层含量较低、高层含量较高),合160~300元/平方米; 3、砼:0.3~0.5立方/平方米(多层含量较低、高层含量较高),合100~165元/平方米; 4、砌体工程:60~120元/平方米(多层含量较高、高层含量较低); 5、抹灰工程:25~40元/平方米; 6、外墙工程(包括保温):50~100元/平方米(以一般涂料为标准,如为石材或幕墙,则可能高达300~1000元/平方米; 7、室内水电安装工程(含消防):60~120元/平方米(按小区档次,多层略低一些) 8、屋面工程:15~30元/平方米(多层含量较高、高层含量较低); 2 9、门窗工程(不含进户门):每平方米建筑面积门窗面积约为0.25~ 0.5平方米(与设计及是否高档很大关系,高档的比例较大),造价90~ 300元/平方米,一般为90~ 150元/平方米,如采用高档铝合金门窗,则可能达到300元/平方米; 10、土方、进户门、烟道及公共部位装饰工程:30~ 150元/平方米(与小区档次高低关系很大,档次越高,造价越高); 11、地下室(如有):增加造价40~ 100元/平方米(多层含量较高、高层含量较低); 12、电梯工程(如有):40~ 200元/平方米,与电梯的档次、电梯设置的多少及楼层的多少有很大关系,一般工程约为100元/平方米; 13、人工费:130~ 200元/平方米; 14、室外配套工程:30~ 300元/平方米,一般约为70~ 100元/平方米; 15、模板、支撑、脚手架工程(成本):70~ 150元/平方米; 16、塔吊、人货电梯、升降机等各型施工机械等(约为总造价的5~ 8%:约60~...

1、当您付费下载文档后,您只拥有了使用权限,并不意味着购买了版权,文档只能用于自身使用,不得用于其他商业用途(如 [转卖]进行直接盈利或[编辑后售卖]进行间接盈利)。
2、本站所有内容均由合作方或网友上传,本站不对文档的完整性、权威性及其观点立场正确性做任何保证或承诺!文档内容仅供研究参考,付费前请自行鉴别。
3、如文档内容存在违规,或者侵犯商业秘密、侵犯著作权等,请点击“违规举报”。

碎片内容

一个土建工程师必须知道的数据

您可能关注的文档

确认删除?
VIP
微信客服
  • 扫码咨询
会员Q群
  • 会员专属群点击这里加入QQ群
客服邮箱
回到顶部