电脑桌面
添加小米粒文库到电脑桌面
安装后可以在桌面快捷访问

以人为中心的照顾

以人为中心的照顾_第1页
1/6
以人为中心的照顾_第2页
2/6
以人为中心的照顾_第3页
3/6
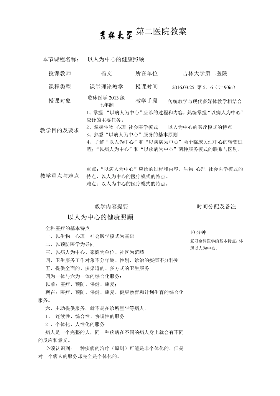
吉 林 大 学 教 师 教 案 (2015 ~ 2016 学年第 2 学期) 课程名称:全科医学概论 教 研 室 :全科医学教研室 主讲教师:*** 吉林大学第二医院制 第二医院教案 本节课程名称: 以人为中心的健康照顾 授课教师 杨文 所在单位 吉林大学第二医院 课程类型 课堂理论教学 授课时间 2016.03.25 第5、6(计90in ) 授课对象 临床医学2013 级七年制 教学手段 传统教学与现代多媒体教学相结合 教学目的及要求 1、掌握 “以病人为中心”应诊的过程和内容,熟练掌握“以病人为中心”应诊的主要任务。 2、掌握生物-心理-社会医学模式——以人为中心的医疗模式的特点 3、熟悉“以病人为中心”服务的基本原则 4、了解“以人为中心”和“以疾病为中心”两个临床关注中心的转变过程;“以病人为中心”和“以疾病为中心”两种服务模式的联系与区别。 教学重点与难点 重点:“以病人为中心”应诊的过程和内容,生物-心理-社会医学模式的特点,以人为中心的医疗模式的特点。 难点:以人为中心的医疗模式的特点。 教学内容提要 时间分配及备注 以人为中心的健康照顾 全科医疗的基本特点 一、以生物- 心理- 社会医学模式为基础 二、以预防医学为导向 三、以病人为中心、家庭为单位、社区为范畴 四、卫生服务工作对象不分年龄、性别,诊治的疾病不分科别 五、提供全面的、多渠道的、多方式的卫生服务 四为一体与六为一体的综合化服务: 以前:医疗、预防、保健、康复; 现在:医疗、预防、保健、康复、健康教育和计划生育的综合化服务。 六、主动 提供服务,就 不是 在诊所里 坐 等 病人。 1、 连 续 性、综合性、协 调 性的服务 2 、个体化、人性化的服务 病人是 一个完 整 的人,同 一种疾病在不同 的病人身 上 就 会有 不同的反 应和意 义 。 必 须 认 识 到 :一种疾病的治疗(原则)可 能 是 非 个体化的,但 是对一个病人的服务却 完 全是 个体化的。 10 分钟 复习 全科医学的基本特点,体现以人为中心。 3 、第一线的服务 全科医疗是第一线的、最基本的医疗保健服务;是公众进入医疗保健系统的门户;是病人在求治过程中首先接触的第一位医生。 患者与疾病——两个不同的关注中心 (一)、医生的关注中心 (二)、生物医学模式——以疾病为中心 缺陷: 1、以疾病为中心,忽视患者的需求 2、医患关系疏远,患者依从性降低 3、医生思维的局限...

1、当您付费下载文档后,您只拥有了使用权限,并不意味着购买了版权,文档只能用于自身使用,不得用于其他商业用途(如 [转卖]进行直接盈利或[编辑后售卖]进行间接盈利)。
2、本站所有内容均由合作方或网友上传,本站不对文档的完整性、权威性及其观点立场正确性做任何保证或承诺!文档内容仅供研究参考,付费前请自行鉴别。
3、如文档内容存在违规,或者侵犯商业秘密、侵犯著作权等,请点击“违规举报”。

碎片内容

以人为中心的照顾

您可能关注的文档

确认删除?
VIP
微信客服
  • 扫码咨询
会员Q群
  • 会员专属群点击这里加入QQ群
客服邮箱
回到顶部