电脑桌面
添加小米粒文库到电脑桌面
安装后可以在桌面快捷访问

住宅交付验收规范与标准

住宅交付验收规范与标准_第1页
1/6
住宅交付验收规范与标准_第2页
2/6
住宅交付验收规范与标准_第3页
3/6
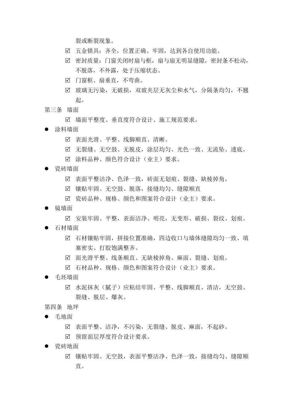
住宅交付验收规范与标准 住宅交付验收是工程竣工后客户对住宅质量、效果进行最后测试和认可的过程。验收应该采用国家现行的装饰工程质量检验规范和具体情况相结合的办法。一般来说分为设备验收、工艺验收和效果验收等几部分。 ◆ 设备验收 指居室设备设施的安装情况验收,应该通过机械的试运行来检查质量情况。比如卫生洁具设备、厨房设备,除应按国家装饰质量检验规范验收其排管布线是否标准外,还应该启动或进行水管试压验收,以确定设备运转是否正常。 ◆ 功能验收 指居室使用功能结构验收。比如天棚、地面、墙面、固定选型等是否遵循设计要求,是否牢固等。 ◆ 工艺验收 重点检查油漆硕、乳胶漆面、木质接头、外部造型、地面镶花等工艺水平。 ◆ 效果验收 其实是对设计方案的验收。客户通过观察室内整体装饰情况,判断设计风格、色彩、灯光、环境的搭配效果,从而评定设计方案的优 劣 。 本 部分内容 的编 制 主 要基 于 可操 作 性 、可追 溯 性 的原 则 ,综 合以上 要点,编制 了 住宅交付验收规范以及 住宅交付验收标准,分别 适 用于 工程专 业 技 术 人 员 以及 非 工程专 业 技 术 人 员 ( 物 业 、业 主 等) 验收。 第 一部分 住宅交付验收规范 住宅交付验收规范以仪 器 测量为主 ,以检查表 的形 式 反 映 工程质量验收情况。主 要用于 施工单 位 自 检及 监 理 公 司 细 部检查以及 住宅竣工验收操 作 流 程一:项 目 经 理 部现场 验房( 用于 抽 检)。 此 规范中 验收分项 包 括 : 1、 铝 合金 门 窗 安装工程类 2、 整体楼 、地面分项 工程类 3、 板 块 楼 、地面分项 工程类 4、 木制 板 楼 、地面分项 工程类 5、 木门 窗 安装分项 工程类 6、 室内、室外一般抹 灰 分项 工程类 7、 水刷 石 、水磨 石 、干 粘 石 分项 工程类 8、 喷 砂 、喷 涂 、滚 涂 和弹 涂 分项 工程类 9、 混色油漆分项工程类 10、 清漆分项工程类 11、 美术清漆、木地板、大理石、打蜡分项工程类 12、 刷浆、喷浆分项工程类 13、 玻璃安装分项工程类 14、 裱糊壁纸、墙布分项工程类 15、 人造石分项工程类 16、 天然石分项工程类 17、 饰面砖分项工程类 18、 罩面板及钢木架分项工程类 19、 细木制品分项工程类 20、 花饰安装分项工程类 21、 屋面找平层分...

1、当您付费下载文档后,您只拥有了使用权限,并不意味着购买了版权,文档只能用于自身使用,不得用于其他商业用途(如 [转卖]进行直接盈利或[编辑后售卖]进行间接盈利)。
2、本站所有内容均由合作方或网友上传,本站不对文档的完整性、权威性及其观点立场正确性做任何保证或承诺!文档内容仅供研究参考,付费前请自行鉴别。
3、如文档内容存在违规,或者侵犯商业秘密、侵犯著作权等,请点击“违规举报”。

碎片内容

住宅交付验收规范与标准

确认删除?
VIP
微信客服
  • 扫码咨询
会员Q群
  • 会员专属群点击这里加入QQ群
客服邮箱
回到顶部