电脑桌面
添加小米粒文库到电脑桌面
安装后可以在桌面快捷访问

口袋妖怪详细特性

口袋妖怪详细特性_第1页
1/9
口袋妖怪详细特性_第2页
2/9
口袋妖怪详细特性_第3页
3/9
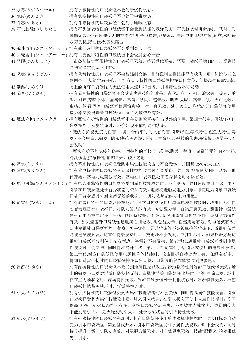
特性名称 效果说明 01.茂盛(しんりょく) 拥有茂盛特性的口袋妖怪 HP低于 1/3 时,使用草属性技能的威力提高 50% 02.烈火(もうか) 拥有烈火特性的口袋妖怪 HP低于 1/3 时,使用火属性技能的威力提高 50% 03.恶臭(あくしゅう) 恶臭特性的口袋妖怪攻击时,有 10%几率令目标害怕。将拥有恶臭特性的口袋妖怪排在队伍首位时,遇敌率降低 50%。持有道具清净符时,恶臭特性无效。 04.逃足(にげあし) 在野生战斗中,拥有逃足特性的口袋妖怪必定能逃跑。逃足无视踩影子特性。 05.发光(はっこう) 将拥有发光特性的口袋妖怪排在队伍首位时,遇敌率翻倍。 携带清净符时,发光无效 06.采蜜(みつあつめ) 战斗结束后,拥有采蜜特性的口袋妖怪有 30%的几率拾取香甜蜂蜜。 07.拾取(ものひろい) 拥有拾取特性的口袋妖怪在战斗结束后有 10%的几率能拾取道具。 战斗结束后道具会出现在拾取口袋妖怪的身上。 如果拾取口袋妖怪已经携带有道具,拾取不会发动。 在部分战斗设施中拾取无效。 08.降雨(あめふらし) 出场或获得该特性时,天气变为雨天。 09.干旱(ひでり) 出场或获得该特性时,天气变为晴天。 10.沙尘(すなおこし) 出场或获得该特性时,天气变为沙暴。 11.降雪(ゆきふらし ) 出场或获得该特性时,天气变为冰雹。 12.天气锁(エアロック) 拥有天气锁特性的口袋妖怪在场时,其它口袋妖怪不会受到天气的影响。 13.无天气(ノーてんき) 拥有无天气特性的口袋妖怪在场时,其它口袋妖怪不会受到天气的影响。 14.寒冰躯体(アイスボディ) 场上天气为冰雹时,拥有寒冰躯体特性的口袋妖怪每回合结束时回复HP最大值的 1/16。 15.托雨盘(あめうけざら) 场上天气为雨天时,拥有托雨盘特性的口袋妖怪每回合结束时回复HP最大值的 1/16。 16.湿润身体(うるおいボディ) 场上天气为雨天时,回合结束时拥有湿润身体特性的口袋妖怪的异常状态回复。 17.干燥肌肤(かんそうはだ) 拥有干燥肌肤特性的口袋妖怪受到水属性技能攻击时不会受伤,并回复HP最大值的 1/4。 拥有干燥肌肤特性的口袋妖怪受到火属性技能攻击时,攻击方技能威力提高 25%。 天气为雨天时,干燥肌肤口袋妖怪每回合回复HP 最大值的 1/8。天气为晴天时,干燥肌肤口袋妖怪每回合损失HP最大值的 1/8。 18.太阳能量(サンパワー) 场上天气为晴天时,拥有太阳能量特性的口袋妖怪特攻提高 50%,同时每回合结束时损失HP最大值的 1/8。 19.沙隐术(すながくれ) ...

1、当您付费下载文档后,您只拥有了使用权限,并不意味着购买了版权,文档只能用于自身使用,不得用于其他商业用途(如 [转卖]进行直接盈利或[编辑后售卖]进行间接盈利)。
2、本站所有内容均由合作方或网友上传,本站不对文档的完整性、权威性及其观点立场正确性做任何保证或承诺!文档内容仅供研究参考,付费前请自行鉴别。
3、如文档内容存在违规,或者侵犯商业秘密、侵犯著作权等,请点击“违规举报”。

碎片内容

口袋妖怪详细特性

您可能关注的文档

确认删除?
VIP
微信客服
  • 扫码咨询
会员Q群
  • 会员专属群点击这里加入QQ群
客服邮箱
回到顶部