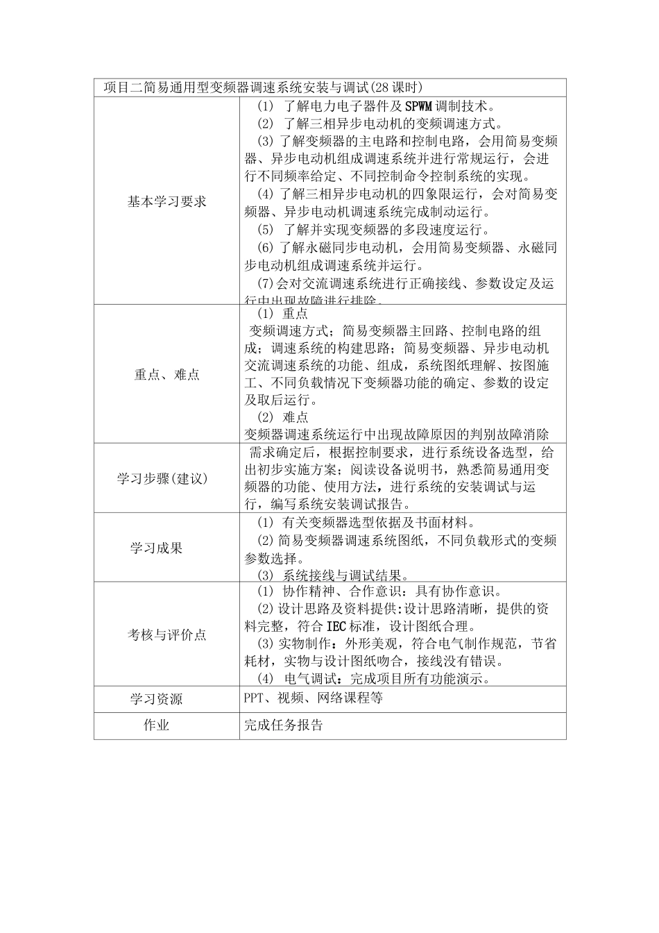
电脑桌面
添加小米粒文库到电脑桌面
安装后可以在桌面快捷访问

运动控制系统安装调试与运行 学习指南

运动控制系统安装调试与运行   学习指南_第1页
1/8
运动控制系统安装调试与运行   学习指南_第2页
2/8
运动控制系统安装调试与运行   学习指南_第3页
3/8
运动控制系统安装调试与运行》学习指南一、课程基本情况、性质和研究任务1.课程学时:64 学时2.课程性质《运动控制系统安装调试与运行》课程是电气自动化技术专业的一门专业核心课程,是在对专业职业工作岗位进行整体调研与分析的基础上,校企合作开发的一门校内学习与实际工作相一致、理实一体的课程。本课程主要以电气自动化技术专业人才培养目标为依据,即:培养适应现代化建设需要,德、智、体、美等方面全面发展,主要面向无锡地区和长江三角洲的自动化控制设备工艺实施、安装、调试、维护及简单设计和自动化产品销售的高素质技能型人才。3.先修课程《电工技术基础》、《电机与拖动》、《自动控制系统(A)》、《PLC 技术及应用(A)》4.学习任务通过本课程的学习,完成以下具体学习任务:(1)学习通用变频器的操作、变频器主要参数的设定、变频调速系统中简单故障的排除;(2)学习通用变频器的典型应用(含通用变频器的主回路、控制回路的接线、参数设定、变频器与 PLC 的互连方法、不同负载特性的传动系统的简单组成)(3)学习辅料比例添加机变频器控制系统、PLC、变频器曲线运行控制系统等控制案例,加深对变频调速系统的认识;(4)学习步进电动机、伺服电动机以及步进、伺服控制系统以及位置控制系统的组成与互连方法。二、学习目标1.知识目标(1)知道各种调速系统的优缺点及组成方法。(2)掌握简易通用变频调速系统的设备选型方法。(3)熟悉简易通用变频器的功能、使用方法、典型应用的实现。(4)掌握简易通用变频调速系统的安装、调试及运行的方法。(5)了解矢量控制及其实现方法。(6)了解步进、伺服等位置控制系统的组成以及功能实现和典型应用。2.能力目标(1)能对简易变频调速系统、高性能变频调速系统、步进伺服控制系统进行按图施工。(2)能根据具体的要求,对简单运动控制系统进行工艺要求分析并设计相关图纸。(3)能对各种运动控制系统进行参数设定、带负载调试并运行。(4)能根据交流调速设备的报警信息进行故障排除。3.态度目标(1)提升自我管理能力。(2)提升自主学习能力。(3)提升交流表达能力。(4)提升团队合作能力。(5)提升评判创新能力。(6)提升信息技术应用能力。(7)提升刻苦耐挫能力。三、课程学习单元的组织与安排学习单元名称及相应的课时分配如下表所示。《运动控制系统安装调试与运行》课程学习单元安排表序号学习单元名称课时分配1认识异步电动机及调速方法82简易型通用变频器调...

1、当您付费下载文档后,您只拥有了使用权限,并不意味着购买了版权,文档只能用于自身使用,不得用于其他商业用途(如 [转卖]进行直接盈利或[编辑后售卖]进行间接盈利)。
2、本站所有内容均由合作方或网友上传,本站不对文档的完整性、权威性及其观点立场正确性做任何保证或承诺!文档内容仅供研究参考,付费前请自行鉴别。
3、如文档内容存在违规,或者侵犯商业秘密、侵犯著作权等,请点击“违规举报”。

碎片内容

运动控制系统安装调试与运行 学习指南

wxg+ 关注
实名认证
内容提供者

该用户很懒,什么也没介绍

确认删除?
VIP
微信客服
  • 扫码咨询
会员Q群
  • 会员专属群点击这里加入QQ群
客服邮箱
回到顶部