电脑桌面
添加小米粒文库到电脑桌面
安装后可以在桌面快捷访问

2024年银行从业资格考试题库含答案VIP免费

2024年银行从业资格考试题库含答案_第1页
1/42
2024年银行从业资格考试题库含答案_第2页
2/42
2024年银行从业资格考试题库含答案_第3页
3/42
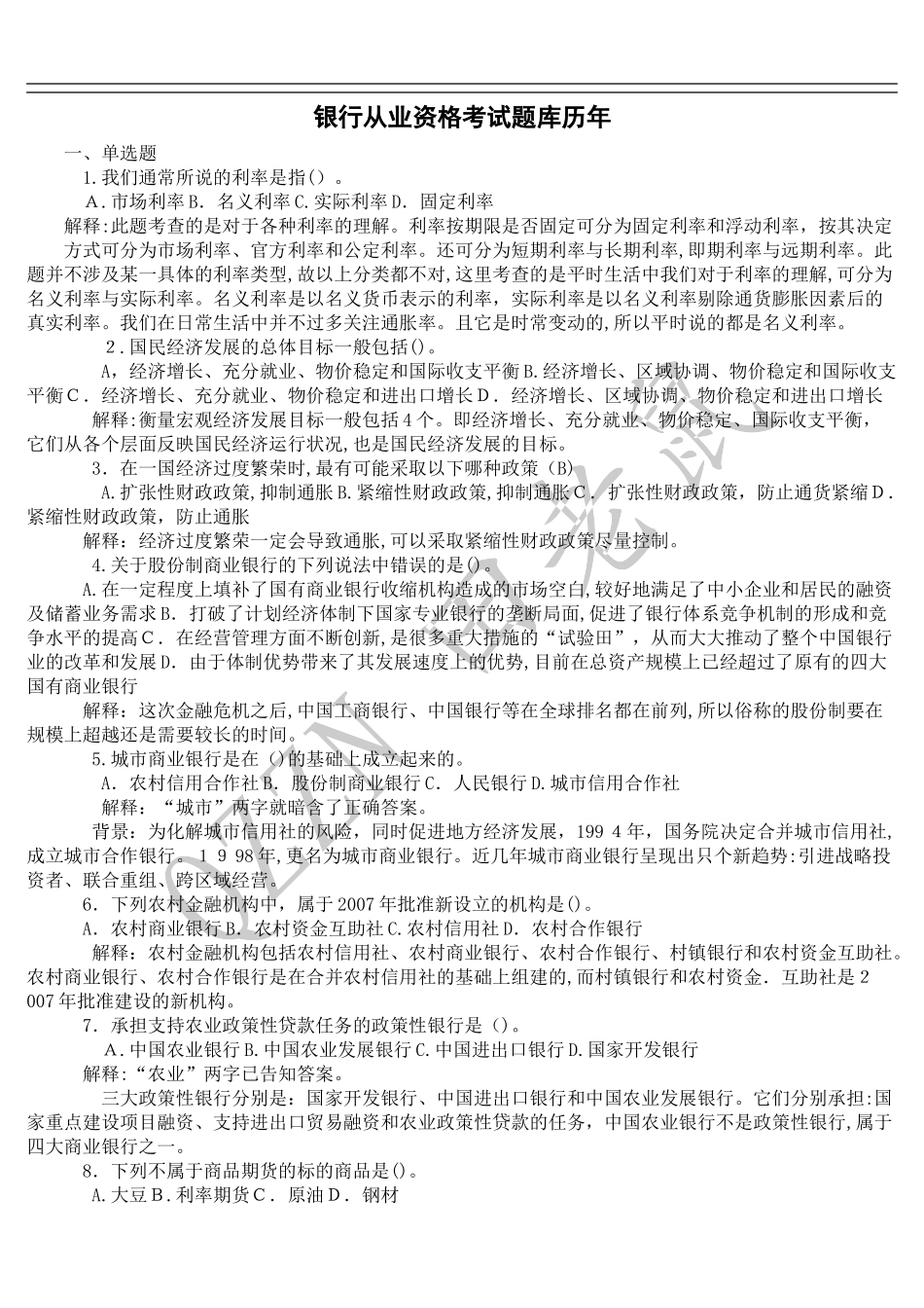
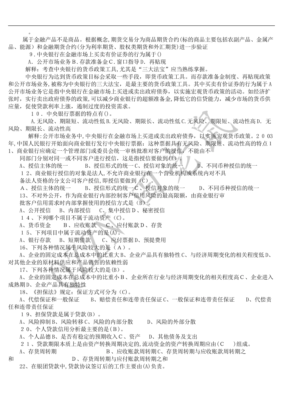
银行从业资格考试题库历年一、单选题1.我们通常所说的利率是指()。A.市场利率B.名义利率C.实际利率D.固定利率解释:此题考查的是对于各种利率的理解。利率按期限是否固定可分为固定利率和浮动利率,按其决定方式可分为市场利率、官方利率和公定利率。还可分为短期利率与长期利率,即期利率与远期利率。此题并不涉及某一具体的利率类型,故以上分类都不对,这里考查的是平时生活中我们对于利率的理解,可分为名义利率与实际利率。名义利率是以名义货币表示的利率,实际利率是以名义利率剔除通货膨胀因素后的真实利率。我们在日常生活中并不过多关注通胀率。且它是时常变动的,所以平时说的都是名义利率。2.国民经济发展的总体目标一般包括()。A,经济增长、充分就业、物价稳定和国际收支平衡B.经济增长、区域协调、物价稳定和国际收支平衡C.经济增长、充分就业、物价稳定和进出口增长D.经济增长、区域协调、物价稳定和进出口增长解释:衡量宏观经济发展目标一般包括4个。即经济增长、充分就业、物价稳定、国际收支平衡,它们从各个层面反映国民经济运行状况,也是国民经济发展的目标。3.在一国经济过度繁荣时,最有可能采取以下哪种政策(B)A.扩张性财政政策,抑制通胀B.紧缩性财政政策,抑制通胀C.扩张性财政政策,防止通货紧缩D.紧缩性财政政策,防止通胀解释:经济过度繁荣一定会导致通胀,可以采取紧缩性财政政策尽量控制。4.关于股份制商业银行的下列说法中错误的是()。A.在一定程度上填补了国有商业银行收缩机构造成的市场空白,较好地满足了中小企业和居民的融资及储蓄业务需求B.打破了计划经济体制下国家专业银行的垄断局面,促进了银行体系竞争机制的形成和竞争水平的提高C.在经营管理方面不断创新,是很多重大措施的“试验田”,从而大大推动了整个中国银行业的改革和发展D.由于体制优势带来了其发展速度上的优势,目前在总资产规模上已经超过了原有的四大国有商业银行解释:这次金融危机之后,中国工商银行、中国银行等在全球排名都在前列,所以俗称的股份制要在规模上超越还是需要较长的时间。5.城市商业银行是在()的基础上成立起来的。A.农村信用合作社B.股份制商业银行C.人民银行D.城市信用合作社解释:“城市”两字就暗含了正确答案。背景:为化解城市信用社的风险,同时促进地方经济发展,1994年,国务院决定合并城市信用社,成立城市合作银行。1998年,更名为城市商业银行。近几年城市商业银行呈现出只个新趋势:引进战略投资者、联合重组、跨区域经营。6.下列农村金融机构中,属于2007年批准新设立的机构是()。A.农村商业银行B.农村资金互助社C.农村信用社D.农村合作银行解释:农村金融机构包括农村信用社、农村商业银行、农村合作银行、村镇银行和农村资金互助社。农村商业银行、农村合作银行是在合并农村信用社的基础上组建的,而村镇银行和农村资金.互助社是2007年批准建设的新机构。7.承担支持农业政策性贷款任务的政策性银行是()。A.中国农业银行B.中国农业发展银行C.中国进出口银行D.国家开发银行解释:“农业”两字已告知答案。三大政策性银行分别是:国家开发银行、中国进出口银行和中国农业发展银行。它们分别承担:国家重点建设项目融资、支持进出口贸易融资和农业政策性贷款的任务,中国农业银行不是政策性银行,属于四大商业银行之一。8.下列不属于商品期货的标的商品是()。A.大豆B.利率期货C.原油D.钢材。属于金融产品不是商品。根据概念,期货交易分为商品期货合约(标的商品主要包括农副产品、金属产品、能源)和金融期货合约(分为利率期货、股权类期货和外汇期货)进一步验证9.中央银行在金融市场上买卖有价证券的行为属于()A.公开市场业务B.存款准备金C.窗口指导D.再贴现解释:考查中央银行的货币政策工具,尤其是“三大法宝”应当熟练掌握。中央银行为达到货币政策目标会采取一些手段,即货币政策工具。而存款准备金制度、再贴现政策和公开市场业务,被称为中央银行的三大法宝,是最主要的货币政策工具。其中买卖有价证券的行为属于A公开市场业务它是指中央银行在金融市场上买进或卖出政府债券,以实施宏观货币政策的活动。如经...

1、当您付费下载文档后,您只拥有了使用权限,并不意味着购买了版权,文档只能用于自身使用,不得用于其他商业用途(如 [转卖]进行直接盈利或[编辑后售卖]进行间接盈利)。
2、本站所有内容均由合作方或网友上传,本站不对文档的完整性、权威性及其观点立场正确性做任何保证或承诺!文档内容仅供研究参考,付费前请自行鉴别。
3、如文档内容存在违规,或者侵犯商业秘密、侵犯著作权等,请点击“违规举报”。

碎片内容

2024年银行从业资格考试题库含答案

山水人家+ 关注
实名认证
内容提供者

读万卷书,行万里路。

确认删除?
VIP
微信客服
  • 扫码咨询
会员Q群
  • 会员专属群点击这里加入QQ群
客服邮箱
回到顶部