电脑桌面
添加小米粒文库到电脑桌面
安装后可以在桌面快捷访问

2024年银行从业资格考试银行管理讲义VIP免费

2024年银行从业资格考试银行管理讲义_第1页
1/74
2024年银行从业资格考试银行管理讲义_第2页
2/74
2024年银行从业资格考试银行管理讲义_第3页
3/74
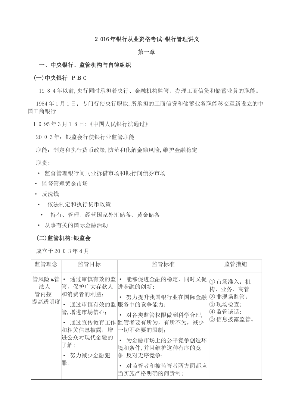
2016年银行从业资格考试-银行管理讲义第一章一、中央银行、监管机构与自律组织(一)中央银行PBC1984年以前,央行同时承担着央行、金融机构监管、办理工商信贷和储蓄业务的职能。1984年1月1日:专门行使央行职能,所承担的工商信贷和储蓄业务职能移交至新设立的中国工商银行1995年3月18日:《中国人民银行法通过》2003年:银监会行使银行业监管职能职能:制定和执行货币政策,防范和化解金融风险,维护金融稳定职责:·监督管理银行间同业拆借市场和银行间债券市场·监督管理黄金市场·反洗钱·依法制定和执行货币政策·持有、管理、经营国家外汇储备、黄金储备·从事有关的国际金融活动(二)监管机构:银监会成立于2003年4月监管理念监管目标监管标准监管措施管风险ﻫ管法人管内控提高透明度·通过审慎有效的监管,保护广大存款人和消费者的利益;·通过审慎有效的监管,增进市场信心;·通过宣传教育工作和相关信息披露,增进公众对现代金融的了解;·努力减少金融犯罪。·能够促进金融的稳定,同时又促进金融的创新;·努力提升我国银行业在国际金融服务中的竞争能力;·对各类监管权限做到科学合理,监管者要有所为,有所不为,减少一切不必要的限制;·为金融市场上的公平竞争创造环境和条件,并且维护这种有序的竞争,反对无序竞争;·对监管者和被监管者两方面都应当实施严格明确的问责制;①市场准入:机构、业务、高管②非现场监管;③现场检查;④监管谈话;⑤信息披露监管。·高效、节约地使用一切监管资源,做到权为民所用、情为民所系、利为民所谋。监管法正式施行时间:2003年12月27日通过,2004年2月1日起正式施行修正时间:2006年10月31日监管范围:银行业金融机构银行机构:商业银行、城市信用合作社、农村信用合作社以及政策性银行非银行机构:金融资产管理公司、信托投资公司、财务公司、金融租赁公司以及其他金融机构(三)自律组织:中国银行业协会CBA成立时间2000年性质民政部登记注册的全国性非营利社会团体主管单位银监会协会宗旨促进会员单位实现共同利益为宗旨会员单位(1)会员:政策性银行、大型商业银行、中小商业银行、资产管理公司、中央国债登记结算有限责任公司、中国邮政储蓄银行、农村商业银行、农村合作银行、农村信用社联合社、外资银行)ﻫ2(准会员:各省(自治区、直辖市、计划单列市)银行业协会组织机构最高权力机构:会员大会会员大会的执行机构:理事会6个专业委员会:法律工作委员会、自律工作委员会、银行业从业人员资格认证委员会、农村合作金融工作委员会、银团贷款与交易专业委员会、外资银行工作委员会日常办事机构:秘书处二、银行业金融机构(一)政策性银行政策性银行的改革:按照分类指导、“一行一策”的原则,推进政策性银行改革。首先推进国家开发银行改革,全面推行商业化运作,主要从事中长期业务。对政策性业务要施行公开透明的招标制。银行名称成立时间经营业务国家开发银行1994.3国家重点建设项目融资中国进出口银行1994.4支持进出口贸易融资中国农业发展银行1994.11农业政策性贷款的任务(二)大型商业银行1.中国工商银行时间事件1984.1.1工商信贷、个人储蓄2005.10.28整体改制为股份有限公司2006.10.27在上交所、香港联合交易所同步上市2.中国农业银行时间事件1979专门负责农村金融业务1996与农信社分离,向国有独资商业银行转变2009.1.5整体改制为股份有限公司2010.7.157.16在上交所上市、在香港联交上市3.中国银行时间事件1912成立1979外汇外贸专业银行2004.8.26整体改制为股份有限公司2006.6.1在香港联交上市2006.7.5在上交所上市4.中国建设银行时间事件1954.10.1成立1979成为独立的经营长期信用业务的专业银行2004.9.17整体改制为股份有限公司2005.10.27在香港联交上市5.交通银行时间事件1987.4.1重新组建,是新中国第一家全国性的股份制商业银行2005.6.23在香港联交上市2007.5.15在上交所上市(三)中小商业银行1.股份制商业银行(1)组成12家商业银行:中信银行、中国光大银行、华夏银行、广东发展银行、深圳发展银行、招商银行、上海浦东发展银行、兴业银行、中国民生银行、恒丰银行、浙...

1、当您付费下载文档后,您只拥有了使用权限,并不意味着购买了版权,文档只能用于自身使用,不得用于其他商业用途(如 [转卖]进行直接盈利或[编辑后售卖]进行间接盈利)。
2、本站所有内容均由合作方或网友上传,本站不对文档的完整性、权威性及其观点立场正确性做任何保证或承诺!文档内容仅供研究参考,付费前请自行鉴别。
3、如文档内容存在违规,或者侵犯商业秘密、侵犯著作权等,请点击“违规举报”。

碎片内容

2024年银行从业资格考试银行管理讲义

山水人家+ 关注
实名认证
内容提供者

读万卷书,行万里路。

确认删除?
VIP
微信客服
  • 扫码咨询
会员Q群
  • 会员专属群点击这里加入QQ群
客服邮箱
回到顶部