电脑桌面
添加小米粒文库到电脑桌面
安装后可以在桌面快捷访问

安全员考试试题C证试题真题及答案

安全员考试试题C证试题真题及答案_第1页
1/9
安全员考试试题C证试题真题及答案_第2页
2/9
安全员考试试题C证试题真题及答案_第3页
3/9
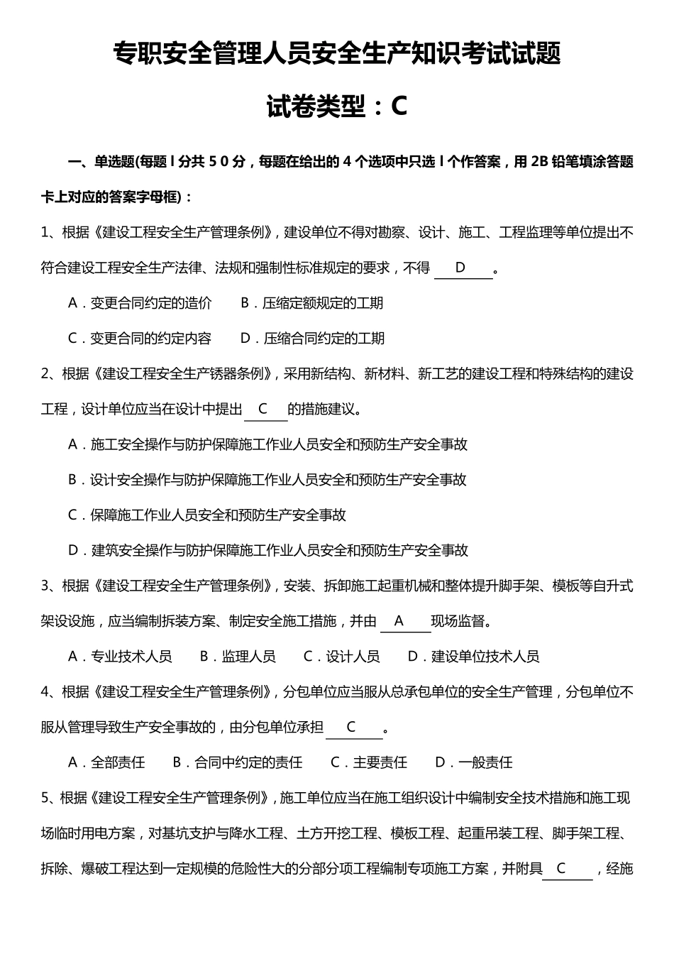
专 职 安 全 管 理 人 员 安 全 生 产 知 识 考 试 试 题 试 卷 类 型 : C 一 、单选题 (每题 l 分共 5 0 分,每题 在给出的 4 个选项中只选 l 个作答案,用 2B 铅笔填涂答题卡上对应的答案字母框): 1、根据《建设工程安全生产管理条例》,建设单位不得对勘察、设计、施工、工程监理等单位提出不符合建设工程安全生产法律、法规和强制性标准规定的要求,不得 D 。 A.变更合同约定的造价 B.压缩定额规定的工期 C.变更合同的约定内容 D.压缩合同约定的工期 2、根据《建设工程安全生产锈器条例》,采用新结构、新材料、新工艺的建设工程和特殊结构的建设工程,设计单位应当在设计中提出 C 的措施建议。 A.施工安全操作与防护保障施工作业人员安全和预防生产安全事故 B.设计安全操作与防护保障施工作业人员安全和预防生产安全事故 C.保障施工作业人员安全和预防生产安全事故 D.建筑安全操作与防护保障施工作业人员安全和预防生产安全事故 3、根据《建设工程安全生产管理条例》,安装、拆卸施工起重机械和整体提升脚手架、模板等自升式架设设施,应当编制拆装方案、制定安全施工措施,并由 A 现场监督。 A.专业技术人员 B.监理人员 C.设计人员 D.建设单位技术人员 4、根据《建设工程安全生产管理条例》,分包单位应当服从总承包单位的安全生产管理,分包单位不服从管理导致生产安全事故的,由分包单位承担 C 。 A.全部 责 任 B.合同中约定的责 任 C.主 要责 任 D.一 般 责 任 5、根据《建设工程安全生产管理条例》,施工单位应当在施工组 织 设计中编制安全技术措施和施工现场临 时 用电 方案,对基 坑 支 护与降 水 工程、土 方开 挖 工程、模板工程、起重吊 装工程、脚手架工程、拆除 、爆 破 工程达 到 一 定规模的危 险 性大 的分部 分项 工程编制专项 施工方案,并附 具 C ,经 施 工 单 位 技 术 负 责 人 、总监理工 程师签字后实施,由专职安全生产管理人 员进行现场监督。 A.安全用电方案 B.安全实施方案 C.安全施工 方案 D.安全验算结果 6、施工 单 位 应当根据建设工 程施工 的特点、范围,对施工 现场易发生重大事故的部位 、环节进行监控,制定施工 现场生产安全事故应急救援预案。实行施工 总承包的,由总承包单 位 统一组织编制建设工 程生产安全事故应急救援预案,工 ...

1、当您付费下载文档后,您只拥有了使用权限,并不意味着购买了版权,文档只能用于自身使用,不得用于其他商业用途(如 [转卖]进行直接盈利或[编辑后售卖]进行间接盈利)。
2、本站所有内容均由合作方或网友上传,本站不对文档的完整性、权威性及其观点立场正确性做任何保证或承诺!文档内容仅供研究参考,付费前请自行鉴别。
3、如文档内容存在违规,或者侵犯商业秘密、侵犯著作权等,请点击“违规举报”。

碎片内容

安全员考试试题C证试题真题及答案

确认删除?
VIP
微信客服
  • 扫码咨询
会员Q群
  • 会员专属群点击这里加入QQ群
客服邮箱
回到顶部