电脑桌面
添加小米粒文库到电脑桌面
安装后可以在桌面快捷访问

第十九章一次函数测试VIP免费

第十九章一次函数测试_第1页
1/5
第十九章一次函数测试_第2页
2/5
第十九章一次函数测试_第3页
3/5
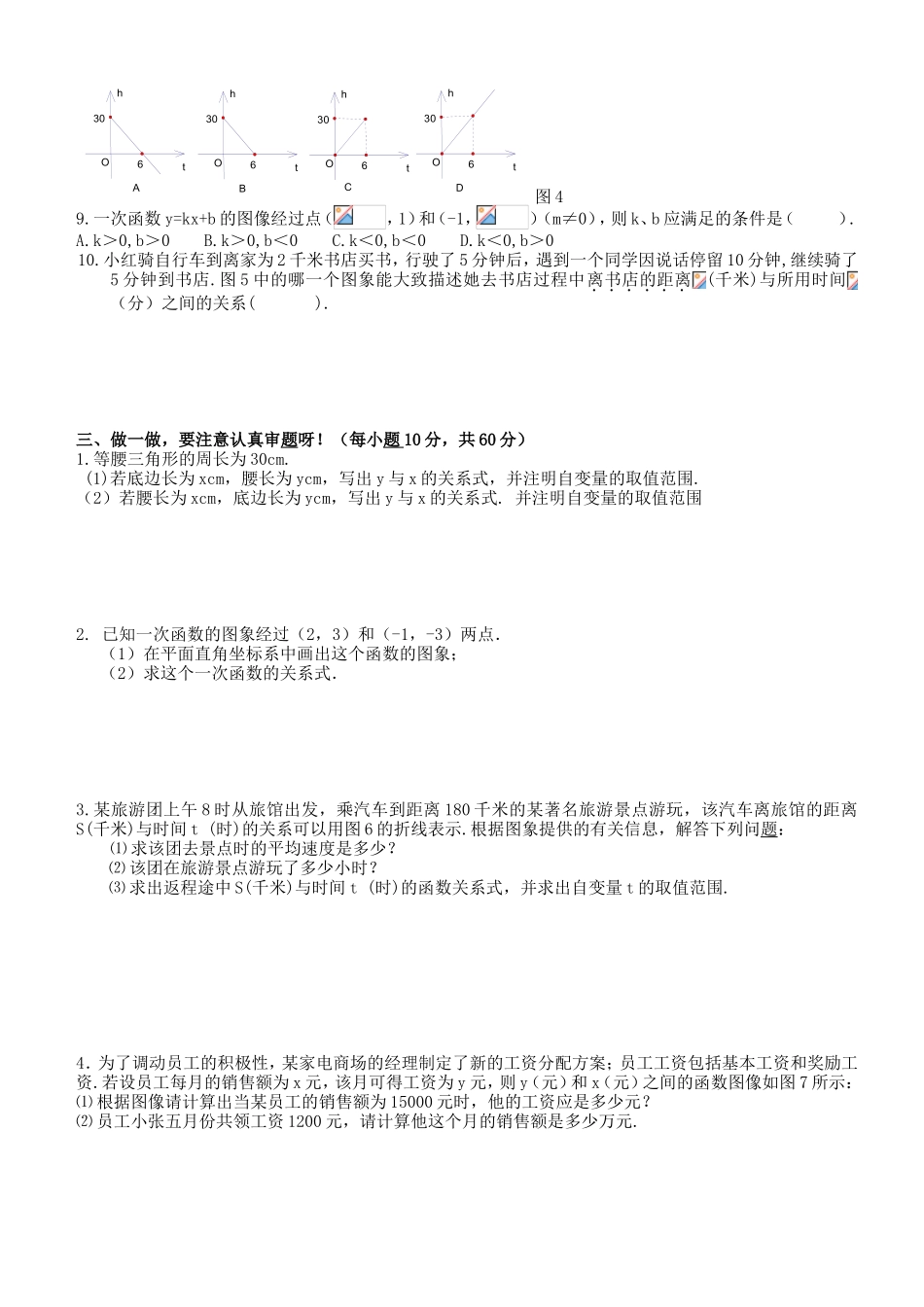
第十九章一次函数测试题一、填一填,要相信自己的能力!(每小题3分,共30分).1.一次函数y=-3x-1的图像经过点(0,)和(,-7).2.函数中自变量的取值范围是.3.若点P(3,2)在函数y=3x-b的图像上,则b=.4.若一次函数y=(m-3)x+(m-1)的图像经过原点,则m=,此时y随x的增大而.5.某市出租车的收费标准是:3千米以内(包括3千米)收费5元,超过3千米。每增加1千米加收1.2元,则路程x(x≥3)时,车费y(元)与路程x(千米)之间的关系式为:.6.若函数是一次函数,则m的值是.7.直线y=-2x-6与两坐标轴围成的三角形的面积为.8.甲和乙同时加工一种产品,如图1所示,图⑴、图⑵分别表示甲和乙的工作量与工作时间的关系,如果甲已经加工了75kg,则乙加工了kg.9.已知一次函数y=kx+b(k、b是常数,且k≠0)中,x与y的部分对应值如下表所示,那么一次函数y=kx+b的关系式为.x-1012y432110.如果点A(1,m)在连接点B(-1,-5)和C(3,3)的线段上,则m=.二、选一选,看完四个选项后再做决定呀!(每小题3分,共30分)1.下列函数中,是一次函数的有()个.①y=x;②;③;④;⑤.A.1B.2C.3D.42.下列哪个点在一次函数上().A.(2,3)B.(-1,-1)C.(0,-4)D.(-4,0)3.一次函数y=-2x+3的图像所经过的象限是().A.一、二、三B.二、三、四C.一、三、四D.一、二、四4.点P1(x1,y1),点P2(x2,y2)是一次函数y=-4x+3图象上的两个点,且x1<x2,则y1与y2的大小关系是().A.y1>y2B.y1>y2>0C.y1<y2D.y1=y25.如图2所示,表示直线y=-x-2的是().2-2-22-2-222DCBAyxOyxOyxOOxy图26.一次函数y=kx+b的图像经过第一、三、三、四象限,则().A.k>0,b>0B.k>0,b<0C.k<0,b<0D.k<0,b>07.已知正比例函数y=kx的图像经过第一、三象限,则一次函数y=kx-k的图像可能是图3中的().DCBAyxOyxOyxOOxy图38.一根蜡烛长30cm,点燃后每小时燃烧5cm,燃烧时蜡烛剩余的长度h(cm)和燃烧时间t(小时)之间的函数关系用图像可以表示为图4中的().图(2)图(1)802工作量(kg)时间(分钟)O506O时间(分钟)工作量(kg)DCBAhtO306htO306htO306630Oth图49.一次函数y=kx+b的图像经过点(,1)和(-1,)(m≠0),则k、b应满足的条件是().A.k>0,b>0B.k>0,b<0C.k<0,b<0D.k<0,b>010.小红骑自行车到离家为2千米书店买书,行驶了5分钟后,遇到一个同学因说话停留10分钟,继续骑了5分钟到书店.图5中的哪一个图象能大致描述她去书店过程中离书店的距离(千米)与所用时间(分)之间的关系().三、做一做,要注意认真审题呀!(每小题10分,共60分)1.等腰三角形的周长为30cm.(1)若底边长为xcm,腰长为ycm,写出y与x的关系式,并注明自变量的取值范围.(2)若腰长为xcm,底边长为ycm,写出y与x的关系式.并注明自变量的取值范围2.已知一次函数的图象经过(2,3)和(-1,-3)两点.(1)在平面直角坐标系中画出这个函数的图象;(2)求这个一次函数的关系式.3.某旅游团上午8时从旅馆出发,乘汽车到距离180千米的某著名旅游景点游玩,该汽车离旅馆的距离S(千米)与时间t(时)的关系可以用图6的折线表示.根据图象提供的有关信息,解答下列问题:⑴求该团去景点时的平均速度是多少?⑵该团在旅游景点游玩了多少小时?⑶求出返程途中S(千米)与时间t(时)的函数关系式,并求出自变量t的取值范围.4.为了调动员工的积极性,某家电商场的经理制定了新的工资分配方案;员工工资包括基本工资和奖励工资.若设员工每月的销售额为x元,该月可得工资为y元,则y(元)和x(元)之间的函数图像如图7所示:⑴根据图像请计算出当某员工的销售额为15000元时,他的工资应是多少元?⑵员工小张五月份共领工资1200元,请计算他这个月的销售额是多少万元.xy54321销售额(万元)员工工资(元)100080060040020005.某电信公司开设了甲、乙两种市内移动通信业务。甲种使用者每月需缴18元月租费,然后每通话1分钟,再付话费0.2元;乙种使用者不缴月租费,每通话1分钟,付话费0.6元.若一个月内通话时间为x分钟,甲、乙两种的费用分别为y1和y2元.(1)试分别写出y1、y2与x之间的函数关系式;(2)在如图8所示的坐标系中画出y1、y2的图像;(3)根据一个月通话时间,...

1、当您付费下载文档后,您只拥有了使用权限,并不意味着购买了版权,文档只能用于自身使用,不得用于其他商业用途(如 [转卖]进行直接盈利或[编辑后售卖]进行间接盈利)。
2、本站所有内容均由合作方或网友上传,本站不对文档的完整性、权威性及其观点立场正确性做任何保证或承诺!文档内容仅供研究参考,付费前请自行鉴别。
3、如文档内容存在违规,或者侵犯商业秘密、侵犯著作权等,请点击“违规举报”。

碎片内容

第十九章一次函数测试

确认删除?
VIP
微信客服
  • 扫码咨询
会员Q群
  • 会员专属群点击这里加入QQ群
客服邮箱
回到顶部