电脑桌面
添加小米粒文库到电脑桌面
安装后可以在桌面快捷访问

室外给排水施工技术交底VIP专享

室外给排水施工技术交底_第1页
1/8
室外给排水施工技术交底_第2页
2/8
室外给排水施工技术交底_第3页
3/8
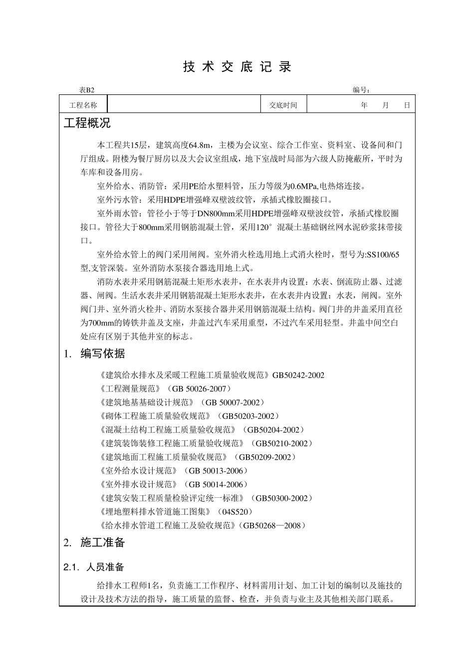
技 术 交 底 记 录 表B2 编号: 工程名称 交底时间 年 月 日 工程概况 本工程共15层,建筑高度64.8m ,主楼为会议室、综合工作室、资料室、设备间和门厅组成。附楼为餐厅厨房以及大会议室组成,地下室战时局部为六级人防掩蔽所,平时为车库和设备用房。 室外给水、消防管:采用PE给水塑料管,压力等级为0.6MPa,电热熔连接。 室外污水管:采用HDPE增强峰双壁波纹管,承插式橡胶圈接口。 室外雨水管:管径小于等于DN800m m 采用HDPE增强峰双壁波纹管,承插式橡胶圈接口。管径大于800m m 采用钢筋混凝土管,采用120°混凝土基础钢丝网水泥砂浆抹带接口。 室外给水管上的阀门采用闸阀。室外消火栓选用地上式消火栓时,型号为:SS100/65型,支管深装。室外消防水泵接合器选用地上式。 消防水表井采用钢筋混凝土矩形水表井,在水表井内设置:水表、倒流防止器、过滤器、闸阀。生活水表井采用钢筋混凝土矩形水表井,在水表井内设置:水表,闸阀。室外阀门井、室外消火栓井、消防水泵接合器井采用钢筋混凝土结构。阀门井的井盖采用直径为700m m 的铸铁井盖及支座,井盖过汽车采用重型,不过汽车采用轻型。井盖中间空白处应有区别于其 他 井室的标 志 。 1. 编写依据 《 建筑给水排 水及采暖 工程施 工质 量 验 收 规 范 》 GB50242-2002 《 工程测 量 规 范 》 ( GB 50026-2007) 《 建筑地基基础设计 规 范 》 ( GB 50007-2002) 《 砌 体 工程施 工质 量 验 收 规 范 》 ( GB50203-2002) 《 混凝土结构工程施 工质 量 验 收 规 范 》 ( GB50204-2002) 《 建筑装饰 装修 工程施 工质 量 验 收 规 范 》 ( GB50210-2002) 《 建筑地面 工程施 工质 量 验 收 规 范 》 ( GB50209-2002) 《 室外给水设计 规 范 》 ( GB 50013-2006) 《 室外排 水设计 规 范 》 ( GB 50014-2006) 《 建筑安 装工程质 量 检 验 评 定 统 一 标 准 》 ( GB50300-2002) 《 埋 地塑料排 水管道 施 工图 集 》 ( 04S520) 《 给水排 水管道 工程施 工及验 收 规 范 》( GB50268— 2008) 2. 施工准备 2 .1 . 人员准备 给排 水工程师 1名,负 责 施 工工作程序 、材 料需 用计 划 、加 工计 划 的编制 以及施 技 的 设计 及技 术 方 法 的指 导 ,施 工质 ...

1、当您付费下载文档后,您只拥有了使用权限,并不意味着购买了版权,文档只能用于自身使用,不得用于其他商业用途(如 [转卖]进行直接盈利或[编辑后售卖]进行间接盈利)。
2、本站所有内容均由合作方或网友上传,本站不对文档的完整性、权威性及其观点立场正确性做任何保证或承诺!文档内容仅供研究参考,付费前请自行鉴别。
3、如文档内容存在违规,或者侵犯商业秘密、侵犯著作权等,请点击“违规举报”。

碎片内容

室外给排水施工技术交底

确认删除?
VIP
微信客服
  • 扫码咨询
会员Q群
  • 会员专属群点击这里加入QQ群
客服邮箱
回到顶部