电脑桌面
添加小米粒文库到电脑桌面
安装后可以在桌面快捷访问

无菌技术操作流程VIP免费

无菌技术操作流程_第1页
1/3
无菌技术操作流程_第2页
2/3
无菌技术操作流程_第3页
3/3
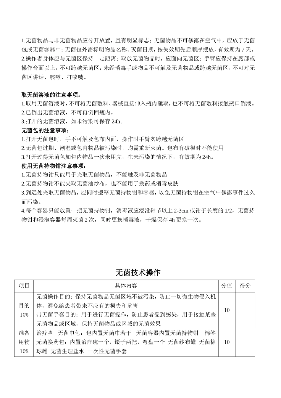
无菌技术操作流程开始:各位老师下午好,我操作的项目是无菌技术操作。1.无菌技术操作的目的:保持无菌物品无菌区域不被污染,防止一切微生物侵入机体,避免给患者带来不应有的损失和危害2.环境评估:操作前30分钟停止清扫,操作中减少人员走动,开窗、通风、换气,操作台宽敞、平坦、整洁、干燥。3.用物准备:治疗盘无菌包:包内置无菌巾若干无菌容器内置无菌持物钳棉签无菌包:内置治疗碗一个,镊子两把,弯盘一个无菌纱布罐无菌棉球罐无菌生理盐水一次性无菌手套铺无菌盘1.洗手戴口罩。2.治疗盘清洁,干燥。铺无菌换药盘。3.开无菌包:(化学指示胶带有变色,在有效期内,无潮湿、无破损。)斜角打开(打开无菌包内角时,手不可触及包布内面,不得跨越无菌区域)看化学指示卡,有变色。用无菌持物钳夹取一块无菌巾放入治疗盘内,将无菌包按原折痕“一字”包好后,看时间:记录日期、时间、并签名、24小时内有效。4.铺无菌巾:双手捏住无菌巾一侧两角外面轻轻抖开,由近及远的将治疗巾一半铺于治疗盘上,将上下对齐后上层扇形折三次,开口外边向外,使治疗巾内面构成一无菌区。5.开无菌包,(指示胶带变色,在有效期内,侧孔、底孔闭合)1)打开无菌包,看化学指示卡变色2)用无菌钳分别取治疗碗(内含两把镊子)、弯盘放入无菌盘内。3)打开无菌纱布罐夹取纱布置无菌盘内;同法夹取无菌棉球置治疗碗内(手不可触及容器边缘或内侧),无菌容器盖内面朝下直接盖上。6.倒无菌溶液:(拿起溶液瓶,看瓶签)口述:瓶身干净,标签完整、字迹清楚,0.9%Nacl500ml,在有效使用期内,瓶盖无松动,瓶身瓶底无无裂缝,对光检查:(溶液澄清、无杂质)。除盖:查棉签(无漏气,在有效试用期内)写好开包日期,消毒瓶盖、手指,开瓶盖。倒溶液于治疗碗内,再次消毒瓶口,盖回瓶盖看时间:记录日期、时间、签名,(24小时有效)。7.铺完盘,看时间口述:记录名称、时间并签名(小标签贴于盘缘)、4小时内有效。述:已铺好换药盘,可以给病人进行换药护理。一份无菌物品只供一位病人使用,以防交叉感染。带无菌手套1.检查手套:7号无菌手套,在有效使用期内,无潮湿、破损,将手套放置于操作台,打开手套,戴手套,戴手套时应防止手套外面(无菌面)触及手套内面及非无菌物品或区域。为使手套与手贴合,可双手交叉互推。边做边口述:手套完好无破损,可进行无菌操作。3.脱手套,置于医疗垃圾桶内,将用物推至处置室归类处理。无菌技术操作原则:1.无菌物品与非无菌物品应分开放置,且有明显标志;无菌物品不可暴露在空气中,应放于无菌包或无菌容器中;无菌包外需标明物品名称、灭菌日期,按失效期先后顺序摆放,有效期为7天。2.操作者身体应与无菌区保持一定距离;取放无菌物品时,应面向无菌区;手臂应保持在腰部或操作台面以上,不可跨越无菌区;未经消毒手或物品不可触及无菌物品或跨越无菌区。不可对无菌区讲话、咳嗽、打喷嚏。取无菌溶液的注意事项:1.取用无菌溶液时,不可将无菌敷料、器械直接伸入瓶内蘸取,也不可将无菌敷料接触瓶口倒液。2.已倒出无菌溶液,不可再倒回瓶内。3.打开的无菌溶液,如未污染可保存24h。无菌包的注意事项:1.打开无菌包时,手不可触及包布内面,操作时手臂勿跨越无菌区。2.无菌包过期、潮湿或包内物品被污染时,均需重新灭菌。包布有破损时不能使用3.打开过得无菌包如包内物品一次未用完,在未污染的情况下,有效期为24h。使用无菌持物钳注意事项:1.无菌持物钳只能用于夹取无菌物品,不能触及非无菌物品2.无菌持物钳不能夹取无菌油纱布,也不能用于换药或消毒皮肤3.到远处夹取无菌物品,应同时搬移无菌持物钳和容器,以免无菌持物钳在空气中暴露事件过久而污染。4.每个容器只能放置一把无菌持物钳,消毒液应浸没轴节以上2-3cm或钳子长度的1/2,无菌持物钳和浸泡容器每周灭菌2次,同时更换消毒液,干燥保存4h更换一次。无菌技术操作项目具体内容分值得分目的10%无菌操作目的:保持无菌物品无菌区域不被污染,防止一切微生物侵入机体,避免给患者带来不应有的损失和危害带无菌手套目的:用于进行无菌操作,防止患者受到感染,用于接触某些无菌物品或区域,保...

1、当您付费下载文档后,您只拥有了使用权限,并不意味着购买了版权,文档只能用于自身使用,不得用于其他商业用途(如 [转卖]进行直接盈利或[编辑后售卖]进行间接盈利)。
2、本站所有内容均由合作方或网友上传,本站不对文档的完整性、权威性及其观点立场正确性做任何保证或承诺!文档内容仅供研究参考,付费前请自行鉴别。
3、如文档内容存在违规,或者侵犯商业秘密、侵犯著作权等,请点击“违规举报”。

碎片内容

无菌技术操作流程

您可能关注的文档

确认删除?
VIP
微信客服
  • 扫码咨询
会员Q群
  • 会员专属群点击这里加入QQ群
客服邮箱
回到顶部