电脑桌面
添加小米粒文库到电脑桌面
安装后可以在桌面快捷访问

2025年工业机器人技术题库及问题详解教学教材

2025年工业机器人技术题库及问题详解教学教材_第1页
1/26
2025年工业机器人技术题库及问题详解教学教材_第2页
2/26
2025年工业机器人技术题库及问题详解教学教材_第3页
3/26
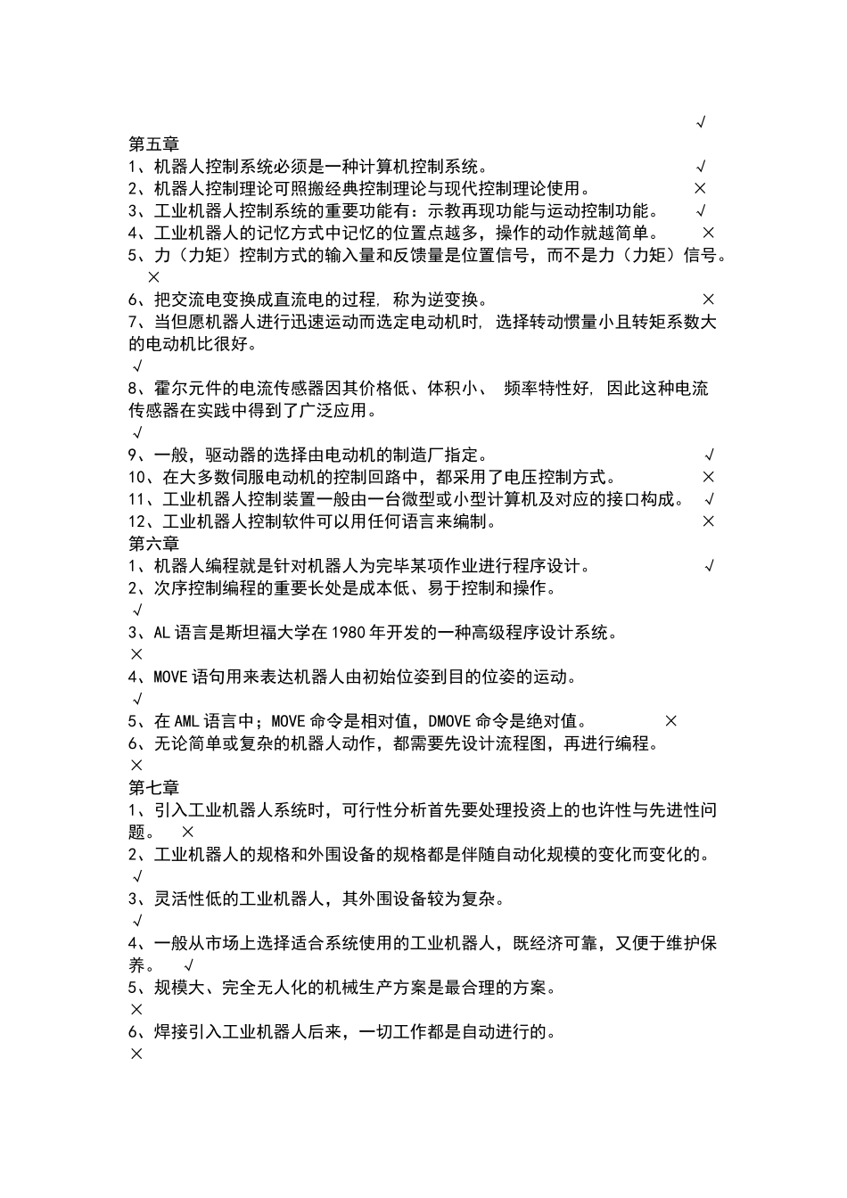
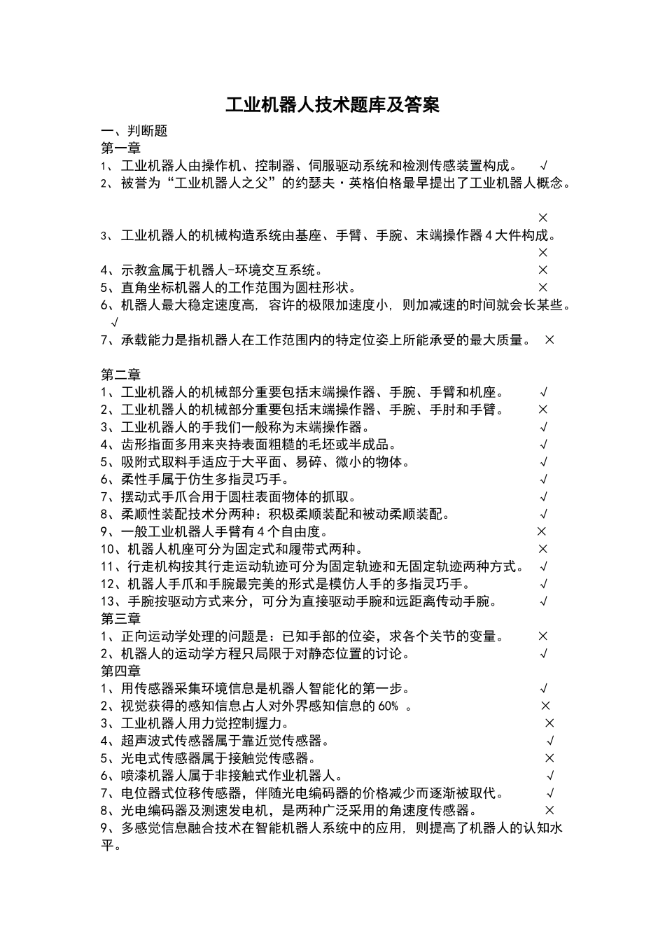
工业机器人技术题库及问题详解工业机器人技术题库及答案一、判断题第一章1、 工业机器人由操作机、控制器、伺服驱动系统和检测传感装置构成。 √2、 被誉为“工业机器人之父”的约瑟夫·英格伯格最早提出了工业机器人概念。 ×3、 工业机器人的机械构造系统由基座、手臂、手腕、末端操作器 4 大件构成。 ×4、示教盒属于机器人-环境交互系统。 ×5、直角坐标机器人的工作范围为圆柱形状。 ×6、机器人最大稳定速度高, 容许的极限加速度小, 则加减速的时间就会长某些。 √7、承载能力是指机器人在工作范围内的特定位姿上所能承受的最大质量。 ×第二章1、工业机器人的机械部分重要包括末端操作器、手腕、手臂和机座。 √2、工业机器人的机械部分重要包括末端操作器、手腕、手肘和手臂。 ×3、工业机器人的手我们一般称为末端操作器。 √4、齿形指面多用来夹持表面粗糙的毛坯或半成品。 √5、吸附式取料手适应于大平面、易碎、微小的物体。 √6、柔性手属于仿生多指灵巧手。 √7、摆动式手爪合用于圆柱表面物体的抓取。 √8、柔顺性装配技术分两种:积极柔顺装配和被动柔顺装配。 √9、一般工业机器人手臂有 4 个自由度。 ×10、机器人机座可分为固定式和履带式两种。 ×11、行走机构按其行走运动轨迹可分为固定轨迹和无固定轨迹两种方式。 √12、机器人手爪和手腕最完美的形式是模仿人手的多指灵巧手。 √13、手腕按驱动方式来分,可分为直接驱动手腕和远距离传动手腕。 √第三章1、正向运动学处理的问题是:已知手部的位姿,求各个关节的变量。 ×2、机器人的运动学方程只局限于对静态位置的讨论。 √第四章1、用传感器采集环境信息是机器人智能化的第一步。 √2、视觉获得的感知信息占人对外界感知信息的 60% 。 ×3、工业机器人用力觉控制握力。 ×4、超声波式传感器属于靠近觉传感器。 √5、光电式传感器属于接触觉传感器。 ×6、喷漆机器人属于非接触式作业机器人。 √7、电位器式位移传感器,伴随光电编码器的价格减少而逐渐被取代。 √8、光电编码器及测速发电机,是两种广泛采用的角速度传感器。 ×9、多感觉信息融合技术在智能机器人系统中的应用, 则提高了机器人的认知水平。 √第五章1、机器人控制系统必须是一种计算机控制系统。 √2、机器人控制理论可照搬经典控制理论与现代控制理论使用。 ×3、工业机器人控制系统的重要功能有:示教再现功能与运动控制功能。 √4、工业机器人的记忆...

1、当您付费下载文档后,您只拥有了使用权限,并不意味着购买了版权,文档只能用于自身使用,不得用于其他商业用途(如 [转卖]进行直接盈利或[编辑后售卖]进行间接盈利)。
2、本站所有内容均由合作方或网友上传,本站不对文档的完整性、权威性及其观点立场正确性做任何保证或承诺!文档内容仅供研究参考,付费前请自行鉴别。
3、如文档内容存在违规,或者侵犯商业秘密、侵犯著作权等,请点击“违规举报”。

碎片内容

2025年工业机器人技术题库及问题详解教学教材

您可能关注的文档

翰墨流离+ 关注
实名认证
内容提供者

该用户很懒,什么也没介绍

确认删除?
VIP
微信客服
  • 扫码咨询
会员Q群
  • 会员专属群点击这里加入QQ群
客服邮箱
回到顶部