电脑桌面
添加小米粒文库到电脑桌面
安装后可以在桌面快捷访问

5S管理学习教材

5S管理学习教材_第1页
1/22
5S管理学习教材_第2页
2/22
5S管理学习教材_第3页
3/22
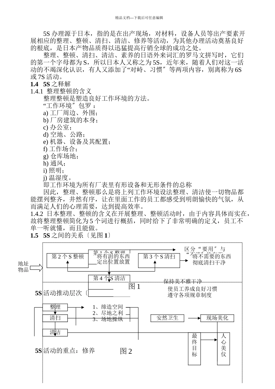
精品文档---下载后可任意编辑5S 办理学习教材 目 录第一章:5S 底子概编第二章:5S 与各办理系统的关系第三章:5S 执行技巧第四章:定置办理的实施“第五章:开展 5S〞活动程序 第一章5S 底子概编 “我们有以下 病症〞吗?在工作中常常会呈现以下情况:a) 急等要的东西找不到,心里出格烦燥b) 桌面上摆得零零乱乱,以及办公室空间有一种压抑感c) 没有用的东西堆了很多,措置掉又舍不得,不措置又占用空间d) 工作台面上有一大堆东西,理不清头绪e) 每次找一件东西,都要翻开所有的抽屉箱柜狂翻f) 环境脏乱,使得上班人员情绪不佳g) “制订好的方案,事务一忙就 耽搁〞了h) 材料、成品仓库堆放混乱,帐、物不符,堆放持久不消的物品,占用大量空间;i) 出产现场设备尘埃很厚,长时间未清扫,有用和无用的物品同时存放,活动场合变得很小;j) 出产车道路被堵塞,行人、搬运无法通过。假如每天都被这些小事缠绕,你的工作情绪就会受到影响,大大降低工“——作效率。解决上述 病症〞的良方推行 5S 办理。 5S 是什么?a) 整理:工作现场,区别要与不要的东西,只保留有用的东西,撤消不需要的东西;b) 整顿:把要用的东西,按规定位置摆放整齐,并做好标识进行办理;c) 清扫:将不需要的东西去除掉,保持工作现场无垃圾,无污秽状态;d) 清洁:维持以上整理、整顿、清扫后的场合排场,使工作人员觉得干净、卫生;e) 修养:通过进行上述 4S 的活动,让每个员工都自觉遵守各项规章制度,“养成良好的工作习惯,做到 以厂为家、以厂为荣〞的地步。 5S 之来源精品文档---下载后可任意编辑5S 办理源于日本,指的是在出产现场,对材料,设备人员等出产要素开展相应的整理、整顿、清扫、清洁、修养等活动,为其他办理活动奠基良好的根底,是日本产物品质得以迅猛提高行销全球的成功之处。整理、整顿、清扫、清洁、素养的日语外来词汇的罗马文拼写时,它们的第一个字母都为 S,所以日本人又称之为 5S,近年来,随着人们对这一活“动的不竭深化认识,有人又添加了 对峙、习惯〞等两项内容,别离称为 6S或 7S 活动。1.4 5S 之释解1.4.1 整理整顿的含义整理整顿是塑造良好工作环境的方法。“ 工作环境〞包罗 :a) 工厂周边、外围;b) 厂房建筑的本身;c) 办公室;d) 空地、公路;e) 机器、设备及其配置;f) 工作场合;g) 仓库场地;h) 通风;i) 照明;j) 温湿度。即工作环境为所有厂表里有形设备和无形...

1、当您付费下载文档后,您只拥有了使用权限,并不意味着购买了版权,文档只能用于自身使用,不得用于其他商业用途(如 [转卖]进行直接盈利或[编辑后售卖]进行间接盈利)。
2、本站所有内容均由合作方或网友上传,本站不对文档的完整性、权威性及其观点立场正确性做任何保证或承诺!文档内容仅供研究参考,付费前请自行鉴别。
3、如文档内容存在违规,或者侵犯商业秘密、侵犯著作权等,请点击“违规举报”。

碎片内容

5S管理学习教材

确认删除?
VIP
微信客服
  • 扫码咨询
会员Q群
  • 会员专属群点击这里加入QQ群
客服邮箱
回到顶部