电脑桌面
添加小米粒文库到电脑桌面
安装后可以在桌面快捷访问

山大房屋建筑学试卷AVIP专享

山大房屋建筑学试卷A_第1页
1/9
山大房屋建筑学试卷A_第2页
2/9
山大房屋建筑学试卷A_第3页
3/9
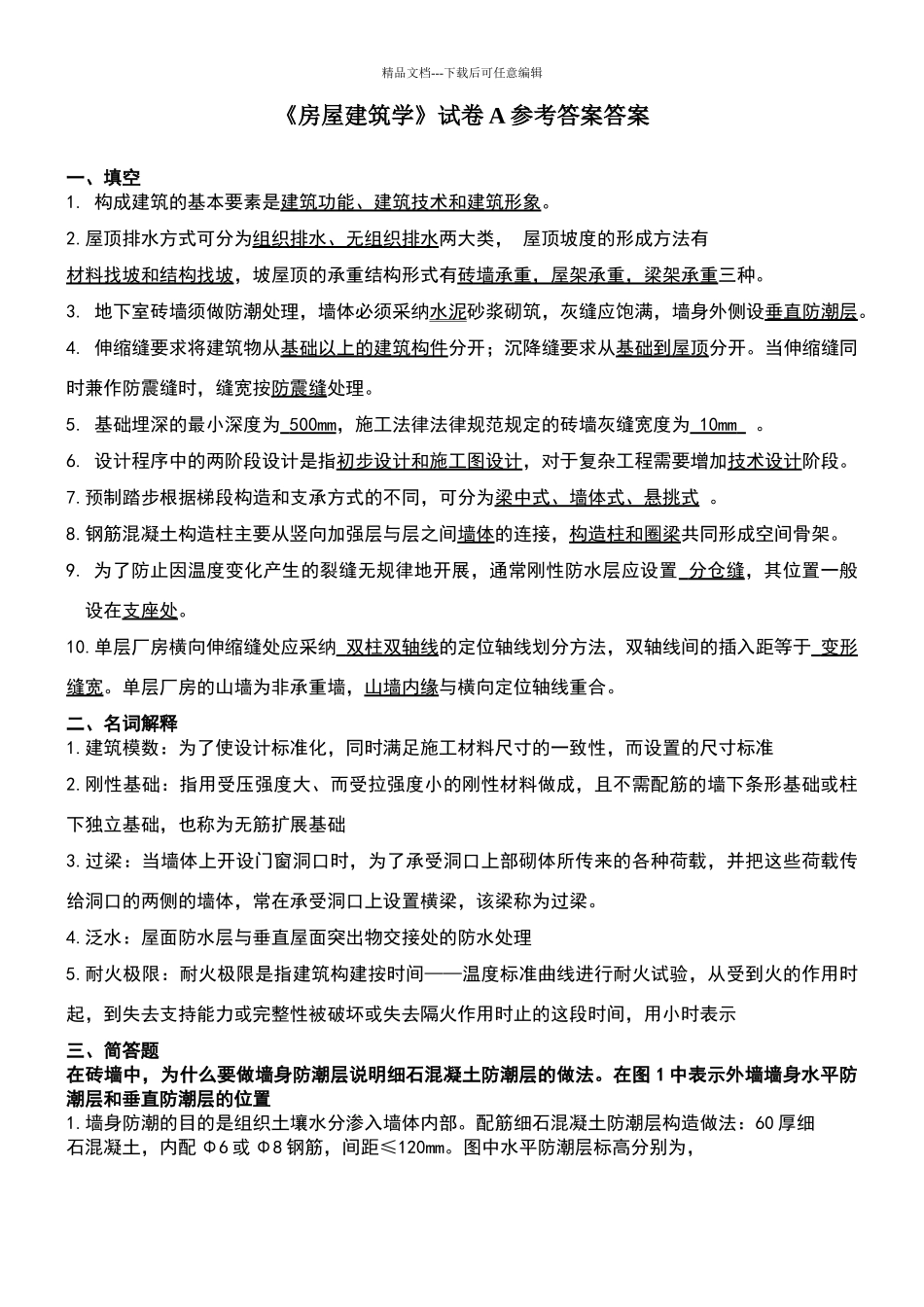
精品文档---下载后可任意编辑《房屋建筑学》试卷 A 参考答案答案一、填空1. 构成建筑的基本要素是建筑功能、建筑技术和建筑形象。2.屋顶排水方式可分为组织排水、无组织排水两大类, 屋顶坡度的形成方法有材料找坡和结构找坡,坡屋顶的承重结构形式有砖墙承重,屋架承重,梁架承重三种。3. 地下室砖墙须做防潮处理,墙体必须采纳水泥砂浆砌筑,灰缝应饱满,墙身外侧设垂直防潮层。4. 伸缩缝要求将建筑物从基础以上的建筑构件分开;沉降缝要求从基础到屋顶分开。当伸缩缝同时兼作防震缝时,缝宽按防震缝处理。5. 基础埋深的最小深度为 500mm ,施工法律法律规范规定的砖墙灰缝宽度为 10mm 。6. 设计程序中的两阶段设计是指初步设计和施工图设计,对于复杂工程需要增加技术设计阶段。7.预制踏步根据梯段构造和支承方式的不同,可分为梁中式、墙体式、悬挑式 。8.钢筋混凝土构造柱主要从竖向加强层与层之间墙体的连接,构造柱和圈梁共同形成空间骨架。 9. 为了防止因温度变化产生的裂缝无规律地开展,通常刚性防水层应设置 分仓缝 ,其位置一般设在支座处。10.单层厂房横向伸缩缝处应采纳 双柱双轴线 的定位轴线划分方法,双轴线间的插入距等于 变形 缝宽。单层厂房的山墙为非承重墙,山墙内缘与横向定位轴线重合。二、名词解释1.建筑模数:为了使设计标准化,同时满足施工材料尺寸的一致性,而设置的尺寸标准2.刚性基础:指用受压强度大、而受拉强度小的刚性材料做成,且不需配筋的墙下条形基础或柱下独立基础,也称为无筋扩展基础 3.过梁:当墙体上开设门窗洞口时,为了承受洞口上部砌体所传来的各种荷载,并把这些荷载传给洞口的两侧的墙体,常在承受洞口上设置横梁,该梁称为过梁。4.泛水:屋面防水层与垂直屋面突出物交接处的防水处理5.耐火极限:耐火极限是指建筑构建按时间——温度标准曲线进行耐火试验,从受到火的作用时起,到失去支持能力或完整性被破坏或失去隔火作用时止的这段时间,用小时表示 三、简答题在砖墙中,为什么要做墙身防潮层说明细石混凝土防潮层的做法。在图 1 中表示外墙墙身水平防潮层和垂直防潮层的位置1.墙身防潮的目的是组织土壤水分渗入墙体内部。配筋细石混凝土防潮层构造做法:60 厚细石混凝土,内配 Φ6 或 Φ8 钢筋,间距≤120mm。图中水平防潮层标高分别为,精品文档---下载后可任意编辑什么叫圈梁圈梁的作用是什么图中圈梁被窗洞口截断,请在图 2 中画出附加圈梁并标注相关尺...

1、当您付费下载文档后,您只拥有了使用权限,并不意味着购买了版权,文档只能用于自身使用,不得用于其他商业用途(如 [转卖]进行直接盈利或[编辑后售卖]进行间接盈利)。
2、本站所有内容均由合作方或网友上传,本站不对文档的完整性、权威性及其观点立场正确性做任何保证或承诺!文档内容仅供研究参考,付费前请自行鉴别。
3、如文档内容存在违规,或者侵犯商业秘密、侵犯著作权等,请点击“违规举报”。

碎片内容

山大房屋建筑学试卷A

确认删除?
VIP
微信客服
  • 扫码咨询
会员Q群
  • 会员专属群点击这里加入QQ群
客服邮箱
回到顶部