电脑桌面
添加小米粒文库到电脑桌面
安装后可以在桌面快捷访问

工程概预算讲义

工程概预算讲义_第1页
1/59
工程概预算讲义_第2页
2/59
工程概预算讲义_第3页
3/59
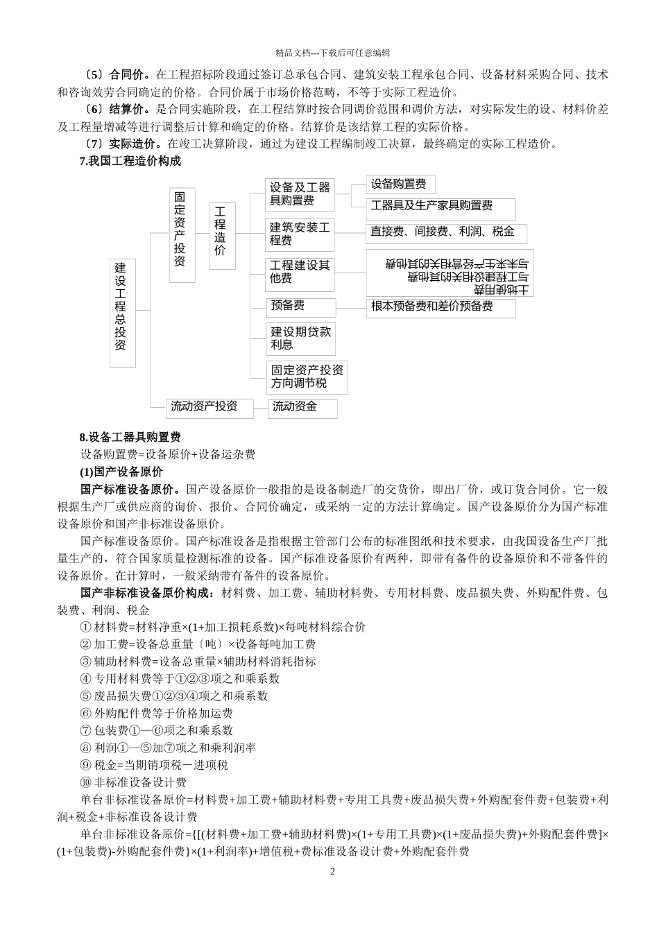
精品文档---下载后可任意编辑工程概预算讲义张喜荣经济管理学院2024 年 11 月 28 日精品文档---下载后可任意编辑第一章 工程造价概述1.工程造价的概念工程造价的直意是工程的建造价格。第一种含义:进行某项工程建设花费的全部费用。即该工程工程有方案地进行固定资产再生产、形成无形资产和铺底流动资金的一次性费用总和。第二种含义:指工程价格。即为建成一项工程,估量或实际在土地市场、设备市场、技术劳务市场,以及承包市场等交易活动中所形成的建筑安装工程的价格和建设工程总价格。由市场形成的价格,工程承发包价格。2.工程造价的特点大额性、个别性和差异性、动态性、层次性〔总造价、单项工程造价、单位工程造价〕、兼容性。3.工程造价的职能〔1〕一般商品价格的职能价格的根本职能:表价职能、调节职能;价格派生职能:核算职能、分配职能。〔2〕工程造价的职能预测职能、控制职能、评价职能、调控职能4.建筑工程工程的划分(1)建筑工程 具有一个方案任务和一个总体设计进行施工,经济上统一核算,行政上有独立组织形式的工程建设单位。(2)单项工程 独立设计文件,竣工后可以独立发挥生产能力或使用效益的工程。(3)单位工程 具有独立设计文件,能单独施工,但建成后不能独立发挥生产能力或使用效益的工程。(土建、给排水、电气)(4)分部工程 按建筑工程的主要部位或工种及安装工程的种类划分的。(土石方、砖石、脚手架、钢筋混凝土、楼地面、屋面、装饰)(5)分项工程 根据不同的施工方法不同的材料的不同规格等划分。5.工程造价的计价特征建议书和可研阶段初步设计阶段技术设计阶段施工图设计阶段招投标阶段合同实施阶段施工验收阶段投资估算概算造价修正概算造价预算造价合同价结算价实际造价6.工程造价的分类〔1〕投资估算造价。在工程建议书和可行性讨论阶段对拟建工程所需投资,通过编制估算文件预先测算和确定的过程。投资估算是工程立项、建设的一个重要环节。〔2〕概算造价。是设计部门在初步设计阶段,为确定拟建工程所需投资或费用而编制的一种文件。分为单位工程概算造价、单项工程概算造价、建设工程概算总造价。由单个到综合、局部到总体、逐个编制、层层汇总而成。概算造价应按建设工程的建设规模、隶属关系和审批程序,报请审批。总概算造价经有关机关批准后,就成为国家控制该建设工程总投资的主要依据,不得随意突破。〔3〕修正概算造价。在技术设计阶段,根据对初步设计内容的深化,通过编制休整概算文件预...

1、当您付费下载文档后,您只拥有了使用权限,并不意味着购买了版权,文档只能用于自身使用,不得用于其他商业用途(如 [转卖]进行直接盈利或[编辑后售卖]进行间接盈利)。
2、本站所有内容均由合作方或网友上传,本站不对文档的完整性、权威性及其观点立场正确性做任何保证或承诺!文档内容仅供研究参考,付费前请自行鉴别。
3、如文档内容存在违规,或者侵犯商业秘密、侵犯著作权等,请点击“违规举报”。

碎片内容

工程概预算讲义

确认删除?
VIP
微信客服
  • 扫码咨询
会员Q群
  • 会员专属群点击这里加入QQ群
客服邮箱
回到顶部