电脑桌面
添加小米粒文库到电脑桌面
安装后可以在桌面快捷访问

客户档案管理工作流程

客户档案管理工作流程_第1页
1/9
客户档案管理工作流程_第2页
2/9
客户档案管理工作流程_第3页
3/9
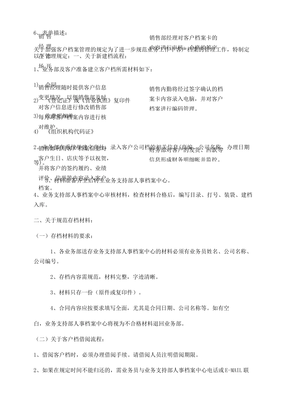
客户档案管理工作流程1、名称:客户档案管理工作流程2、关键控制点:2.1 确保每一客户都有客户档案卡在公司存档并录入系统保存,对客户档案进行动态管理,随时更新,定期维护,并实现客户资源公司内部共享。2.2 利用客户档案对客户进行管理。3、流程定义:3.1 流程简述本流程描述天津丸石自行车有限公司对客户档案的收集、录入、维护和利用。3.2 流程目的加强对客户资源的管理与利用,把握住每一个客户。3.3 流程范围本流程适用于销售部及公司相关部门。4、权限:部门权限销售部录入、修改、查询、输入、输出行政部查询、输出技术部查询、输出5、流程图:销 售经 理在 市场 开销售部经理对客户档案卡的内容进行审核,合格的签字销售经理随时提供客户信息变更情况,以便销售部及时对客户信息进行修改销售部每月对客户档案内容进行核对维护。销售内勤将经过签字确认的档案卡内容录入电脑,并对客户档案进行编码管理。销售部利用客户档案信息对客户生日、店庆等予以祝贺,并将客户的签约履约、业绩评价、信誉等内容录入客户档案。财务部对客户的发货、回款等信息形成财务明细帐并监控。6、表单描述:关于加强客户档案管理的规定为了进一步规范业务工作中客户档案的管理工作,特制定以下管理规定:一、关于新建档流程:1、业务部及客户准备建立客户档所需材料如下:1)合同2)《登记证》或《营业执照》复印件3)收费明细单4)《组织机构代码证》2、业务部在系统里建立商社,录入客户公司档的相关信息(商编、公司名称、办理日期等)。3、材料准备齐全后转至业务支持部人事档案中心。4、业务支持部人事档案中心审核材料,检查材料合格后,编写目录、打号、装袋、建档入库。二、关于规范存档材料:(一)存档材料的要求:1、各业务部送存业务支持部人事档案中心的材料必须有业务员姓名、公司名称、公司编号。2、存档内容需规范,材料完整,字迹清晰。3、材料只存一份(原件或复印件)。4、合同内容应按要求填写全面,尤其是合同日期、公司名称等。如有空白,业务支持部人事档案中心将视为不合格材料退回业务部。(二)关于客户档借阅流程:1、借阅客户档时,必须办理借阅手续。请借阅人员注明借阅期限。2、如果在规定时间不能归还的,需业务员与业务支持部人事档案中心电话或 E-MAIL 联系,续借借阅记录并说明情况。(三)关于规范客户档更名流程:1、如客户公司名称变更,需业务员及时出具更名通知,业务支持部人事档案中心将对客户档内容做相...

1、当您付费下载文档后,您只拥有了使用权限,并不意味着购买了版权,文档只能用于自身使用,不得用于其他商业用途(如 [转卖]进行直接盈利或[编辑后售卖]进行间接盈利)。
2、本站所有内容均由合作方或网友上传,本站不对文档的完整性、权威性及其观点立场正确性做任何保证或承诺!文档内容仅供研究参考,付费前请自行鉴别。
3、如文档内容存在违规,或者侵犯商业秘密、侵犯著作权等,请点击“违规举报”。

碎片内容

客户档案管理工作流程

您可能关注的文档

确认删除?
VIP
微信客服
  • 扫码咨询
会员Q群
  • 会员专属群点击这里加入QQ群
客服邮箱
回到顶部