电脑桌面
添加小米粒文库到电脑桌面
安装后可以在桌面快捷访问

抢救药品持续质量改进

抢救药品持续质量改进_第1页
1/6
抢救药品持续质量改进_第2页
2/6
抢救药品持续质量改进_第3页
3/6
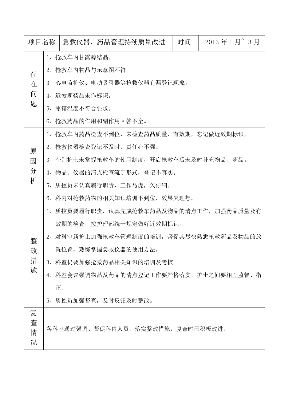
项目名称 急救仪器、药品管理持续质量改进 时间 2013 年 1 月~ 3 月 存 在 问 题 1、抢救车内甘露醇结晶。 2、抢救车内物品与示意图不符。 3、心电监护仪、电动吸引器等抢救仪器有漏登记现象。 4、近效期药品未作标识。 5、冰箱温度不符合要求。 6、抢救药品的作用和副作用回答不全。 原 因 分析 1、抢救车内药品检查不到位,未检查药品质量、有效期,忘记做近效期标识。 2、抢救仪器检查登记不及时,责任心不强。 3、个别护士未掌握抢救车的使用制度,开启抢救车后未及时补充物品、药品。 4、物品、仪器的清点检查流于形式,登记不真实。 5、质控员未认真履行职责,工作马虎,欠仔细。 6、科内对抢救药物的相关知识培训不到位,效果欠理想。 整 改 措 施 1、质控员要履行职责,认真完成抢救车药品及物品的清点工作,加强药品质量及有效期的检查,按护理部统一规定做好近效期标识。 2、对科室新护士加强抢救车管理制度的培训,督促其尽快熟悉抢救药品及物品的放置位置,熟练掌握急救仪器的使用方法。 3、科室仍要加强抢救药品相关知识的培训及考核。 4、科室会 议 强调 物品及药品的清点登记工作要严 格 落 实,护士之 间要相互 监督、指正 。 5、质控员加强督查,及时反 馈 及时整改。 复 查 情 况 各 科室通 过 强调 、督促科内人 员,落 实整改措施,复 查时已 积 极 改进。 总 结 评 估 已 解 决 问 题 : 抢 救 车 及 备 用 药 品 物 品 登 记 本 无 漏 登 记 现 象 , 近 效 期 药 品 已 作 标 记 , 抢救 车 药 品 无 过 期 、 结 晶 现 象 , 数 量 与 示 意 图 相 符 。 未 解 决 问 题 : 个 别 科 室 氧 气 袋 未 充 盈 , 高 危 药 品 标 记 错 误 。 评 估 者 时 间 2013 年 1 月 ~3 月 护 理 持 续 质 量 改 进 记 录 单 项 目 名 称 急 救 仪 器 、 药 品 管 理 持 续 质 量 改 进 时 间 2013 年 4 月 ~ 6 月 存 在 问 题 1、 除 颤 仪 、 心 电 监 护 仪 漏 检 查 及 登 记 。 2、 近 效 期 药 品 未 标 注 。 3、 登 记 本 漏 签 名 。 3、 急 救 药 品 的 作 用 及 副 作 用 回 答 不 全 。 原 因 分析 1、 质 控 员 责 任 心 不 强 , 职...

1、当您付费下载文档后,您只拥有了使用权限,并不意味着购买了版权,文档只能用于自身使用,不得用于其他商业用途(如 [转卖]进行直接盈利或[编辑后售卖]进行间接盈利)。
2、本站所有内容均由合作方或网友上传,本站不对文档的完整性、权威性及其观点立场正确性做任何保证或承诺!文档内容仅供研究参考,付费前请自行鉴别。
3、如文档内容存在违规,或者侵犯商业秘密、侵犯著作权等,请点击“违规举报”。

碎片内容

抢救药品持续质量改进

小辰4+ 关注
实名认证
内容提供者

出售各种资料和文档

相关文档

确认删除?
VIP
微信客服
  • 扫码咨询
会员Q群
  • 会员专属群点击这里加入QQ群
客服邮箱
回到顶部