电脑桌面
添加小米粒文库到电脑桌面
安装后可以在桌面快捷访问

支撑体系设计及计算书

支撑体系设计及计算书_第1页
1/14
支撑体系设计及计算书_第2页
2/14
支撑体系设计及计算书_第3页
3/14
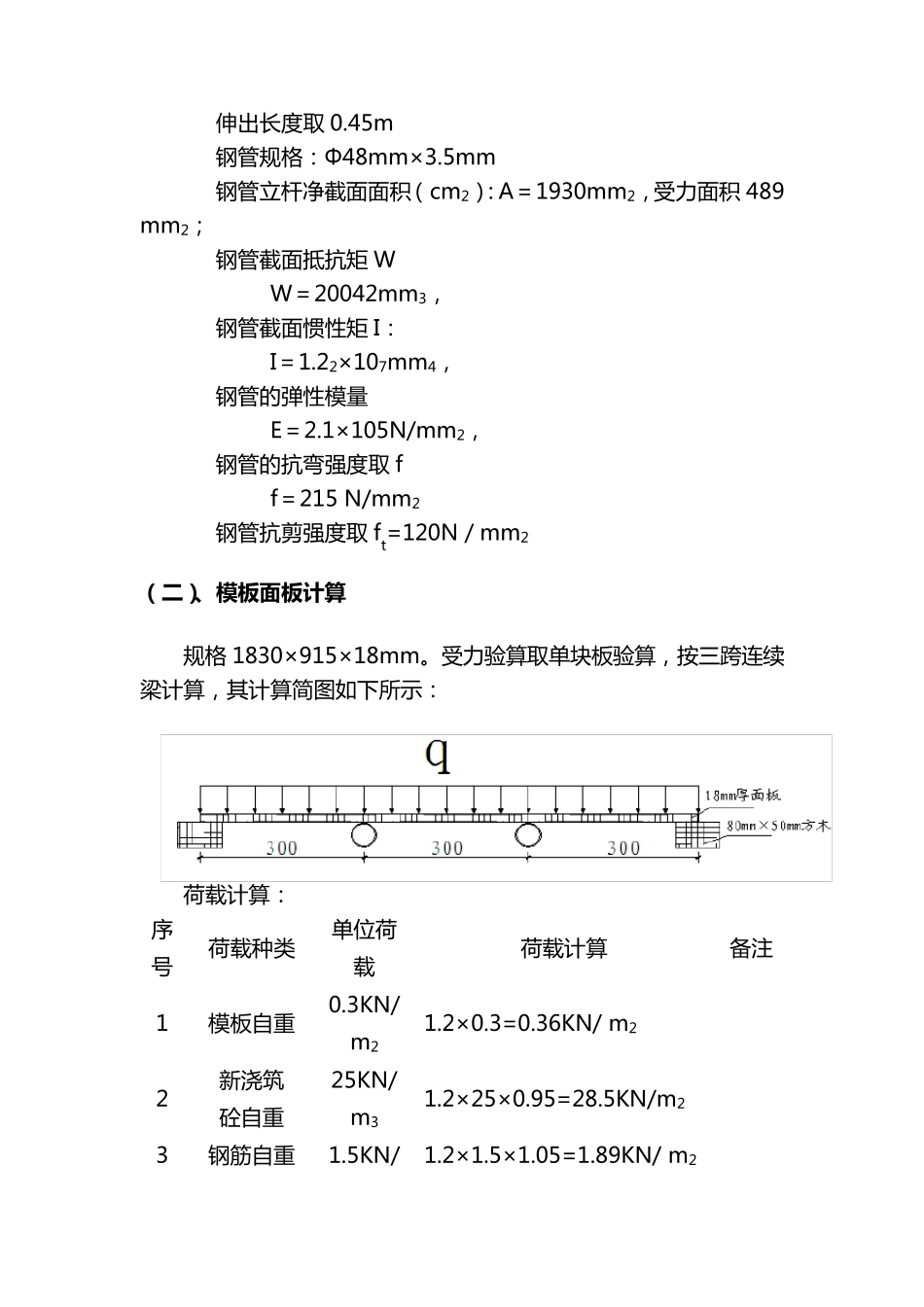
桥 梁 模 板 与 支 撑 体 系 设 计 及 计 算 书 支 撑 体 系 设 计 说 明 : 面 板 采 用18mm 厚 的 胶 合 模 板 , 面 板 背 楞用 枋 木 支 撑 , 采 用ø48×3.5 水 平 钢 管 作 为 背 楞 ( 木 枋 ) 的 支 撑 。 满堂 支 架 的 搭 设 规 格 为 : 立 杆 间 距 0.6m×0.6m, 横 杆 步 距 1.2m。 立杆 顶 端 采 用 可 调 节 的 顶 托 作 为 集 中 荷 载 的 传 递 构 件 。 支 撑 体 系 搭 设 的 构 造 应 满 足 以 下 要 求 : 1、 扫 地 杆 : 离 地 高 度 不 超 过 0.2m。 2、 剪 刀 撑 : 每 隔 四 排 立 杆 或 3.0m 设 置 一 道 垂 直 剪 撑 , 垂 直 剪刀 撑 钢 管 与 地 面 成 45-60 度 角 , 水 平 剪 刀 撑 按 照 其 两 端 与 中 间 每 隔四 排 立 杆 从 顶 部 开 始 向 下 每 隔 3 步 设 置 一 道 水 平 剪 刀 撑 ,每 道 剪 刀 撑宽 度 不 小 于 4 跨 , 且 最 大 不 大 于 6m。 3、 立 杆 顶 端 的 顶 托 伸 出 上 部 第 一 根 水 平 杆 的 长 度 不 得 超 过20cm( 自 由 端 长 度 。 注 : 自 由 端 长 度 为 模 板 支 架 立 杆 伸 出 顶 层 横 向水 平 杆 中 心 线 支 撑 点 的 长 度 )。 由 于 本 桥 梁 结 构 模 板 支 撑 成 型 下 是 规 划5#路 ,架 空 高 度 在23.5~3.9m,空 间 面 积 远 大 于 桥 梁 截 面 面 积 , 可 以 不 考 虑 风 荷 载 。 一 、现浇箱梁 模 板 支 撑 体 系 计 算 (一 )、参数信息 1、 立 杆 参 数 : 立 杆 的 纵 距 b=0.6m 立 杆 的 横 距 1=0.6m 立 杆 的 步 距 h=1.20m 伸 出 长 度 : 0.2m 2、 荷 载 参 数 : 箱 梁 端 部 厚 : 1.2m ①砼自 重选用 25KN/m3 ②模 板 自 重 采 用 0.3 KN/ m2 ③ 施 工 均 布 荷 载 选 用 2.5 KN/ m2 ④ 振 捣 砼 荷 载 2 KN/ m2( 水 平 模 板 ) 4 KN/ m2( 垂 直 模 板 ) ⑤ 钢 筋 自 重 1.43 KN/ m3( 每 立 方 钢 筋 砼 钢 筋 自重 ) 3、 地 基 参 数 地 ...

1、当您付费下载文档后,您只拥有了使用权限,并不意味着购买了版权,文档只能用于自身使用,不得用于其他商业用途(如 [转卖]进行直接盈利或[编辑后售卖]进行间接盈利)。
2、本站所有内容均由合作方或网友上传,本站不对文档的完整性、权威性及其观点立场正确性做任何保证或承诺!文档内容仅供研究参考,付费前请自行鉴别。
3、如文档内容存在违规,或者侵犯商业秘密、侵犯著作权等,请点击“违规举报”。

碎片内容

支撑体系设计及计算书

您可能关注的文档

确认删除?
VIP
微信客服
  • 扫码咨询
会员Q群
  • 会员专属群点击这里加入QQ群
客服邮箱
回到顶部