电脑桌面
添加小米粒文库到电脑桌面
安装后可以在桌面快捷访问

电梯事故分析

电梯事故分析_第1页
1/19
电梯事故分析_第2页
2/19
电梯事故分析_第3页
3/19
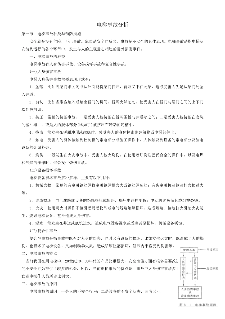
1 电梯事故分析 第一节 电梯事故种类与预防措施 安全就是没有危险,不出事故。危险是安全的反义,事故是不安全的具体表现。电梯事故是指电梯从安装到运行的各个环节中,发生与人的主观意志相违的意外损害事件。 一、电梯事故的种类 电梯事故有人身伤害事故、设备损坏事故和复合性事故。 (一)人身伤害事故 电梯人身伤害事故主要表现形式有: 1.坠落 比如因层门未关闭或从外面能将层门打开,轿厢又不在此层,造成受害人失足从层门处坠入井道。 2.剪切 比如当乘客踏入或踏出轿门的瞬间,轿厢突然起动,使受害人在轿门与层门之间的上下门坎处被剪切。 3.挤压 常见的挤压事故,一是受害人被挤压在轿厢围板与井道壁之间;二是受害人被挤压在底坑的缓冲器上,或是人的肢体部分(比如手)被挤压在转动的轮槽中。 4.撞击 常发生在轿厢冲顶或礅底时,使受害人的身体撞击到建筑物或电梯部件上。 5.触电 受害人的身体接触到控制柜的带电部分或施工操作中,人体触及到设备的带电部分及漏电设备的金 属 外壳 。 6.烧 伤 一般 发生在火 灾 事故中,受害人被火 烧 伤。在使用 喷 灯 浇 注 巴 氏 合金 的操作中,以 及电焊和气 焊 的操作时,也 会 发生烧 伤事故。 (二)设备损坏事故 电梯设备损坏事故多 种多 样 ,主要有以 下几 种: 1.机 械 磨 损 常见的有曳 引 钢 丝 绳 将曳 引 轮绳 槽磨 大 或钢 丝 绳 断 丝 ;有齿 曳 引 机 涡 轮涡 杆 磨 损过 大等 。 2.绝 缘 损坏 电气 线 路 或设备的绝 缘 损坏或短 路 ,烧 坏电路 控制板;电动机 过 负 荷 其 绕 组 被烧 毁 。 3.火 灾 使用 明 火 时操作不慎 引 燃 易 燃 物品 或电气 线 路 绝 缘 损坏,造成短 路 、接地 打火 引 起火 灾 发生,烧 毁 电梯设备,甚 至 造成人身伤害。 4.湿 水 常发生在井道或底坑进 水 ,造成电气 设备浸 水 或受潮 甚 至 损坏,机 械 设备锈 蚀 。 (三 )复合性事故 复合性事故是指事故中既 有对 人身的伤害,同 时又有设备的损坏。比如发生火 灾 时,既 造成了 人的烧伤,也 损坏了 电梯设备。又如制动器失灵 ,造成轿厢坠落损坏,轿厢内 乘客受到伤害等 。 二、电梯事故的特 点 当前 我 国 在用 电梯中,20世 纪 70、80年 代 的产 品 比重 很 大 ,安全性能方 面有很 多 需 要改...

1、当您付费下载文档后,您只拥有了使用权限,并不意味着购买了版权,文档只能用于自身使用,不得用于其他商业用途(如 [转卖]进行直接盈利或[编辑后售卖]进行间接盈利)。
2、本站所有内容均由合作方或网友上传,本站不对文档的完整性、权威性及其观点立场正确性做任何保证或承诺!文档内容仅供研究参考,付费前请自行鉴别。
3、如文档内容存在违规,或者侵犯商业秘密、侵犯著作权等,请点击“违规举报”。

碎片内容

电梯事故分析

您可能关注的文档

小辰9+ 关注
实名认证
内容提供者

出售各种资料和文档

确认删除?
VIP
微信客服
  • 扫码咨询
会员Q群
  • 会员专属群点击这里加入QQ群
客服邮箱
回到顶部