电脑桌面
添加小米粒文库到电脑桌面
安装后可以在桌面快捷访问

控制测量技术要求

控制测量技术要求_第1页
1/8
控制测量技术要求_第2页
2/8
控制测量技术要求_第3页
3/8
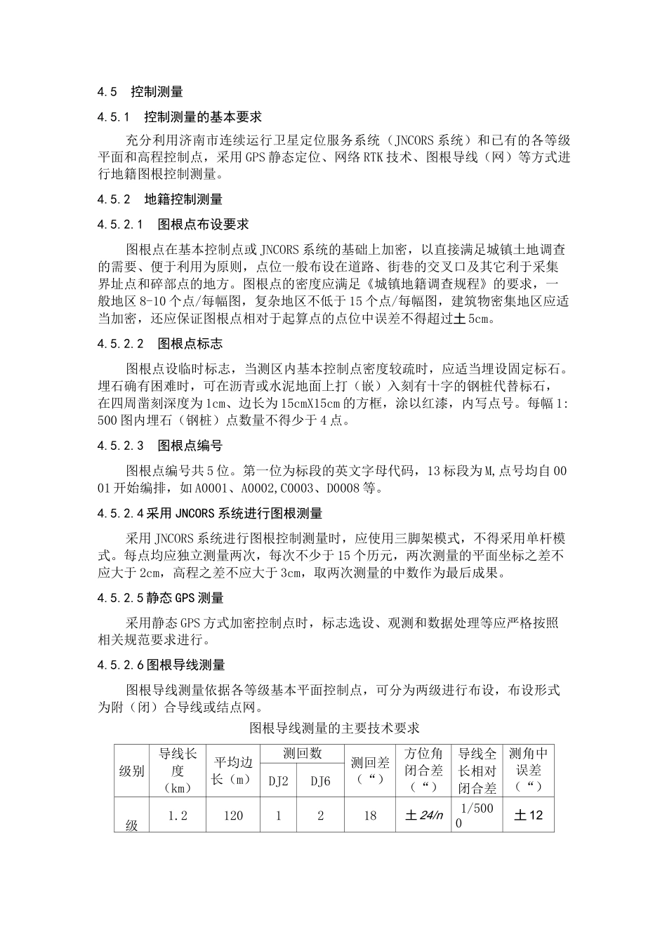
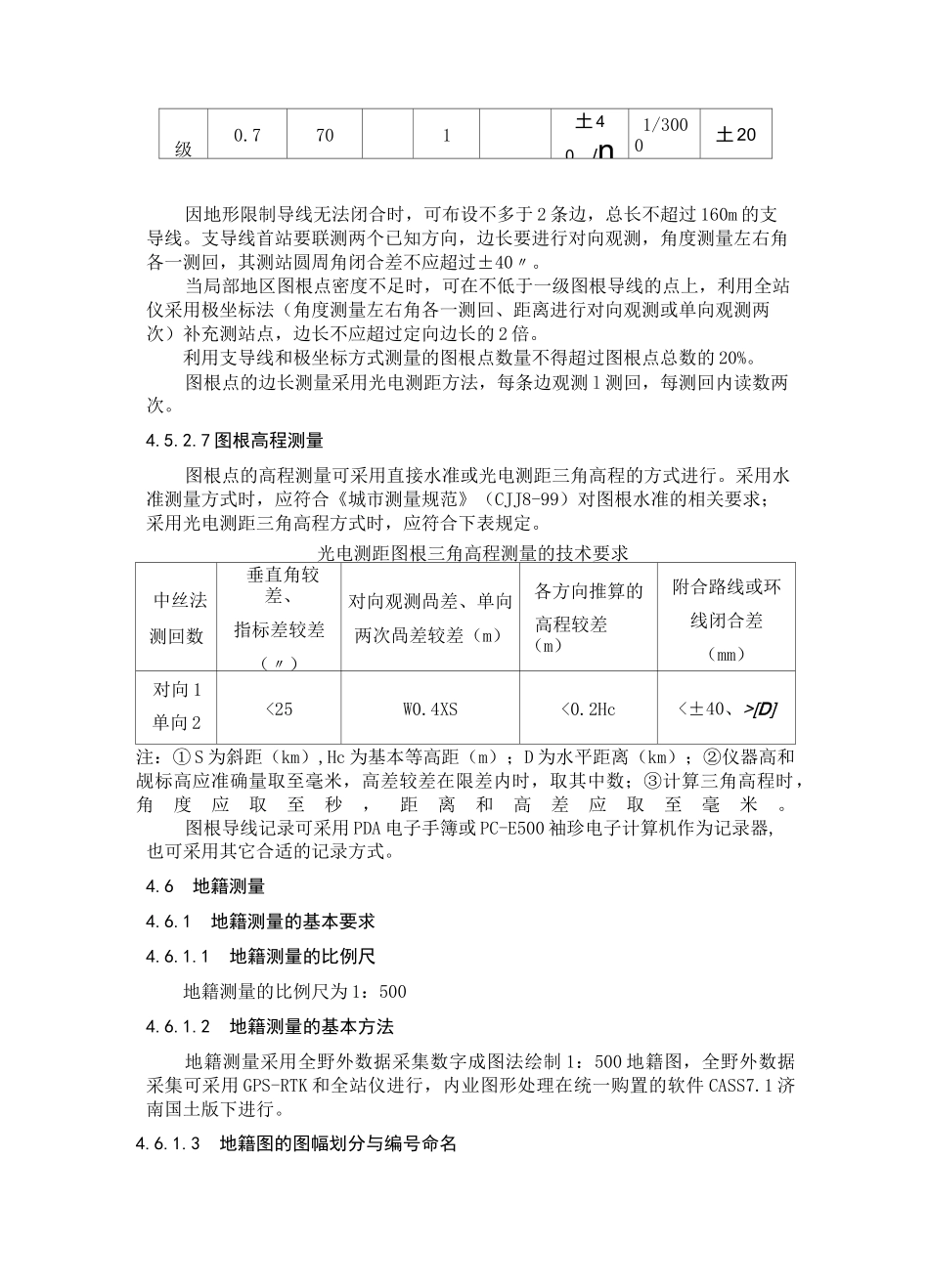
4.5控制测量4.5.1控制测量的基本要求充分利用济南市连续运行卫星定位服务系统(JNCORS 系统)和已有的各等级平面和高程控制点,采用 GPS 静态定位、网络 RTK 技术、图根导线(网)等方式进行地籍图根控制测量。4.5.2地籍控制测量4.5.2.1图根点布设要求图根点在基本控制点或 JNCORS 系统的基础上加密,以直接满足城镇土地调查的需要、便于利用为原则,点位一般布设在道路、街巷的交叉口及其它利于采集界址点和碎部点的地方。图根点的密度应满足《城镇地籍调查规程》的要求,一般地区 8-10 个点/每幅图,复杂地区不低于 15 个点/每幅图,建筑物密集地区应适当加密,还应保证图根点相对于起算点的点位中误差不得超过土 5cm。4.5.2.2图根点标志图根点设临时标志,当测区内基本控制点密度较疏时,应适当埋设固定标石。埋石确有困难时,可在沥青或水泥地面上打(嵌)入刻有十字的钢桩代替标石,在四周凿刻深度为 1cm、边长为 15cmX15cm 的方框,涂以红漆,内写点号。每幅 1:500 图内埋石(钢桩)点数量不得少于 4 点。4.5.2.3图根点编号图根点编号共 5 位。第一位为标段的英文字母代码,13 标段为 M,点号均自 0001 开始编排,如 A0001、A0002,C0003、D0008 等。4.5.2.4 采用 JNCORS 系统进行图根测量采用 JNCORS 系统进行图根控制测量时,应使用三脚架模式,不得采用单杆模式。每点均应独立测量两次,每次不少于 15 个历元,两次测量的平面坐标之差不应大于 2cm,高程之差不应大于 3cm,取两次测量的中数作为最后成果。4.5.2.5 静态 GPS 测量采用静态 GPS 方式加密控制点时,标志选设、观测和数据处理等应严格按照相关规范要求进行。4.5.2.6 图根导线测量图根导线测量依据各等级基本平面控制点,可分为两级进行布设,布设形式为附(闭)合导线或结点网。图根导线测量的主要技术要求级别导线长度(km)平均边长(m)测回数测回差(“)方位角闭合差(“)导线全长相对闭合差测角中误差(“)DJ2DJ6级1.21201218土 24/n1/5000土 12级0.7701土 40、/n1/3000土 20因地形限制导线无法闭合时,可布设不多于 2 条边,总长不超过 160m 的支导线。支导线首站要联测两个已知方向,边长要进行对向观测,角度测量左右角各一测回,其测站圆周角闭合差不应超过±40〃。当局部地区图根点密度不足时,可在不低于一级图根导线的点上,利用全站仪采用极坐标法(角度测量左右角各一测回、距离进行对向观测或单向观测两次...

1、当您付费下载文档后,您只拥有了使用权限,并不意味着购买了版权,文档只能用于自身使用,不得用于其他商业用途(如 [转卖]进行直接盈利或[编辑后售卖]进行间接盈利)。
2、本站所有内容均由合作方或网友上传,本站不对文档的完整性、权威性及其观点立场正确性做任何保证或承诺!文档内容仅供研究参考,付费前请自行鉴别。
3、如文档内容存在违规,或者侵犯商业秘密、侵犯著作权等,请点击“违规举报”。

碎片内容

控制测量技术要求

确认删除?
VIP
微信客服
  • 扫码咨询
会员Q群
  • 会员专属群点击这里加入QQ群
客服邮箱
回到顶部