电脑桌面
添加小米粒文库到电脑桌面
安装后可以在桌面快捷访问

研发项目经费核算制度

研发项目经费核算制度_第1页
1/7
研发项目经费核算制度_第2页
2/7
研发项目经费核算制度_第3页
3/7
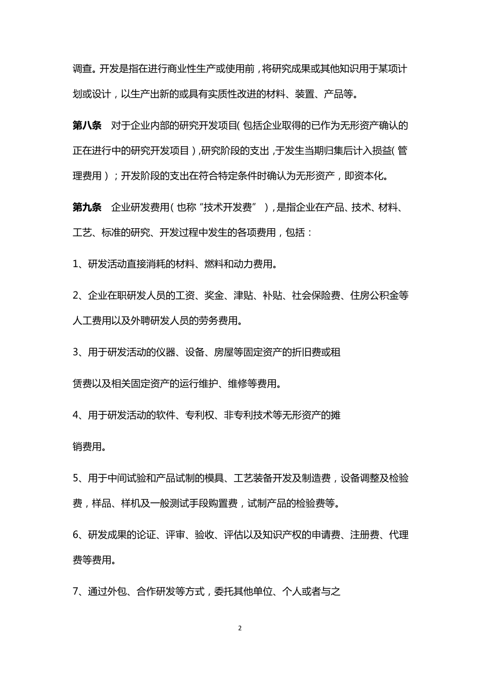
1 安 徽 沃 富 民 生 科 技 有 限 公 司 研 发 费 用 核 算 管 理 制 度 第 一章总则 第 一条 公 司 为 了 贯 彻 实 施 国 家 法 律 法 规 ,符 合 新 会 计 准 则 的 要 求 ,以 及 加 强 企业 研 发 费 用 管 理 ,促 进 企 业 自 主 创 新 ,完 善 公 司 关 于 研 发 投 入 核 算 财 务 管 理 制 度 ,并 结 合 公 司 的 实 际 情 况 制 定 本 制 度 。 第 二条 研 究 开 发 经 费 是 用 于 进 行 科 学 技 术 研 究 、开 发 、新 技 术 推 广 应 用 的 专 项费 用 支 出 。 第 三条 研 究 开 发 经 费 必 须 按 计 划 统 筹 安 排 , 节 约 使 用 , 讲 求 经 济 效 益 。 第 二章 研 究开发 经费 的来源 第 四条 国 家 、上 级 部 门 对 重 点 研 究 开 发 项 目 的 专 项 拨 款 ; 第 五条 企 业 自 有 资 金 , 主 要 是 通 过 生 产 经 营 活 动 产 生 的 资 金 结 余 ; 第 六条 其 它 方 面 筹 措 的 用 于 研 究 开 发 项 目 的 费 用 。 第 三章 研 究开发 费 用 的范围 第 七条 根 据 《 企 业 会 计 准 则 第 6 号 —无形资 产 》的 规 定 , 本 公 司 将内部 研 究开 发 项 目 的 支 出 区分研 究 阶段支 出 与开 发 阶段支 出 。研 究 是 指为 获得并 理 解新 的科 学 或技 术 知识而进 行 的 独创 性的 有 计 划 2 调 查 。 开 发 是 指 在 进 行 商 业 性 生 产 或 使 用 前 , 将 研 究 成 果 或 其 他 知 识 用 于 某 项 计划 或 设 计 , 以 生 产 出 新 的 或 具 有 实 质 性 改 进 的 材 料 、 装 置 、 产 品 等 。 第 八 条 对 于 企 业 内 部 的 研 究 开 发 项 目( 包 括 企 业 取 得 的 已 作 为 无 形 资 产 确 认 的正 在 进 行 中 的 研 究 开 发 项 目 ), 研 究 阶 段 的 支 出 ,于 发 生 当 期 归 集 后 计 入 损 益( 管理 费 用 ) ; 开 发 阶 段 的 支 出 在 符 合 特 定 条 件 时 确 认 为 无 形 资 ...

1、当您付费下载文档后,您只拥有了使用权限,并不意味着购买了版权,文档只能用于自身使用,不得用于其他商业用途(如 [转卖]进行直接盈利或[编辑后售卖]进行间接盈利)。
2、本站所有内容均由合作方或网友上传,本站不对文档的完整性、权威性及其观点立场正确性做任何保证或承诺!文档内容仅供研究参考,付费前请自行鉴别。
3、如文档内容存在违规,或者侵犯商业秘密、侵犯著作权等,请点击“违规举报”。

碎片内容

研发项目经费核算制度

小辰4+ 关注
实名认证
内容提供者

出售各种资料和文档

确认删除?
VIP
微信客服
  • 扫码咨询
会员Q群
  • 会员专属群点击这里加入QQ群
客服邮箱
回到顶部