电脑桌面
添加小米粒文库到电脑桌面
安装后可以在桌面快捷访问

医疗器械监督管理条例试卷及答案2VIP免费

医疗器械监督管理条例试卷及答案2_第1页
1/5
医疗器械监督管理条例试卷及答案2_第2页
2/5
医疗器械监督管理条例试卷及答案2_第3页
3/5
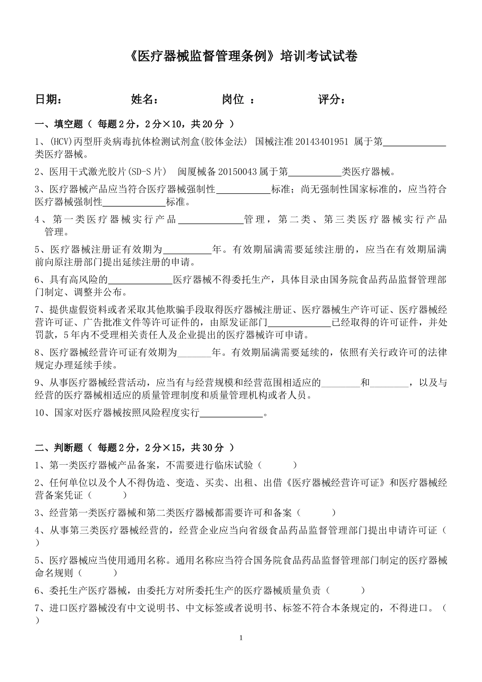
《医疗器械监督管理条例》培训考试试卷日期:姓名:岗位:评分:一、填空题(每题2分,2分×10,共20分)1、(HCV)丙型肝炎病毒抗体检测试剂盒(胶体金法)国械注准20143401951属于第类医疗器械。2、医用干式激光胶片(SD-S片)闽厦械备20150043属于第类医疗器械。3、医疗器械产品应当符合医疗器械强制性标准;尚无强制性国家标准的,应当符合医疗器械强制性标准。4、第一类医疗器械实行产品管理,第二类、第三类医疗器械实行产品管理。5、医疗器械注册证有效期为年。有效期届满需要延续注册的,应当在有效期届满前向原注册部门提出延续注册的申请。6、具有高风险的医疗器械不得委托生产,具体目录由国务院食品药品监督管理部门制定、调整并公布。7、提供虚假资料或者采取其他欺骗手段取得医疗器械注册证、医疗器械生产许可证、医疗器械经营许可证、广告批准文件等许可证件的,由原发证部门已经取得的许可证件,并处罚款,5年内不受理相关责任人及企业提出的医疗器械许可申请。8、医疗器械经营许可证有效期为_______年。有效期届满需要延续的,依照有关行政许可的法律规定办理延续手续。9、从事医疗器械经营活动,应当有与经营规模和经营范围相适应的________和________,以及与经营的医疗器械相适应的质量管理制度和质量管理机构或者人员。10、国家对医疗器械按照风险程度实行。二、判断题(每题2分,2分×15,共30分)1、第一类医疗器械产品备案,不需要进行临床试验()2、任何单位以及个人不得伪造、变造、买卖、出租、出借《医疗器械经营许可证》和医疗器械经营备案凭证()3、经营第一类医疗器械和第二类医疗器械都需要许可和备案()4、从事第三类医疗器械经营的,经营企业应当向省级食品药品监督管理部门提出申请许可证()5、医疗器械应当使用通用名称。通用名称应当符合国务院食品药品监督管理部门制定的医疗器械命名规则()6、委托生产医疗器械,由委托方对所委托生产的医疗器械质量负责()7、进口医疗器械没有中文说明书、中文标签或者说明书、标签不符合本条规定的,不得进口。()18、出入境检验检疫机构依法对进口的医疗器械实施检验;检验不合格的,不得进口。()9、经营第二类医疗器械的企业,应当具有符合医疗器械经营质量管理要求的计算机信息管理系统。()10、无《经营许可证》企业经营所有第二类医疗器械都需进行备案。()11、企业必须配备专职人员负责售后管理,对客户投诉的质量安全问题应当查明原因,采取有效措施及时处理和反馈,并做好记录。()12、医疗器械说明书和标签不得含有“疗效最佳”、“保证治愈”、“包治”、“最高技术”、“最科学”、“最先进”等文字,但可以说明治愈率或者有效率。()13、医疗器械不良事件是指获准上市的质量合格的医疗器械在正常使用情况下发生的,导致或者可能导致人体伤害的各种有害事件。()14、篡改经批准的医疗器械广告内容的,由原发证部门撤销该医疗器械的广告批准文件,5年内不受理其广告审批申请。()15、企业应当配备与经营范围和经营规模相适应的售后服务人员和售后服务条件,也可以约定由生产企业或者第三方提供售后服务支持。()三、单项选择题(每题2分,2分×15,共30分)1、经国务院第39次常务会议修订通过的新《医疗器械监督管理条例》的施行时间为()A、2014年7月30日B、2014年6月1日C、2014年6月5日D、2014年8月1日2、第三类医疗器械是具有()风险,需要采取特别措施严格控制管理以保证其安全、有效的医疗器械。当经国务院食品药品监督管理部门批准。A、较高B、中度C、低度D、高度3、受理医疗器械注册申请的食品药品监督管理部门应当自收到审评意见之日起()个工作日内作出决定A、5B、10C、20D、254、设区的市级食品药品监督管理部门应当自受理之日起()个工作日内对申请资料进行审核,并按照医疗器械经营质量管理规范的要求开展现场核查A、10B、20C、30D、405、医疗器械经营企业擅自变更经营场所或者库房地址、扩大经营范围或者擅自设立库房的,处以()罚款。A、5000元B、5000元以下C、1万元以下D、1万元以上3万元以下6、第一类医疗器械风险程度低,实行()可以保证其安全、有效的医疗...

1、当您付费下载文档后,您只拥有了使用权限,并不意味着购买了版权,文档只能用于自身使用,不得用于其他商业用途(如 [转卖]进行直接盈利或[编辑后售卖]进行间接盈利)。
2、本站所有内容均由合作方或网友上传,本站不对文档的完整性、权威性及其观点立场正确性做任何保证或承诺!文档内容仅供研究参考,付费前请自行鉴别。
3、如文档内容存在违规,或者侵犯商业秘密、侵犯著作权等,请点击“违规举报”。

碎片内容

医疗器械监督管理条例试卷及答案2

文章天下+ 关注
实名认证
内容提供者

各种文档应有尽有

确认删除?
VIP
微信客服
  • 扫码咨询
会员Q群
  • 会员专属群点击这里加入QQ群
客服邮箱
回到顶部