电脑桌面
添加小米粒文库到电脑桌面
安装后可以在桌面快捷访问

地质年代表岩石分类

地质年代表岩石分类_第1页
1/3
地质年代表岩石分类_第2页
2/3
地质年代表岩石分类_第3页
3/3
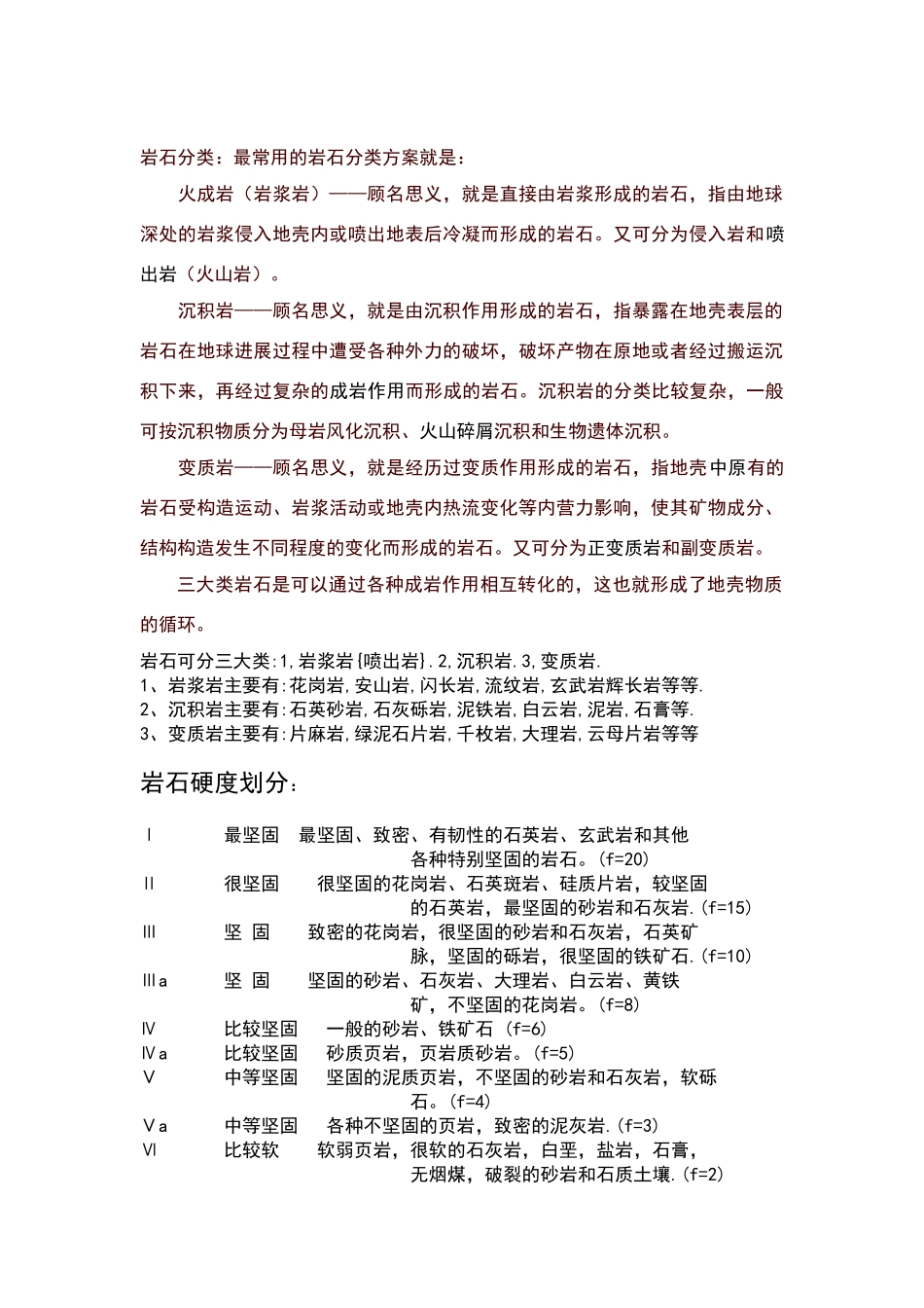
宙代纪世距今年数生物的进化显 生 宙新 生代第四纪 Q全新世1 万 人类时代 现代动物现代植物更新世200 万第三纪新 N 老 E上新世 N2600 万被子植物和兽类时代中新世 N12200 万渐新世 E33800 万始新世 E25500 万古新世 E16500 万中生代白垩纪 K 亿裸子植物和爬行动物时代侏罗纪 J亿三叠纪 T亿古 生代二叠纪 P亿蕨类和两栖类时代石炭纪 C亿泥盆纪 D亿裸蕨植物鱼类时代志留纪 S亿奥陶纪 O亿真核藻类和无脊椎动物时代寒武纪∈亿隐 生宙元古震旦纪 Z亿亿细菌藻类时代 亿太古亿地球形成与化学进化期>50 亿太阳系行星系统形成期备注: 白垩纪 二叠纪 震旦纪 早晚世 其它都为 早 中 晚世岩石分类:最常用的岩石分类方案就是: 火成岩(岩浆岩)——顾名思义,就是直接由岩浆形成的岩石,指由地球深处的岩浆侵入地壳内或喷出地表后冷凝而形成的岩石。又可分为侵入岩和喷出岩(火山岩)。 沉积岩——顾名思义,就是由沉积作用形成的岩石,指暴露在地壳表层的岩石在地球进展过程中遭受各种外力的破坏,破坏产物在原地或者经过搬运沉积下来,再经过复杂的成岩作用而形成的岩石。沉积岩的分类比较复杂,一般可按沉积物质分为母岩风化沉积、火山碎屑沉积和生物遗体沉积。 变质岩——顾名思义,就是经历过变质作用形成的岩石,指地壳中原有的岩石受构造运动、岩浆活动或地壳内热流变化等内营力影响,使其矿物成分、结构构造发生不同程度的变化而形成的岩石。又可分为正变质岩和副变质岩。 三大类岩石是可以通过各种成岩作用相互转化的,这也就形成了地壳物质的循环。岩石可分三大类:1,岩浆岩{喷出岩}.2,沉积岩.3,变质岩.1、岩浆岩主要有:花岗岩,安山岩,闪长岩,流纹岩,玄武岩辉长岩等等.2、沉积岩主要有:石英砂岩,石灰砾岩,泥铁岩,白云岩,泥岩,石膏等.3、变质岩主要有:片麻岩,绿泥石片岩,千枚岩,大理岩,云母片岩等等岩石硬度划分:Ⅰ 最坚固 最坚固、致密、有韧性的石英岩、玄武岩和其他 各种特别坚固的岩石。(f=20) Ⅱ 很坚固 很坚固的花岗岩、石英斑岩、硅质片岩,较坚固 的石英岩,最坚固的砂岩和石灰岩.(f=15) Ⅲ 坚 固 致密的花岗岩,很坚固的砂岩和石灰岩,石英矿 脉,坚固的砾岩,很坚固的铁矿石.(f=10)Ⅲa 坚 固 坚固的砂岩、石灰岩、大理岩、白云岩、黄铁 矿,不坚固的花岗岩。(f=8)Ⅳ 比较坚固 一般的砂岩、铁矿石 (f=6) Ⅳa 比较坚固 砂质页岩,页岩质砂岩。(f=5) Ⅴ 中等坚固 坚...

1、当您付费下载文档后,您只拥有了使用权限,并不意味着购买了版权,文档只能用于自身使用,不得用于其他商业用途(如 [转卖]进行直接盈利或[编辑后售卖]进行间接盈利)。
2、本站所有内容均由合作方或网友上传,本站不对文档的完整性、权威性及其观点立场正确性做任何保证或承诺!文档内容仅供研究参考,付费前请自行鉴别。
3、如文档内容存在违规,或者侵犯商业秘密、侵犯著作权等,请点击“违规举报”。

碎片内容

地质年代表岩石分类

您可能关注的文档

津创媒+ 关注
实名认证
内容提供者

欢迎交流文创,小店资料希望满足您的需要。

确认删除?
VIP
微信客服
  • 扫码咨询
会员Q群
  • 会员专属群点击这里加入QQ群
客服邮箱
回到顶部