电脑桌面
添加小米粒文库到电脑桌面
安装后可以在桌面快捷访问

大红鹰香烟的市场调查

大红鹰香烟的市场调查_第1页
1/12
大红鹰香烟的市场调查_第2页
2/12
大红鹰香烟的市场调查_第3页
3/12
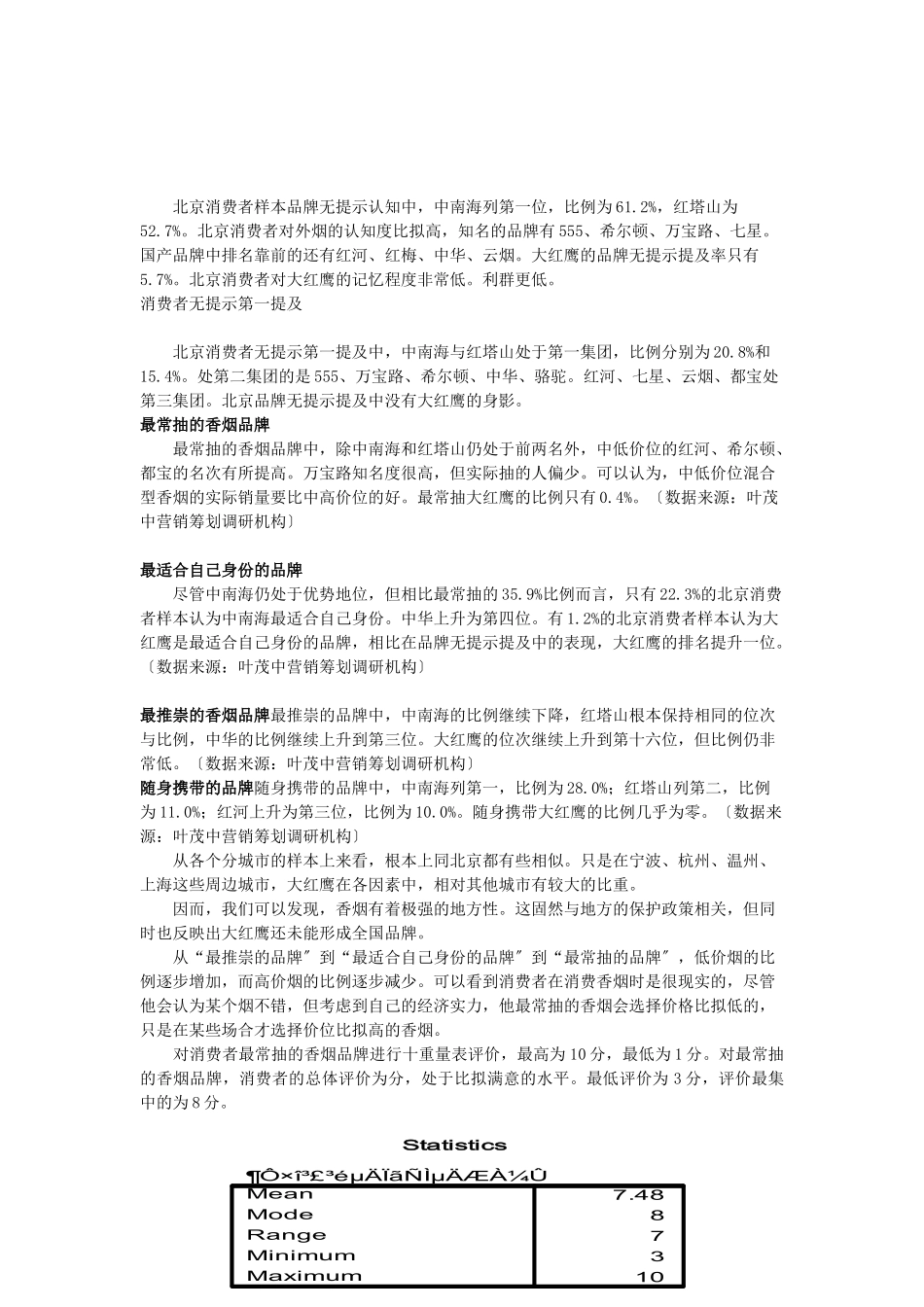
最常抽的香烟品牌 省内市场最常抽的香烟品牌中,有 29.8%的消费者最常抽大红鹰,相比大红鹰的品牌无提示第一提及率,这个比率有所下降,而低价位同族香烟比例上升。此外,有 11.9%的消费者最常抽五一,有 8.4%的消费者最常抽利群。同样的,来自上海卷烟厂的红双喜也得到了局部消费者的厚爱。浙江省内除了杭产烟和甬产烟以外,上海产烟也充分参加了竞争.在省外市场最常抽的香烟品牌中,排行榜前列的主要为地方品牌。而最常抽大红鹰的比例极低,只占到 0.3%。省外市场里大红鹰的品牌知名度较高,但消费者认同率差,购置率低。〔数据来源:叶茂中营销筹划调研机构〕从这个因素里头我们发现,大红鹰之所以在省内市场和省外市场的最常抽的香烟品牌里都占有不太高的比率。一方面是价格因素所致,这从消费者“最适合自己的品牌〞和“最推崇的品牌〞这两个指标的比例和名次上升可以印证;另一方面也说明,大红鹰目前有可能偏向追求高品牌知名度,而放松了品牌其他方面的工作,营销方面的工作尚有很大提升空间。这同时也说明大红鹰的市场推力相对于市场拉力而言,要更弱一点。最适合自己身份的品牌在省内市场,最适合自己身份的品牌中,有 40.9%的消费者认为最适合自己身份的品牌是大红鹰;这个比例相当惊人,比最常抽比例 29.8%有所提高,即有 10.9%的消费者认为大红鹰最适合自己身份却不常抽,其中经济实力是主要的原因。而比起 11.9%最常抽五一的比例,认为五一最适合自己身份的比例下降为 8.6%。中华的比例那么从最常抽的 3.3%提高为 6.3%。在省外市场,最适合自己身份的品牌中,只有 1.2%的消费者认为大红鹰最适合自己的身份,排名第 22 位。除了 555、红塔山、中华外,榜上有名的主要为地方品牌。〔数据来源:叶茂中营销筹划调研机构〕从这个因素里头,我们可以发现,大红鹰在消费者心目中占有的还是属于高档产品,能够表达自己的身份。但同时,在省外市场,大红鹰的高档概念还未得到广泛认可,因而还需要加强推广。最推崇的品牌在省内市场,最推崇的香烟品牌有 41.0%的消费者最推崇的品牌为大红鹰,这一数字与最适合身份的品牌数字 40.9%根本一致。消费者最推崇的品牌名次中,中华上升为第二位,上升幅度很大,比例为 26.4%。而五一、利群、555 相比“最适合自己身份的品牌〞比例都有所下降。在省外市场,最推崇的香烟品牌前三名的比例悬殊比拟大。中华上升为第一位,比例为 18.7%,中华高档烟的定位得到了消费者的认可。555 ...

1、当您付费下载文档后,您只拥有了使用权限,并不意味着购买了版权,文档只能用于自身使用,不得用于其他商业用途(如 [转卖]进行直接盈利或[编辑后售卖]进行间接盈利)。
2、本站所有内容均由合作方或网友上传,本站不对文档的完整性、权威性及其观点立场正确性做任何保证或承诺!文档内容仅供研究参考,付费前请自行鉴别。
3、如文档内容存在违规,或者侵犯商业秘密、侵犯著作权等,请点击“违规举报”。

碎片内容

大红鹰香烟的市场调查

确认删除?
VIP
微信客服
  • 扫码咨询
会员Q群
  • 会员专属群点击这里加入QQ群
客服邮箱
回到顶部