电脑桌面
添加小米粒文库到电脑桌面
安装后可以在桌面快捷访问

机械制图的基本知识VIP专享

机械制图的基本知识_第1页
1/5
机械制图的基本知识_第2页
2/5
机械制图的基本知识_第3页
3/5
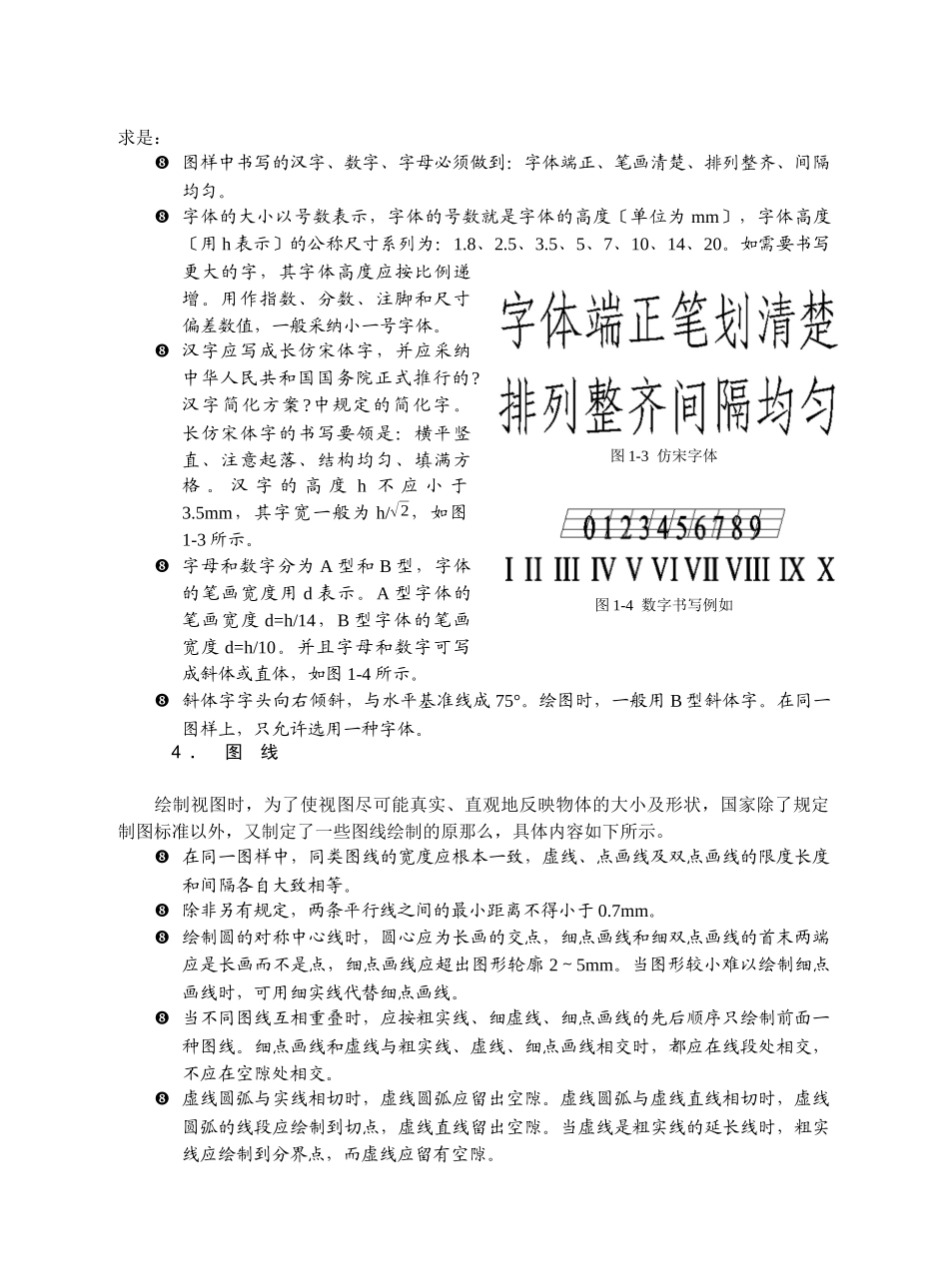
第1 章机械制图的根本知识为了便于技术沟通、档案保存和各种出版物的发行,使制图规格和方法统一,国家质量技术监督局公布了有关制图的国家标准。如图纸规格、图样常用的比例,图线及其含义,图样中常用的数字、字母等。1 .图幅、图框和标题栏为了便于图纸的技术沟通以及后续工作的进行,在 AutoCAD中绘制的图形一般都要以图纸的形式打印输出,并且在输出图形之前,都需要使用相应的线型绘制出图纸的图框以及标题栏等内容。图纸图幅图纸的宽度〔B〕和长度〔L〕组成的图面称为图纸幅面。按国家有关规定,绘制技术图样时应优先使用国家规定的图幅,如表 1-1 所示的 5 种根本幅面。必要时也可以按规定加长幅面,但应按根本幅面的短边整数倍增加。表 1-1 图纸根本幅面及图框尺寸幅面代号A0A1A2A3A4B×L841×1189594×841420×594297×420210×297e2010c105a25图框格式在绘制图形时,必须用粗实线画出图框,细实线画出图纸界限。图框有两种格式:留有装订边和不留装订边,如图 1-1 所示,其中具体尺寸按表 1-1 规定画出。需要注意的是同一产品中所有图样均采纳统一格式。标题栏为了绘制出的图样便于管理及查阅,每张图都必须添加标题栏。通常标题栏应位于图框的右下角,并且看图方向应与标题栏的方向一致。?技术制图标题栏?规定了两种标题栏的格式,如图 1-2 所示。其中前一种为推举使用格式,但实际的制图作业中常采纳后一种格式。 图 1-1 图 框 的 两 种 格 式 图 1-2 两 种 常用 的 标 题 栏2 .比例比例是指图样中图形与其实物相应要素的线性尺寸之比。绘制图样时,应尽可能按机件实际大小采纳 11∶ 的比例画出。比例绘制图样时,应从表 1-2 规定的系列中选取适当的比例,无论缩小还是放大,在图样中标注的尺寸均为机件的实际大小,与比例无关。绘制图样时,对于选用的比例应在标题栏比例一栏中注明。表 1-2 比例系数种 类比 例原值比例〔比值为 1〕11∶放大比例〔比值大于 1〕51 21∶∶5×10n1 2×10∶n1 1×10∶n1∶缩小比例〔比值小于 1〕12 15 110∶∶∶12×10∶n 15×10∶n 110×10∶n特别放大比例41∶∶4×10n×10∶n1∶特别缩小比例11.5 12.5 13 14 16∶∶∶∶∶1×10∶n 1×10∶n 13×10∶n 14×10∶n 16×10∶n注:n 为整数3 .字体国家标准?技术制图?字体中规定了汉字、字母和数字的结构形式。书写字体的根本要求是: 图样中书写的汉字、数字、字母必须做到:字...

1、当您付费下载文档后,您只拥有了使用权限,并不意味着购买了版权,文档只能用于自身使用,不得用于其他商业用途(如 [转卖]进行直接盈利或[编辑后售卖]进行间接盈利)。
2、本站所有内容均由合作方或网友上传,本站不对文档的完整性、权威性及其观点立场正确性做任何保证或承诺!文档内容仅供研究参考,付费前请自行鉴别。
3、如文档内容存在违规,或者侵犯商业秘密、侵犯著作权等,请点击“违规举报”。

碎片内容

机械制图的基本知识

一帆文传+ 关注
实名认证
内容提供者

欢迎光临店铺,各类公文供您挑选。

确认删除?
VIP
微信客服
  • 扫码咨询
会员Q群
  • 会员专属群点击这里加入QQ群
客服邮箱
回到顶部