电脑桌面
添加小米粒文库到电脑桌面
安装后可以在桌面快捷访问

真空断路器出厂检验规范

真空断路器出厂检验规范_第1页
1/3
真空断路器出厂检验规范_第2页
2/3
真空断路器出厂检验规范_第3页
3/3
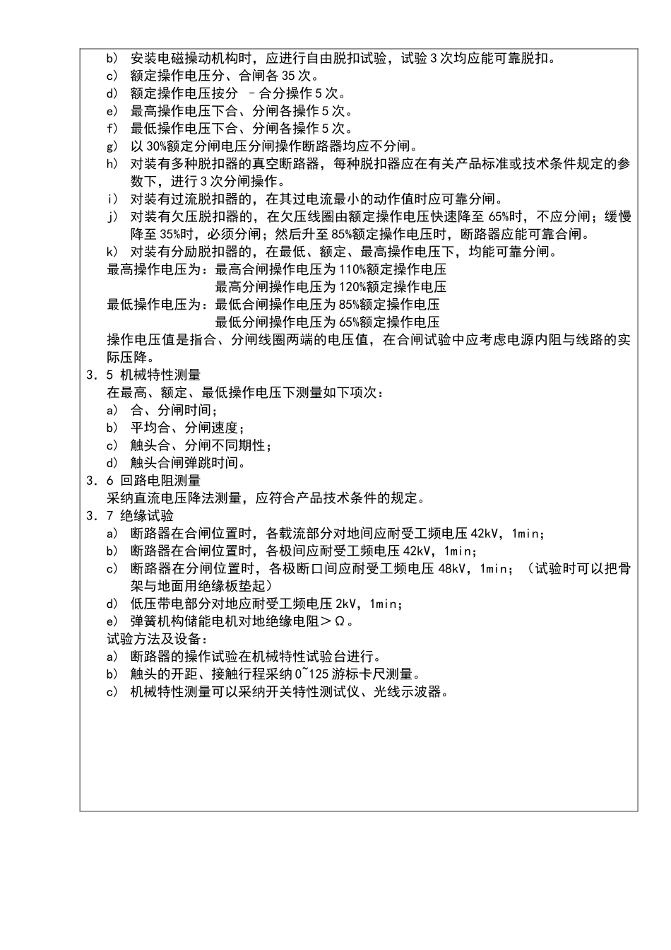
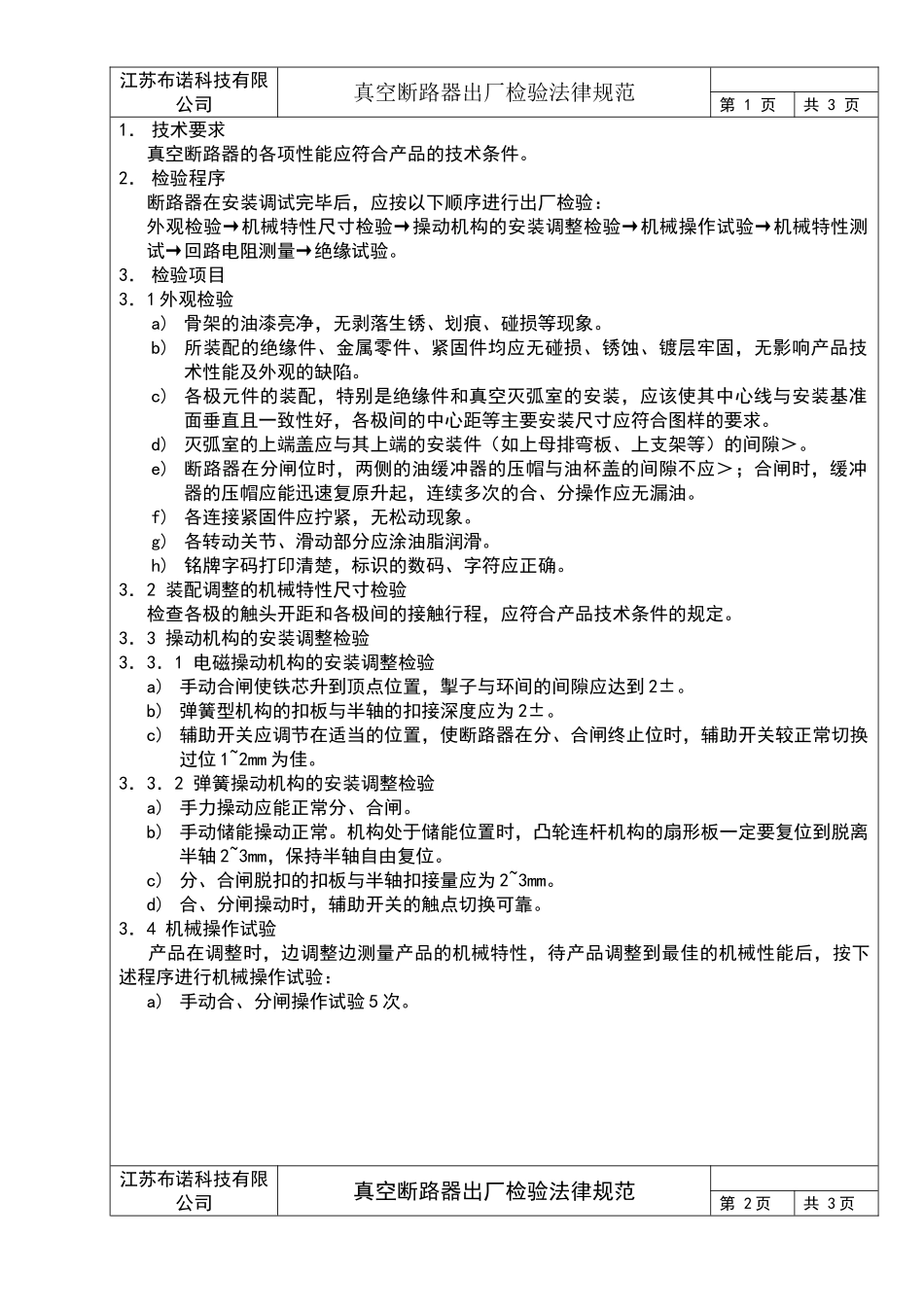
江苏布诺科技有限公司真空断路器出厂检验法律规范第 1 页共 3 页1. 技术要求真空断路器的各项性能应符合产品的技术条件。2. 检验程序断路器在安装调试完毕后,应按以下顺序进行出厂检验:外观检验→机械特性尺寸检验→操动机构的安装调整检验→机械操作试验→机械特性测试→回路电阻测量→绝缘试验。3. 检验项目3.1 外观检验a) 骨架的油漆亮净,无剥落生锈、划痕、碰损等现象。b) 所装配的绝缘件、金属零件、紧固件均应无碰损、锈蚀、镀层牢固,无影响产品技术性能及外观的缺陷。c) 各极元件的装配,特别是绝缘件和真空灭弧室的安装,应该使其中心线与安装基准面垂直且一致性好,各极间的中心距等主要安装尺寸应符合图样的要求。d) 灭弧室的上端盖应与其上端的安装件(如上母排弯板、上支架等)的间隙>。e) 断路器在分闸位时,两侧的油缓冲器的压帽与油杯盖的间隙不应>;合闸时,缓冲器的压帽应能迅速复原升起,连续多次的合、分操作应无漏油。f) 各连接紧固件应拧紧,无松动现象。g) 各转动关节、滑动部分应涂油脂润滑。h) 铭牌字码打印清楚,标识的数码、字符应正确。3.2 装配调整的机械特性尺寸检验 检查各极的触头开距和各极间的接触行程,应符合产品技术条件的规定。3.3 操动机构的安装调整检验3.3.1 电磁操动机构的安装调整检验a) 手动合闸使铁芯升到顶点位置,掣子与环间的间隙应达到 2±。b) 弹簧型机构的扣板与半轴的扣接深度应为 2±。c) 辅助开关应调节在适当的位置,使断路器在分、合闸终止位时,辅助开关较正常切换过位 1~2mm 为佳。3.3.2 弹簧操动机构的安装调整检验a) 手力操动应能正常分、合闸。b) 手动储能操动正常。机构处于储能位置时,凸轮连杆机构的扇形板一定要复位到脱离半轴 2~3mm,保持半轴自由复位。c) 分、合闸脱扣的扣板与半轴扣接量应为 2~3mm。d) 合、分闸操动时,辅助开关的触点切换可靠。3.4 机械操作试验 产品在调整时,边调整边测量产品的机械特性,待产品调整到最佳的机械性能后,按下述程序进行机械操作试验:a) 手动合、分闸操作试验 5 次。江苏布诺科技有限公司真空断路器出厂检验法律规范第 2 页共 3 页b) 安装电磁操动机构时,应进行自由脱扣试验,试验 3 次均应能可靠脱扣。c) 额定操作电压分、合闸各 35 次。d) 额定操作电压按分 –合分操作 5 次。e) 最高操作电压下合、分闸各操作 5 次。f) 最低操作电压下合、分闸各操作 5 ...

1、当您付费下载文档后,您只拥有了使用权限,并不意味着购买了版权,文档只能用于自身使用,不得用于其他商业用途(如 [转卖]进行直接盈利或[编辑后售卖]进行间接盈利)。
2、本站所有内容均由合作方或网友上传,本站不对文档的完整性、权威性及其观点立场正确性做任何保证或承诺!文档内容仅供研究参考,付费前请自行鉴别。
3、如文档内容存在违规,或者侵犯商业秘密、侵犯著作权等,请点击“违规举报”。

碎片内容

真空断路器出厂检验规范

您可能关注的文档

确认删除?
VIP
微信客服
  • 扫码咨询
会员Q群
  • 会员专属群点击这里加入QQ群
客服邮箱
回到顶部