电脑桌面
添加小米粒文库到电脑桌面
安装后可以在桌面快捷访问

赠品管理作业规范

赠品管理作业规范_第1页
1/3
赠品管理作业规范_第2页
2/3
赠品管理作业规范_第3页
3/3
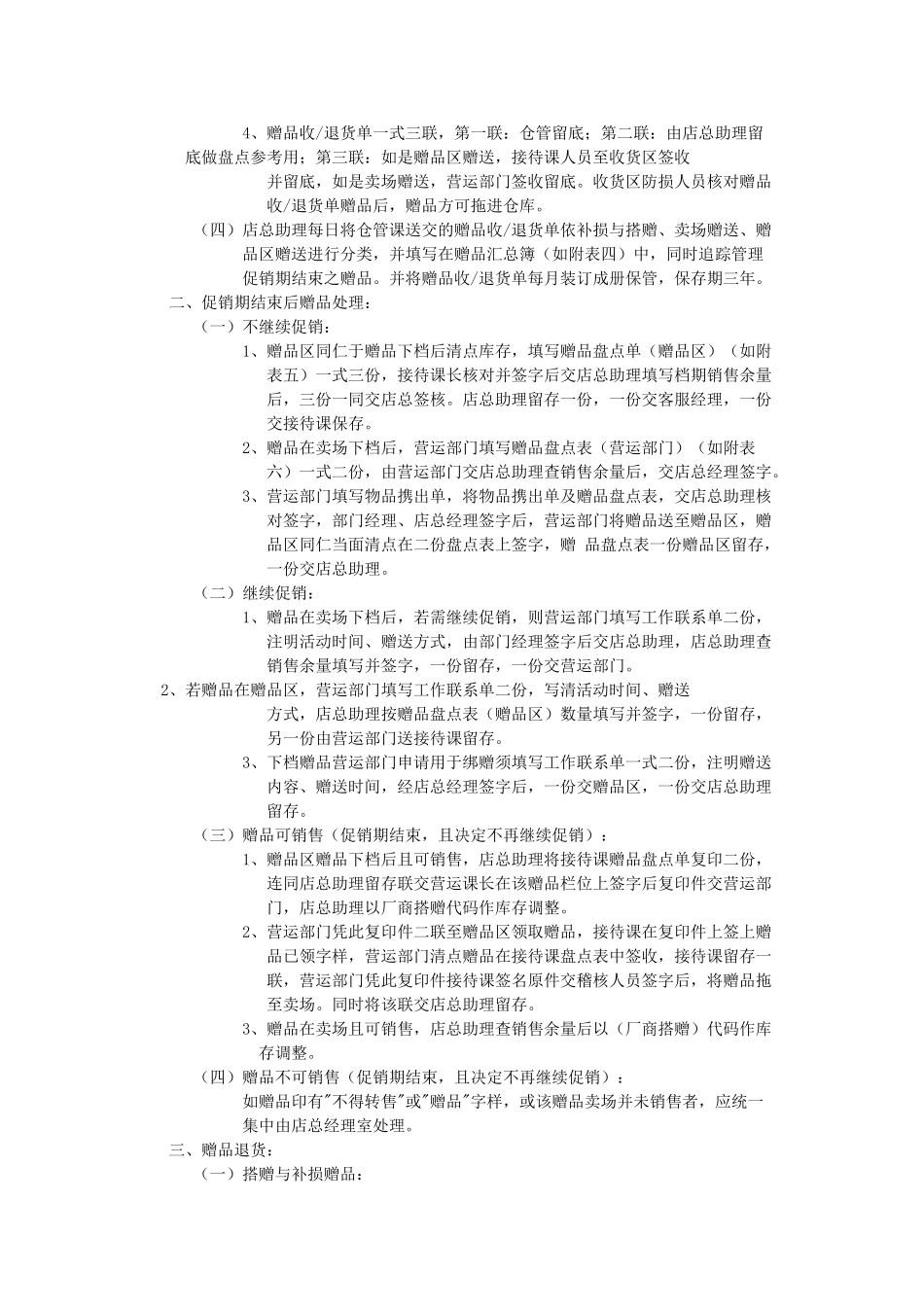
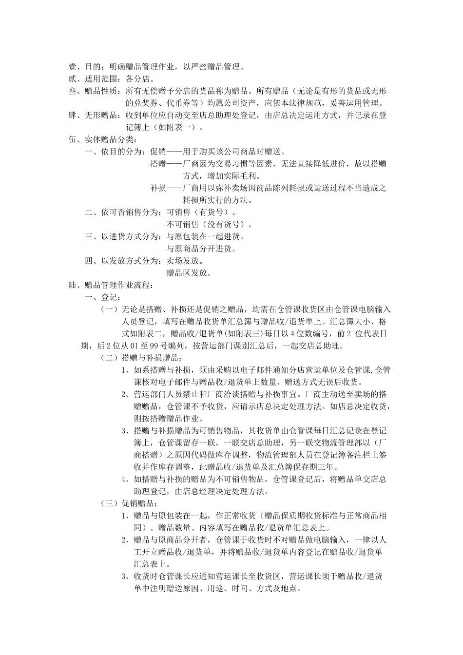
壹、目的:明确赠品管理作业,以严密赠品管理。贰、适用范围:各分店。叁、赠品性质:所有无偿赠予分店的货品称为赠品。所有赠品(无论是有形的货品或无形 的兑奖券、代币券等)均属公司资产,应依本法律规范,妥善运用管理。肆、无形赠品:收到单位应自动交至店总助理处登记,由店总决定运用方式,并记录在登 记簿上(如附表一)。伍、实体赠品分类: 一、依目的分为:促销——用于购买该公司商品时赠送。 搭赠——厂商因为交易习惯等因素,无法直接降低进价,故以搭赠 方式,增加实际毛利。 补损——厂商用以弥补卖场因商品陈列耗损或运送过程不当造成之 耗损所实行的方法。 二、依可否销售分为:可销售(有货号)。 不可销售(没有货号)。 三、以进货方式分为:与原包装在一起进货。 与原商品分开进货。 四、以发放方式分为:卖场发放。 赠品区发放。陆、赠品管理作业流程: 一、登记: (一)无论是搭赠、补损还是促销之赠品,均需在仓管课收货区由仓管课电脑输入 人员登记,填写在赠品收货单汇总簿与赠品收/退货单上。汇总簿大小、格 式如附表二,赠品收/退货单(如附表三)每日以 4 位数编号,前 2 位代表日 期,后 2 位从 01 至 99 号编列,按营运部门课别汇总后,一起交店总助理。 (二)搭赠与补损赠品: 1、如系搭赠与补损,须由采购以电子邮件通知分店营运单位及仓管课,仓管 课核对电子邮件与赠品收/退货单上数量、赠送方式无误后收货。 2、营运部门人员禁止和厂商洽谈搭赠与补损事宜。厂商主动送至卖场的搭 赠赠品,仓管课不予收货,应请示店总决定处理方法。如店总决定收货, 则按搭赠赠品作业。 3、搭赠与补损赠品为可销售物品,其收货单由仓管课每日汇总记录在登记 簿上,仓管课留存一联,一联交店总助理,另一联交物流管理部以(厂 商搭赠)之原因代码做库存调整,物流管理部人员在登记簿备注栏上签 收并作库存调整,此赠品收/退货单及汇总簿保存期三年。 4、如搭赠与补损的赠品为不可销售物品,仓管课登记后,将赠品单交店总 助理登记,由店总经理决定处理方法。 (三)促销赠品: 1、赠品与原包装在一起,作正常收货(赠品保质期收货标准与正常商品相 同)。赠品数量、内容填写在赠品收/退货单汇总表上。 2、赠品与原商品分开者,仓管课于收货时不对赠品做电脑输入,一律以人 工开立赠品收/退货单,并将赠品收/退货单内容登记在赠品收/退货单 汇总表上。 3、收货时仓管课长应通知...

1、当您付费下载文档后,您只拥有了使用权限,并不意味着购买了版权,文档只能用于自身使用,不得用于其他商业用途(如 [转卖]进行直接盈利或[编辑后售卖]进行间接盈利)。
2、本站所有内容均由合作方或网友上传,本站不对文档的完整性、权威性及其观点立场正确性做任何保证或承诺!文档内容仅供研究参考,付费前请自行鉴别。
3、如文档内容存在违规,或者侵犯商业秘密、侵犯著作权等,请点击“违规举报”。

碎片内容

赠品管理作业规范

确认删除?
VIP
微信客服
  • 扫码咨询
会员Q群
  • 会员专属群点击这里加入QQ群
客服邮箱
回到顶部