电脑桌面
添加小米粒文库到电脑桌面
安装后可以在桌面快捷访问

赠品管理流程

赠品管理流程_第1页
1/5
赠品管理流程_第2页
2/5
赠品管理流程_第3页
3/5
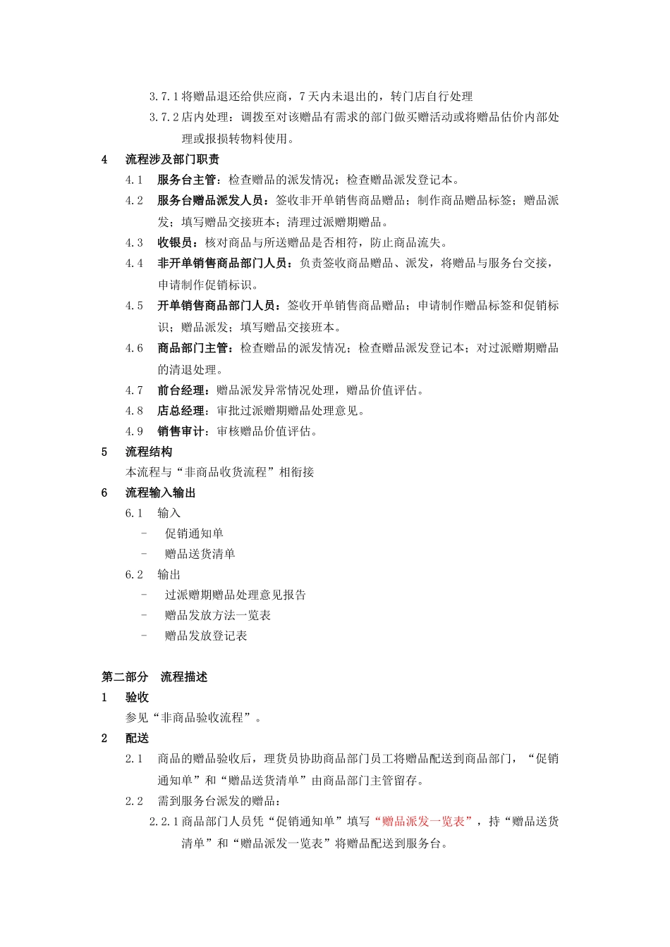
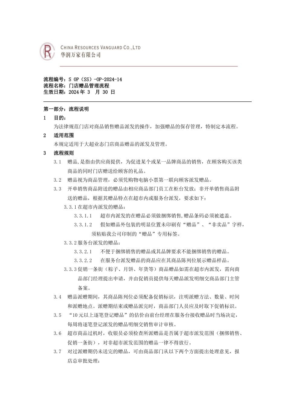
流程编号:S OP(SS)-OP-2024-14流程名称:门店赠品管理流程生效日期:2024 年 3 月 30 日第一部分:流程说明1目的:为法律规范门店对商品销售赠品派发的操作,加强赠品的保存管理,特制定本流程。2适用范围本规定适用于大超业态门店商品赠品的派发及管理。3流程规则3.1赠品,是指由供应商提供,为促进某个或某一品牌商品的销售,在顾客购买该类商品的同时门店赠送给顾客的礼品。3.2赠品视为商品管理,必须凭购物电脑小票第一联向顾客派发赠品。3.3开单销售商品附送的赠品由相应商品部门员工在柜台发放;非开单销售商品附送的赠品,根据其赠品特点在超市内或服务台派发,要求如下:3.3.1 在超市内派发的赠品:3.3.1.1超市内派发的在赠品必须做捆绑销售,赠品条码必须被遮盖。3.3.1.2假如赠品外包装的明显位置未印刷有“赠品”、“非卖品”字样,须粘贴我公司印制的“赠品”专用标签。3.3.2 服务台派发的赠品:3.3.2.1不便于捆绑销售的赠品或其品牌要求不能捆绑销售的赠品。3.3.2.2在服务台派发赠品的商品应在其商品陈列位展示赠品样品。3.3.3 促销一条街(粽子、月饼、年货等)商品赠品如需在超市内派发,需向商品部门经理提出申请,并由促销员提供每天赠品派发明细交商品部门主管备案。3.4赠品派赠期间,其商品陈列位必须配备促销标识,注明派赠方法、数量、时间和派赠地点。派赠期结束或赠品派完时,商品部门人员应及时取下促销标识。3.5“10 元以上逐笔登记赠品”的估价由前台经理在服务台接收赠品时当场决定,每周将逐笔登记派发的赠品明细交销售审计审核。3.6超市商品过机时,收银员必须检查所派赠品是否属于超市派发范围(捆绑销售、促销一条街),对非超市派发范围的赠品一律不得放行。3.7对过派赠期仍未送完的赠品,可由商品部门从以下两个方面提出处理意见,报店总审批处理:3.7.1 将赠品退还给供应商,7 天内未退出的,转门店自行处理3.7.2 店内处理:调拨至对该赠品有需求的部门做买赠活动或将赠品估价内部处理或报损转物料使用。4流程涉及部门职责4.1服务台主管:检查赠品的派发情况;检查赠品派发登记本。4.2服务台赠品派发人员:签收非开单销售商品赠品;制作商品赠品标签;赠品派发;填写赠品交接班本;清理过派赠期赠品。4.3收银员:核对商品与所送赠品是否相符,防止商品流失。4.4非开单销售商品部门人员:负责签收商品赠品、派发,将赠品与服务台交接,申请制作促销标识。4.5开单销售商品部门人员:签收开单销售商品...

1、当您付费下载文档后,您只拥有了使用权限,并不意味着购买了版权,文档只能用于自身使用,不得用于其他商业用途(如 [转卖]进行直接盈利或[编辑后售卖]进行间接盈利)。
2、本站所有内容均由合作方或网友上传,本站不对文档的完整性、权威性及其观点立场正确性做任何保证或承诺!文档内容仅供研究参考,付费前请自行鉴别。
3、如文档内容存在违规,或者侵犯商业秘密、侵犯著作权等,请点击“违规举报”。

碎片内容

赠品管理流程

确认删除?
VIP
微信客服
  • 扫码咨询
会员Q群
  • 会员专属群点击这里加入QQ群
客服邮箱
回到顶部