电脑桌面
添加小米粒文库到电脑桌面
安装后可以在桌面快捷访问

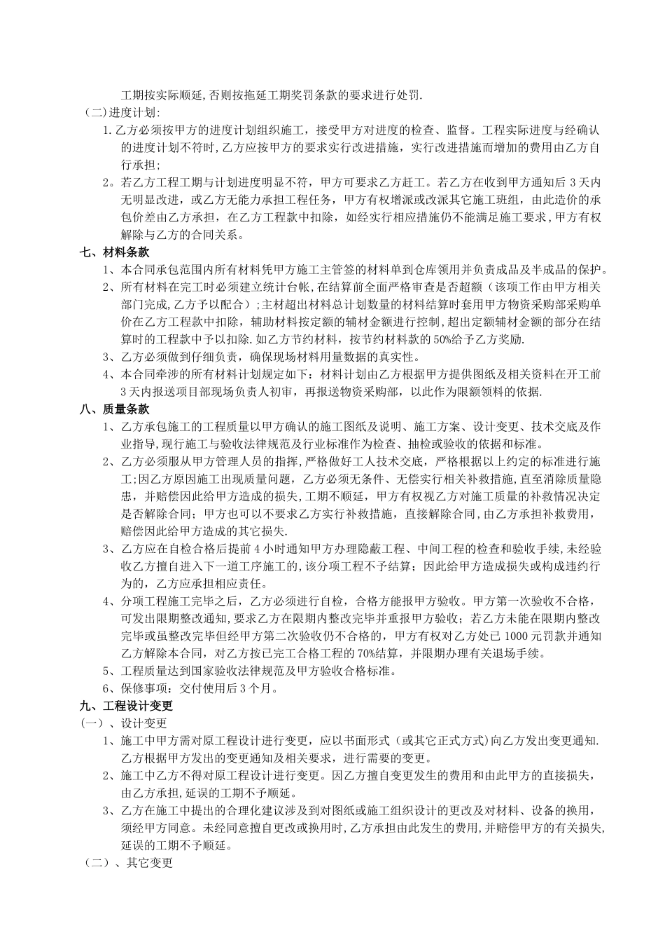
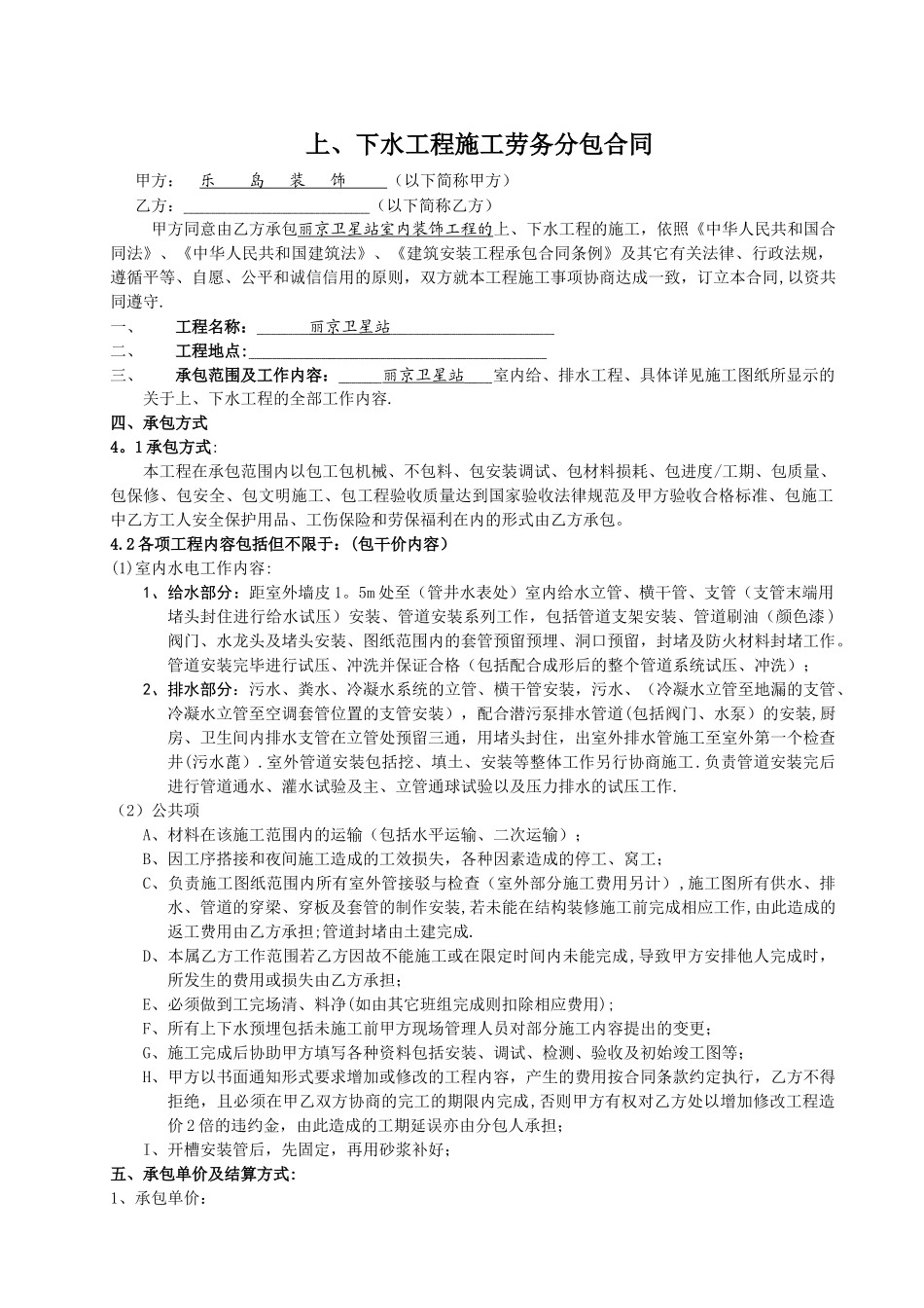
上、下水劳务分包合同

上、下水劳务分包合同_第1页
1/5
上、下水劳务分包合同_第2页
2/5
上、下水劳务分包合同_第3页
3/5
上、下水工程施工劳务分包合同甲方: 乐 岛 装 饰 (以下简称甲方)乙方:____________________________________________________________________________________________________(以下简称乙方)甲方同意由乙方承包丽京卫星站 室内装饰工程的 上、下水工程的施工,依照《中华人民共和国合同法》、《中华人民共和国建筑法》、《建筑安装工程承包合同条例》及其它有关法律、行政法规,遵循平等、自愿、公平和诚信信用的原则,双方就本工程施工事项协商达成一致,订立本合同,以资共同遵守.一、工程名称:____________________________丽京卫星站________________________________________________________________________________________二、工程地点:________________________________________________________________________________________________________________________________________________________________三、承包范围及工作内容:_______________________丽京卫星站_______________室内给、排水工程、具体详见施工图纸所显示的关于上、下水工程的全部工作内容.四、承包方式4。1 承包方式:本工程在承包范围内以包工包机械、不包料、包安装调试、包材料损耗、包进度/工期、包质量、包保修、包安全、包文明施工、包工程验收质量达到国家验收法律规范及甲方验收合格标准、包施工中乙方工人安全保护用品、工伤保险和劳保福利在内的形式由乙方承包。4.2 各项工程内容包括但不限于:(包干价内容)(1)室内水电工作内容:1、给水部分:距室外墙皮 1。5m 处至(管井水表处)室内给水立管、横干管、支管(支管末端用堵头封住进行给水试压)安装、管道安装系列工作,包括管道支架安装、管道刷油(颜色漆 )阀门、水龙头及堵头安装、图纸范围内的套管预留预埋、洞口预留,封堵及防火材料封堵工作。管道安装完毕进行试压、冲洗并保证合格(包括配合成形后的整个管道系统试压、冲洗);...

1、当您付费下载文档后,您只拥有了使用权限,并不意味着购买了版权,文档只能用于自身使用,不得用于其他商业用途(如 [转卖]进行直接盈利或[编辑后售卖]进行间接盈利)。
2、本站所有内容均由合作方或网友上传,本站不对文档的完整性、权威性及其观点立场正确性做任何保证或承诺!文档内容仅供研究参考,付费前请自行鉴别。
3、如文档内容存在违规,或者侵犯商业秘密、侵犯著作权等,请点击“违规举报”。

碎片内容

上、下水劳务分包合同

确认删除?
VIP
微信客服
  • 扫码咨询
会员Q群
  • 会员专属群点击这里加入QQ群
客服邮箱
回到顶部