电脑桌面
添加小米粒文库到电脑桌面
安装后可以在桌面快捷访问

临床输血技术标准操作流程.介绍

临床输血技术标准操作流程.介绍_第1页
1/5
临床输血技术标准操作流程.介绍_第2页
2/5
临床输血技术标准操作流程.介绍_第3页
3/5
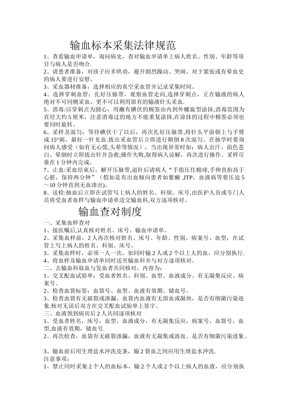
输血标本采集法律规范 1、查看输血申请单,询问病史,查对输血申请单上病人姓名、性别、年龄等项目与病人是否吻合. 2、请患者准备,对孩子应多哄劝,避开剧烈躁动、哭闹。对于紧张或有晕血史的病人要进行安慰。 3、采血器材准备,选择相应的真空采血管并记录采集时间。 4、选择穿刺血管:扎好压脉带,观察血管走向,选择穿刺点,正在输液的病人绝对不可同侧采血,更不可以利用原有的输液针头采血. 5、消毒:以穿刺点为圆心,用蘸有碘伏的棉签由内到外螺旋型涂抹,消毒范围为直径大约 5 厘米,注意消毒过的地方不能重复涂抹,在涂抹的过程中棉签必须也要同时旋转。 6、采样及混匀:等待碘伏干了以后,再次扎好压脉带,将针头平面朝上与手臂成 15°刺,最好一针见血.拔出采血管后立即进行颠倒 8 次混匀。在抽学时要询问病人感受(如有无心慌,头晕等情况),当出现异常时如:病人出汗、面色苍白、晕倒时立即拔出针并急救;操作失败,取得病人谅解,再次进行操作。采样尽量在 1 分钟内完成。 7、止血:采血结束后,解开压脉带,退针后请病人“手指压住棉球,手伸直抬高于心脏,保持两分钟”(假如是有出血倾向患者如紫癜 ,ITP,血液病等要压迫 5~10 分钟直到无血渗出)。 8、送检:抽血后立即在试管写上病人的姓名、科别、床号,由医护人员或专门人员将受血者血样与输血申请单送交输血科,双方逐项核对。 输血查对制度 一、采集血样查对 1、接医嘱后,认真核对姓名、床号、输血申请单。 2、采集血样前,2 人再次核对姓名、床号、年龄、性别、病案号、血型,在试管上写上病人的姓名、科别、床号。 3、采集血样时,必须一人一次,如同时输 2 人或 2 个以上人的血,应分别执行. 4、将血样及输血申请单同时送至输血科并与对方逐项核对。 二、去输血科取血与发血者共同核对,内容为: 1、交叉配血试验单:受血者姓名、科别、血型、血液成分、有无凝集反应、病案号。 2、检查血袋标签:血袋号、血型、血液有效期、储血号。 3、检查血袋有无破裂或渗漏、血袋内血液有无溶血或凝块,是否有细菌污染迹象.核对无误后双方在交叉配血试验单上签字。三、血液领到病房后 2 人共同逐项核对 1、受血者姓名,床号,血型,血液成分,有无凝集反应,病案号,血袋号,血型,血液有效期,储血号. 2、再次检查,血袋有无破裂渗漏,血液有无凝集或溶血、是否有细菌污染迹象。 3、输血前后用生理盐水冲洗皮条,输 2 袋血之间应用生理盐水冲洗. 注意事...

1、当您付费下载文档后,您只拥有了使用权限,并不意味着购买了版权,文档只能用于自身使用,不得用于其他商业用途(如 [转卖]进行直接盈利或[编辑后售卖]进行间接盈利)。
2、本站所有内容均由合作方或网友上传,本站不对文档的完整性、权威性及其观点立场正确性做任何保证或承诺!文档内容仅供研究参考,付费前请自行鉴别。
3、如文档内容存在违规,或者侵犯商业秘密、侵犯著作权等,请点击“违规举报”。

碎片内容

临床输血技术标准操作流程.介绍

确认删除?
VIP
微信客服
  • 扫码咨询
会员Q群
  • 会员专属群点击这里加入QQ群
客服邮箱
回到顶部