电脑桌面
添加小米粒文库到电脑桌面
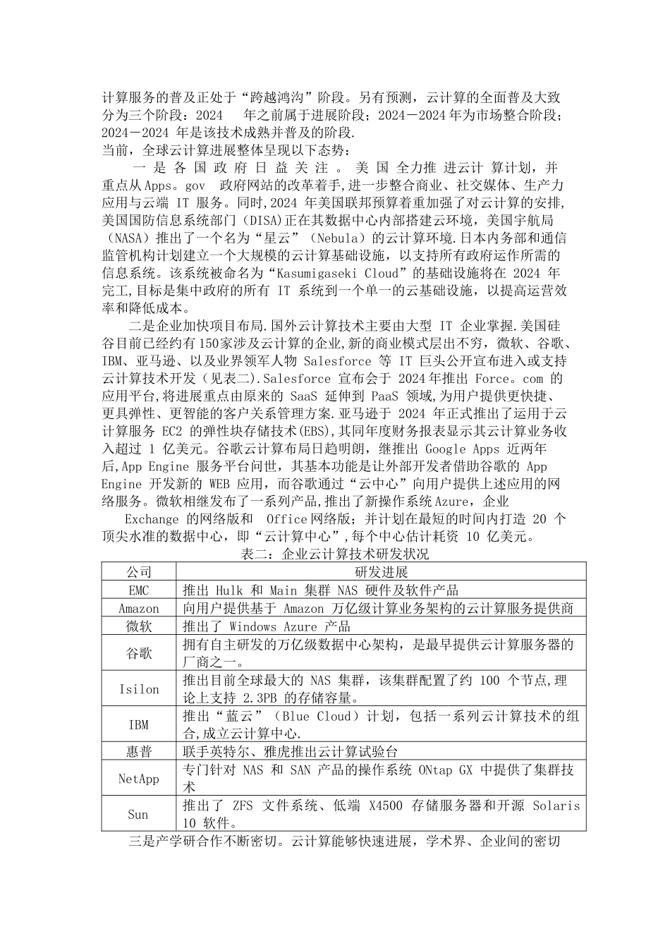
安装后可以在桌面快捷访问

云计算产业调查报告

云计算产业调查报告_第1页
1/15
云计算产业调查报告_第2页
2/15
云计算产业调查报告_第3页
3/15
云计算产业调查报告 云计算是以虚拟化技术为基础、以按需付费为商业模式,具备弹性扩展、动态分配和资源共享等特点的新型网络化计算模式。在云计算模式下,软件、硬件、平台等 IT 资源将作为基础设施,以服务的方式提供给使用者.作为一种新兴技术和商业模式,云计算将加速信息产业和信息基础设施的服务化进程,催生大量新型互联网信息服务,带动信息产业格局的整体变革。加快进展云计算产业,不仅是给上海提升信息产业综合竞争力、培育新增长点的重要途径,也是促进产业结构调整、率先实现经济进展方式转变的重要举措。云计算的进展现状、态势及相关建议 2024 年,谷歌 CEO 埃里克·施密特(Eric Schmidt)首次提出“云计算”(Cloud Computing)一词以来,由于其对传统商业模式和 IT 产业进展具有变革性,这一新概念正得到国内外企业和政府的日益关注。云计算,主要是指基于互联网的超级计算模式,是一种新兴的商业计算模型.它以公开的标准和服务为基础,将计算任务分布在大量计算机构成的“资源池”上,使各种应用系统能够根据需要猎取计算力、存储空间和软件服务。相对于其他国家而言,数量巨大的网络用户,尤其是大量的中小企业用户,为“云计算”在我国的进展提供了良好的基础和条件。同时,目前“云计算"尚处在进展初期,具体进展方向尚未明确,这也为我国在该领域的进展留下了巨大的创新空间。一、市场的贡献和价值 云计算改变了单个计算机的功能和地位,将数据处理、存储、管理等,功能都放到了互联网中的云上,而单个的计算机则被定位为人机交互的手段.云计算具有以下特点:一是低成本,即云计算具有高通用性和廉价性,降低了用户端的设备要求,使用起来也极为便利。在“云"的另一端,有专业的 IT 人员帮助用户维护硬件、安装和升级软件、防范病毒和各类网络攻击,辅助用户完成其以前在个人电脑上所做的一切.这种自动化集中式管理模式以及通用式的资源利用使大量企业无需 负担日益高昂的数据中心管理成本,而用户常常只要花费几百美元、几天时间就能完成以前需要数万美元、数月时间才能完成的任务。同时,由于目前信息设备多数时间处于空闲状态,云计算的推出可有效提升空闲资源利用率。 二是可共享,即云计算可以轻松实现不同设备间的数据与应用共享。在云计算的网络应用模式中,数据只有一份,保存在“云”的另一端,用户的所有电子设备只需要连接互联网,就可以同时访问和使用同一份数据。当然,这一切都是在严格的安全管理机制下进...

1、当您付费下载文档后,您只拥有了使用权限,并不意味着购买了版权,文档只能用于自身使用,不得用于其他商业用途(如 [转卖]进行直接盈利或[编辑后售卖]进行间接盈利)。
2、本站所有内容均由合作方或网友上传,本站不对文档的完整性、权威性及其观点立场正确性做任何保证或承诺!文档内容仅供研究参考,付费前请自行鉴别。
3、如文档内容存在违规,或者侵犯商业秘密、侵犯著作权等,请点击“违规举报”。

碎片内容

云计算产业调查报告

确认删除?
VIP
微信客服
  • 扫码咨询
会员Q群
  • 会员专属群点击这里加入QQ群
客服邮箱
回到顶部