电脑桌面
添加小米粒文库到电脑桌面
安装后可以在桌面快捷访问

人事工作流程及规范VIP专享

人事工作流程及规范_第1页
1/8
人事工作流程及规范_第2页
2/8
人事工作流程及规范_第3页
3/8
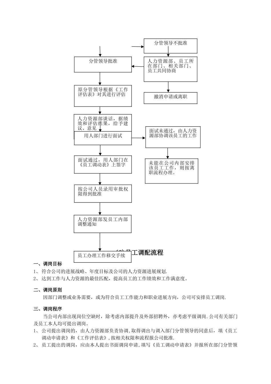
南京云杉人事工作流程及法律规范(一)人事招聘与录用(1)人事招聘与录用流程图 (代理)城市经理 招聘主管 用人部门 编制外需求是 主管级以上人员 (2)员工招聘与录用流程1、 各用人部门根据工作调整、变动、增加需要,提出人员需求计划,在人力资源部填写《招聘需求申报表》,具体填列拟招岗位、工作性质、学历要求、人数、性别、岗位职责、任职资格、薪酬待遇、最迟到岗时间、申报增补原因、所在部门现编制情况、所在部门现实有人数、所在部门年度计划编制、拟招岗位工作目标及考核方案等内容报分管领导、人事经理、常务副总、总裁审批后交人力资源部部汇编职位说明书.2、 人力资源部对各用人部门需求计划进行审核与汇总(含同行业、同岗位薪酬及福利情况调查等),制定公司人员需求计划并报常务副总、总裁审批.3、 招聘方案包括拟招职位的名称、岗位描述、任职要求、薪酬待遇、到岗日期、面试方式、招聘渠道(广告、媒体、现场、网络、猎头)等内容.4、 简历筛选和电话预约,中层以上岗位需进行初步的电话面试,了解候选人的基本素养及目前工作状态.招聘需求调查② 汇总、审核需求计划① 部门经理根据总部人员编制计划填写招聘需求申报表背景调查③ 编制招聘方案 ⑤ 初试及评价④ 简历筛选、电话预约⑦ 做出聘用决策发出录用通知⑧ 入职登记、材料会审总部分管领导审批⑥ 审核选择招聘渠道实施招聘计划审批 ⑨ 岗前培训复试提供评估意见⑩ 签订劳动合同,进入试用期试 用 期 工 作 评定 转正审批 ⑪ 办理转正手续总部二轮复试5、 约谈前 30 分钟,可通过电话与约谈人员再次确定是否能准时到场;人力资源部根据岗位要求对候选人进行初试,含求职者填写《面试登记表》,除基层岗位外,招聘专员需在面试前同候选人经详细沟通后得到求职者完整的《个人简历》,并根据岗位实际需求安排设计进行岗前测试并填写面试意见;针对通过初试的候选人,由人力资资源部向部门做出复试推举并及时安排复试时间及面试官;常务副总参加经理级别以上岗位人员复试,并协同用人部门对候选人进行能力、素养评定、薪酬谈判等内容;总裁参入总监、总助、总经理级别以上岗位人员复试,并协助对候选人进行能力、素养评定、薪酬谈判等内容;针对复试过程中出现候选人综合素养优秀且最后的薪酬谈判高于《招聘需求申报表》提供的预算,由人力资源部负责汇总相关人员的个人信息材料及初试、复试评估结果材料交行政总监审核后由常务副总或总裁许可后方可...

1、当您付费下载文档后,您只拥有了使用权限,并不意味着购买了版权,文档只能用于自身使用,不得用于其他商业用途(如 [转卖]进行直接盈利或[编辑后售卖]进行间接盈利)。
2、本站所有内容均由合作方或网友上传,本站不对文档的完整性、权威性及其观点立场正确性做任何保证或承诺!文档内容仅供研究参考,付费前请自行鉴别。
3、如文档内容存在违规,或者侵犯商业秘密、侵犯著作权等,请点击“违规举报”。

碎片内容

人事工作流程及规范

MY shop+ 关注
实名认证
内容提供者

欢迎挑选适合自己的材料。

确认删除?
VIP
微信客服
  • 扫码咨询
会员Q群
  • 会员专属群点击这里加入QQ群
客服邮箱
回到顶部