电脑桌面
添加小米粒文库到电脑桌面
安装后可以在桌面快捷访问

人力资源管理建议报告

人力资源管理建议报告_第1页
1/16
人力资源管理建议报告_第2页
2/16
人力资源管理建议报告_第3页
3/16
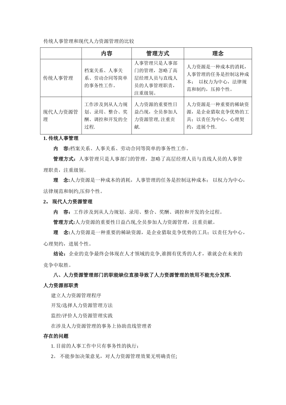
人力资源管理建议报告第一部分 问题呈现一、收入不公平、员工缺乏进展动力是公司目前暴露出来的两个重要的问题,并会制约公司的长远进展(54。34%的员工认为目前人员缺乏进展动力,54.95%的员工认为分配制度不合理最可能制约公司未来的进展)1. 没有根据员工的个人进展需要和组织的要求综合考虑人才的未来进展问题,人员缺乏进展动力;2。 人浮于事,苦乐不均;有制度,没执行,存在人情关,公司的管理更倾向于“人治”;3。 部门之间和员工之间存在责任推委现象,没有人敢于承担责任;4. 存在部门本位主义,不能从组织的角度考虑问题,更多的是从各部门的角度考虑问题;5。 经理层分工不尽合理,决策速度较慢;6。 存在官本位思想7。 其他其中,收入的不公平感主要体现在三个方面:外部不公平、内部不公平和自我不公平。自我公平:即同一企业中处于相同职位的员工获得的薪酬应与其付出成正比;与自已的付出相比,近七成的员工对目前收入水平不满意(55。25%)和很不满意(12.79%)。结论:薪酬自我不公平,导致员工敬业精神弱化,工作积极性不高。内部公平:即同一企业中,不同职务的员工获得的薪酬应正比于其各自对企业作出的贡献与公司其他人员相比,相当多的员工对目前收入水平不满意(44%)和很不满意(13%).结论:薪酬内部不公平,造成员工不满意倾向增加.外部公平:即同一行业、同一地区或同等规模的不同企业中类似职务的薪酬应基本相同(当然,对于公司现状,这种“不公平"无法改变).与公司外部相比,57%的员工对目前收入水平不满意和 18%的很不满意.结论:薪酬外部不公平,造成人员流失的隐患,并且影响外部专业人才引进.二、员工缺乏进展动力主要体现在两方面:无法得到职位的提升与岗位的最优配置,从而导致人不能尽其能,导致员工缺乏积极性和制造性半数以上的员工认为自己的才能在目前岗位没有充分发挥近四成的员工不喜爱或者认为不适合目前工作 岗位不合适 过九成的员工认为自己的晋升机会不大 无法提升没有必要为公司努力工作 缺乏积极性和制造性 人才没有进展动力(资料来源:问卷调查)薪酬结构和薪酬水平不固定,每个人不知道明年会拿到什么形式、多大数额的工资;每个人不知道自己的努力程度和与之伴随的绩效产出如何与自己的薪酬挂钩。三、与同行业对比来看,公司总体的工资标准属于中偏上水平,目前的主要焦点是由于个人收入与所制造的价值不匹配引发了员工内部不公平感和自我不公平感与我们相近的房地产公司相比,绝对收入...

1、当您付费下载文档后,您只拥有了使用权限,并不意味着购买了版权,文档只能用于自身使用,不得用于其他商业用途(如 [转卖]进行直接盈利或[编辑后售卖]进行间接盈利)。
2、本站所有内容均由合作方或网友上传,本站不对文档的完整性、权威性及其观点立场正确性做任何保证或承诺!文档内容仅供研究参考,付费前请自行鉴别。
3、如文档内容存在违规,或者侵犯商业秘密、侵犯著作权等,请点击“违规举报”。

碎片内容

人力资源管理建议报告

您可能关注的文档

确认删除?
VIP
微信客服
  • 扫码咨询
会员Q群
  • 会员专属群点击这里加入QQ群
客服邮箱
回到顶部