电脑桌面
添加小米粒文库到电脑桌面
安装后可以在桌面快捷访问

培训奖惩方案

培训奖惩方案_第1页
1/4
培训奖惩方案_第2页
2/4
培训奖惩方案_第3页
3/4
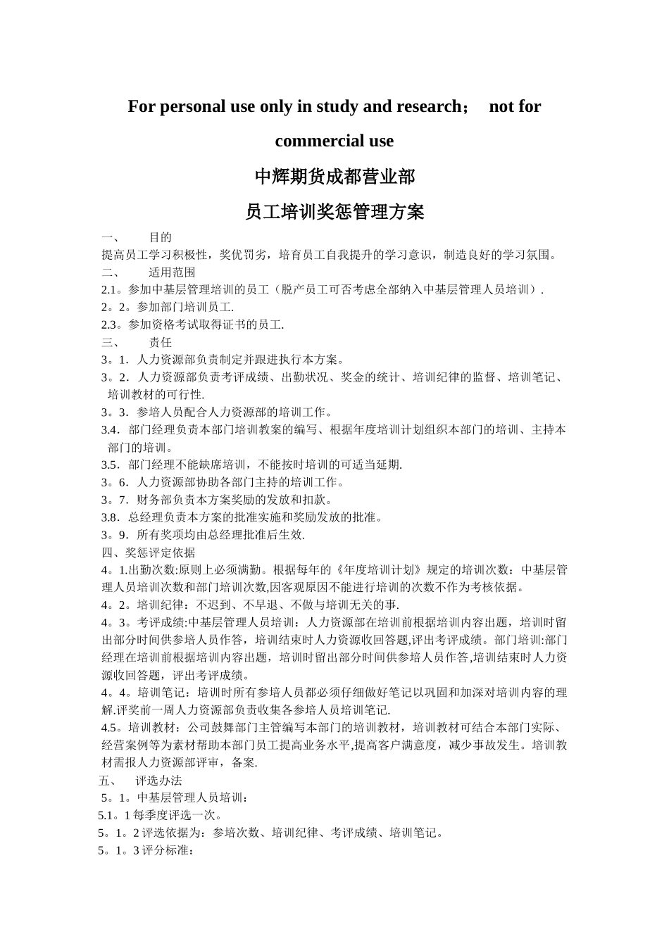
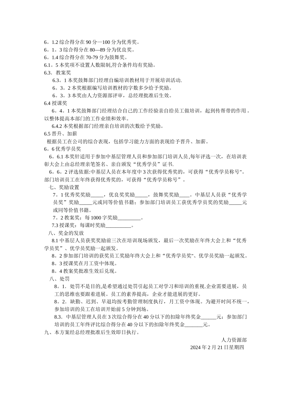
For personal use only in study and research; not for commercial use中辉期货成都营业部员工培训奖惩管理方案一、目的提高员工学习积极性,奖优罚劣,培育员工自我提升的学习意识,制造良好的学习氛围。二、适用范围2.1。参加中基层管理培训的员工(脱产员工可否考虑全部纳入中基层管理人员培训).2。2。参加部门培训员工.2.3。参加资格考试取得证书的员工.三、责任3。1.人力资源部负责制定并跟进执行本方案。3。2.人力资源部负责考评成绩、出勤状况、奖金的统计、培训纪律的监督、培训笔记、培训教材的可行性.3。3.参培人员配合人力资源部的培训工作。3.4.部门经理负责本部门培训教案的编写、根据年度培训计划组织本部门的培训、主持本部门的培训。3.5.部门经理不能缺席培训,不能按时培训的可适当延期.3。6.人力资源部协助各部门主持的培训工作。3。7.财务部负责本方案奖励的发放和扣款。3.8.总经理负责本方案的批准实施和奖励发放的批准。3。9.所有奖项均由总经理批准后生效.四、奖惩评定依据4。1.出勤次数:原则上必须满勤。根据每年的《年度培训计划》规定的培训次数:中基层管理人员培训次数和部门培训次数,因客观原因不能进行培训的次数不作为考核依据。4。2。培训纪律:不迟到、不早退、不做与培训无关的事.4。3。考评成绩:中基层管理人员培训:人力资源部在培训前根据培训内容出题,培训时留出部分时间供参培人员作答,培训结束时人力资源收回答题,评出考评成绩。部门培训:部门经理在培训前根据培训内容出题,培训时留出部分时间供参培人员作答,培训结束时人力资源收回答题,评出考评成绩。4。4。培训笔记:培训时所有参培人员都必须仔细做好笔记以巩固和加深对培训内容的理解.评奖前一周人力资源部负责收集各参培人员培训笔记.4.5。培训教材:公司鼓舞部门主管编写本部门的培训教材,培训教材可结合本部门实际、经营案例等为素材帮助本部门员工提高业务水平,提高客户满意度,减少事故发生。培训教材需报人力资源部评审,备案.五、评选办法5。1。中基层管理人员培训:5.1。1 每季度评选一次。5。1。2 评选依据为:参培次数、培训纪律、考评成绩、培训笔记。5。1。3 评分标准:考核内容考核依据权重分级得分0—2021—4041—6061—8081—100A参培次数30%低于应培次数 8 次以上低于应培次数 6—7 次低于应培次数 4-5 次低于应培次数 2—3 次低于应培次数 0—1 次B培训纪律20%迟到或早退8 次以上,做...

1、当您付费下载文档后,您只拥有了使用权限,并不意味着购买了版权,文档只能用于自身使用,不得用于其他商业用途(如 [转卖]进行直接盈利或[编辑后售卖]进行间接盈利)。
2、本站所有内容均由合作方或网友上传,本站不对文档的完整性、权威性及其观点立场正确性做任何保证或承诺!文档内容仅供研究参考,付费前请自行鉴别。
3、如文档内容存在违规,或者侵犯商业秘密、侵犯著作权等,请点击“违规举报”。

碎片内容

培训奖惩方案

您可能关注的文档

确认删除?
VIP
微信客服
  • 扫码咨询
会员Q群
  • 会员专属群点击这里加入QQ群
客服邮箱
回到顶部