电脑桌面
添加小米粒文库到电脑桌面
安装后可以在桌面快捷访问

2025年水利质检员试卷A试卷B试卷C试题及答案

2025年水利质检员试卷A试卷B试卷C试题及答案_第1页
1/25
2025年水利质检员试卷A试卷B试卷C试题及答案_第2页
2/25
2025年水利质检员试卷A试卷B试卷C试题及答案_第3页
3/25
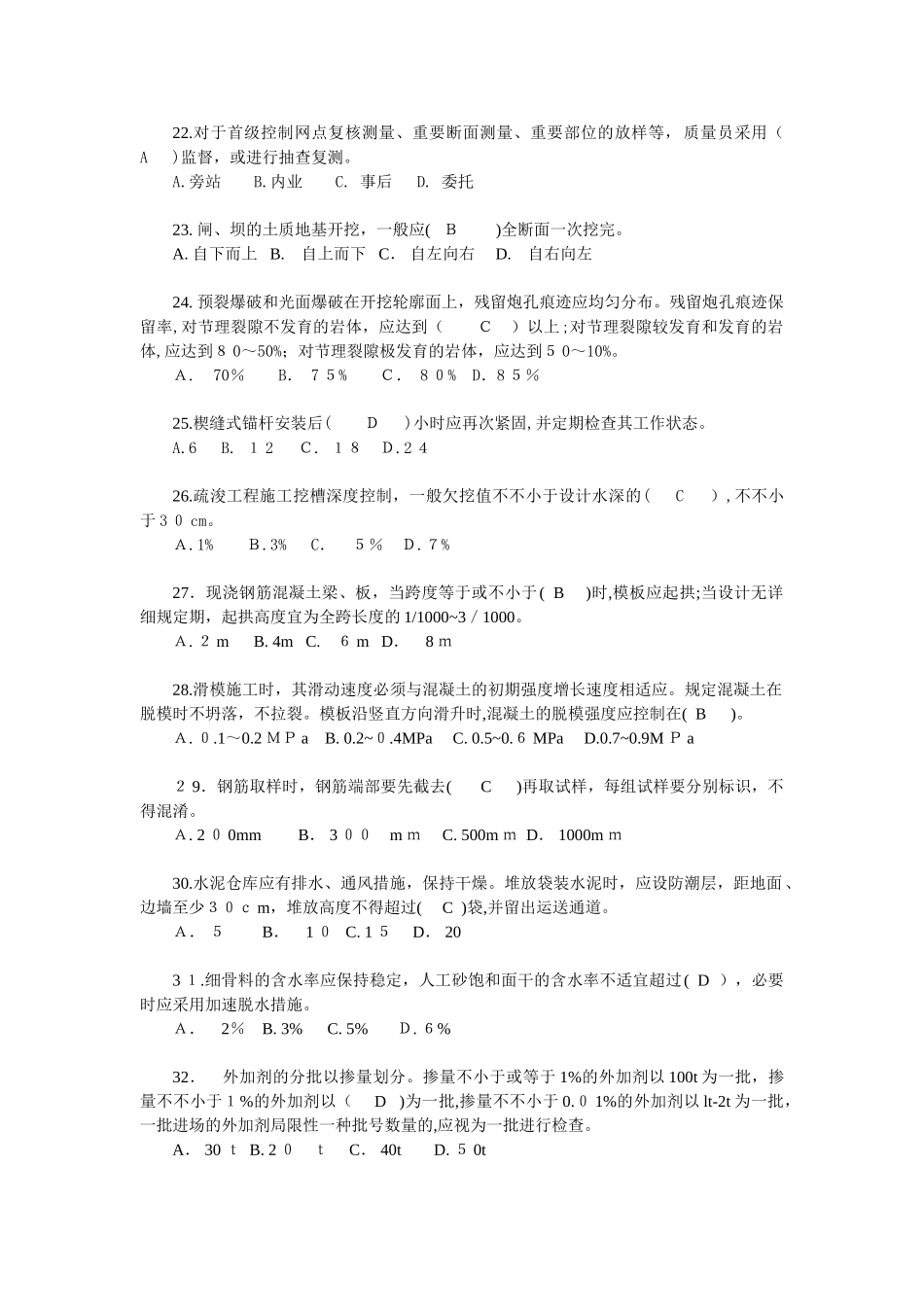
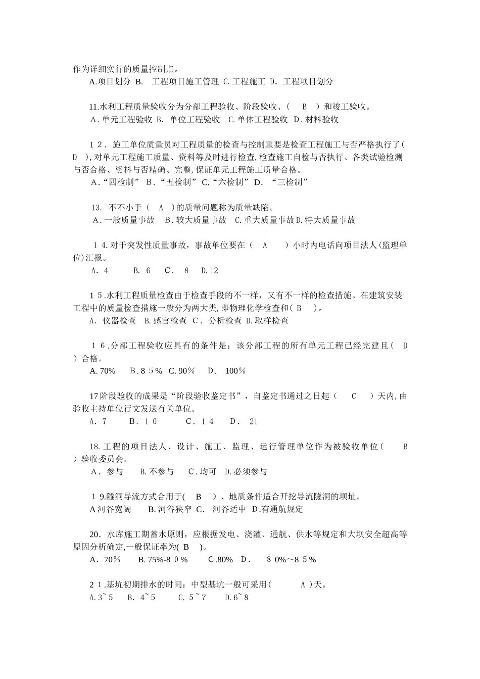
水利质检员试卷 A一、单选题(每题1分,合计4 0 分)1.质量检查员要掌握技术交底状况,协助项目负责人( C )交底工作,保证技术交底完全彻底。(C)A .安排 B 布置 C监督检查 D.处理2.质量检查员是施工现场重要的技术人员,应对现场质量管理(B),其自身素质对工程项目的质量、成本、进度有很大影响。A.部分负责 B.全权负责 C.重要负责 D.不负责3.技术复核目的一是在分项工程施工前提醒、协助施工人员对的掌握技术规定;二是在施工过程中及时督促检查施工人员与否按( B )施工,避免发生重大差错。A.初步设计 B.施工图纸、技术交底及技术操作规程 C.领导人指示 4.技术交底及技术操作规程4.质量体系是指为实行质量管理所需的组织机构、程序过程和( D),在这三个构成部分中,任一构成部分的缺失或不完善都会影响质量管理活动的顺利实行和质量管理目的的实现。A.人员 B.设备 C. 资料 D.资源5.施工质量控制的分类按实行主体不一样分为自控主体和( D )。A. 自然主体 B. 自我主体 C. 检查主体 D. 监控主体6.质量检查员是施工现场重要的技术人员,应对现场质量管理( B ),其自身素质对工程项目的质量、成本、进度有很大影响。A.部分负责 B.全权负责 C.有限负责 D.无限负责7.质量数据是用以描述工程(或产品)质量特性的数据,是质量信息的重要构成部分,按质量数据的自身特征分类可分为计量值数据和( A )两种。A. 计数值数据 B.计算值数据 C. 分析值数据 D.平均值数据8.水利工程项目按级划分为单位工程、( C )、单元(工序)工程等三级。A.单项工程 B.单体工程 C. 分部工程 D. 单个工程9.施工质量控制的过程,包括施工准备质量控制、( A )和施工验收质量控制。A.施工过程质量控制 B.施工措施质量控制 C.施工机械质量控制 D.施工人员质量控制1 0. 质量控制点的设置的详细措施是,根据( B )的基本程序,结合项目特点,在制定项目总体质量计划后,列出各基本施工过程对局部和总体质量水平有影响的项目,作为详细实行的质量控制点。A.项目划分 B. 工程项目施工管理 C.工程施工 D.工程项目划分11.水利工程质量验收分为分部工程验收、阶段验收、( B )和竣工验收。A.单元工程验收 B.单位工程验收 C.单体工程验收 D.材料验收1 2.施工单位质量员对工程质量的检查与控制重要是检查工程施工与否严格执行了( D ),对单元工程施工质量、资料等及时进行检查,检查...

1、当您付费下载文档后,您只拥有了使用权限,并不意味着购买了版权,文档只能用于自身使用,不得用于其他商业用途(如 [转卖]进行直接盈利或[编辑后售卖]进行间接盈利)。
2、本站所有内容均由合作方或网友上传,本站不对文档的完整性、权威性及其观点立场正确性做任何保证或承诺!文档内容仅供研究参考,付费前请自行鉴别。
3、如文档内容存在违规,或者侵犯商业秘密、侵犯著作权等,请点击“违规举报”。

碎片内容

2025年水利质检员试卷A试卷B试卷C试题及答案

您可能关注的文档

确认删除?
VIP
微信客服
  • 扫码咨询
会员Q群
  • 会员专属群点击这里加入QQ群
客服邮箱
回到顶部