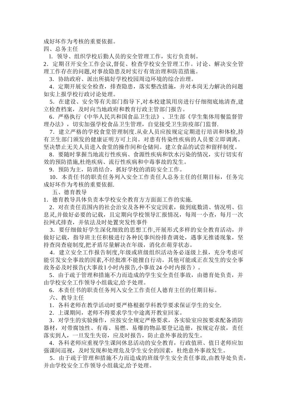
电脑桌面
添加小米粒文库到电脑桌面
安装后可以在桌面快捷访问

安全文明校园领导小组

安全文明校园领导小组_第1页
1/10
安全文明校园领导小组_第2页
2/10
安全文明校园领导小组_第3页
3/10
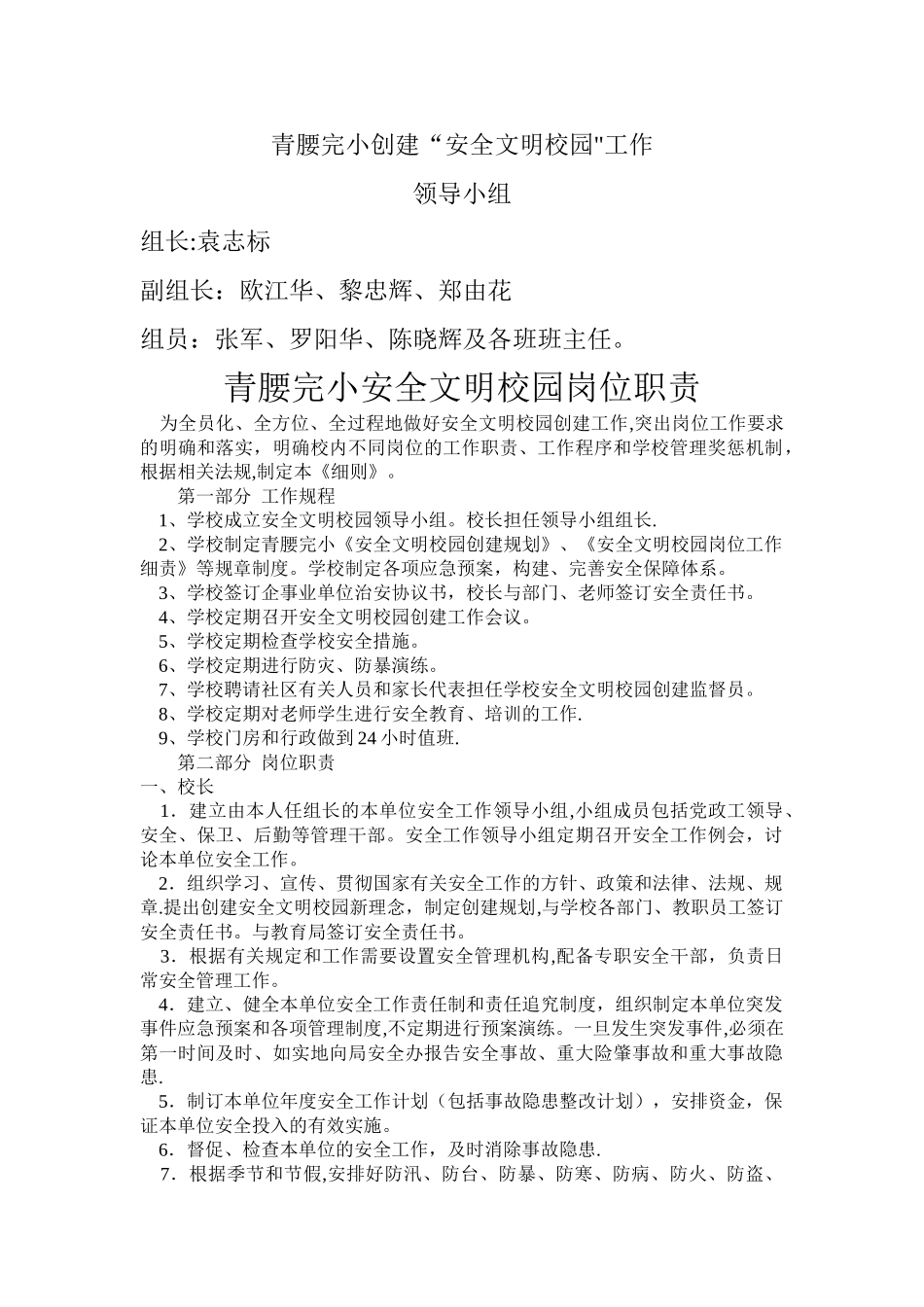
青腰完小创建“安全文明校园"工作领导小组组长:袁志标副组长:欧江华、黎忠辉、郑由花组员:张军、罗阳华、陈晓辉及各班班主任。青腰完小安全文明校园岗位职责 为全员化、全方位、全过程地做好安全文明校园创建工作,突出岗位工作要求的明确和落实,明确校内不同岗位的工作职责、工作程序和学校管理奖惩机制,根据相关法规,制定本《细则》。 第一部分 工作规程 1、学校成立安全文明校园领导小组。校长担任领导小组组长. 2、学校制定青腰完小《安全文明校园创建规划》、《安全文明校园岗位工作细责》等规章制度。学校制定各项应急预案,构建、完善安全保障体系。 3、学校签订企事业单位治安协议书,校长与部门、老师签订安全责任书。 4、学校定期召开安全文明校园创建工作会议。 5、学校定期检查学校安全措施。 6、学校定期进行防灾、防暴演练。 7、学校聘请社区有关人员和家长代表担任学校安全文明校园创建监督员。 8、学校定期对老师学生进行安全教育、培训的工作. 9、学校门房和行政做到 24 小时值班. 第二部分 岗位职责一、校长 1.建立由本人任组长的本单位安全工作领导小组,小组成员包括党政工领导、安全、保卫、后勤等管理干部。安全工作领导小组定期召开安全工作例会,讨论本单位安全工作。 2.组织学习、宣传、贯彻国家有关安全工作的方针、政策和法律、法规、规章.提出创建安全文明校园新理念,制定创建规划,与学校各部门、教职员工签订安全责任书。与教育局签订安全责任书。 3.根据有关规定和工作需要设置安全管理机构,配备专职安全干部,负责日常安全管理工作。 4.建立、健全本单位安全工作责任制和责任追究制度,组织制定本单位突发事件应急预案和各项管理制度,不定期进行预案演练。一旦发生突发事件,必须在第一时间及时、如实地向局安全办报告安全事故、重大险肇事故和重大事故隐患. 5.制订本单位年度安全工作计划(包括事故隐患整改计划),安排资金,保证本单位安全投入的有效实施。 6.督促、检查本单位的安全工作,及时消除事故隐患. 7.根据季节和节假,安排好防汛、防台、防暴、防寒、防病、防火、防盗、食品卫生、值班保卫等各类事故防范工作. 8.代表学校协调学校周边公安、城管、文化监察、交警中队、社区等部门,建立工作机制,维护校园及周边环境安全. 9.在职工代表大会上,报告本年度安全事故和安全工作情况。 10.把安全工作纳入本单位年度检查、考核、评比内容,对成绩突出的给予表彰奖励,...

1、当您付费下载文档后,您只拥有了使用权限,并不意味着购买了版权,文档只能用于自身使用,不得用于其他商业用途(如 [转卖]进行直接盈利或[编辑后售卖]进行间接盈利)。
2、本站所有内容均由合作方或网友上传,本站不对文档的完整性、权威性及其观点立场正确性做任何保证或承诺!文档内容仅供研究参考,付费前请自行鉴别。
3、如文档内容存在违规,或者侵犯商业秘密、侵犯著作权等,请点击“违规举报”。

碎片内容

安全文明校园领导小组

您可能关注的文档

确认删除?
VIP
微信客服
  • 扫码咨询
会员Q群
  • 会员专属群点击这里加入QQ群
客服邮箱
回到顶部