电脑桌面
添加小米粒文库到电脑桌面
安装后可以在桌面快捷访问

安全生产奖罚制度

安全生产奖罚制度_第1页
1/3
安全生产奖罚制度_第2页
2/3
安全生产奖罚制度_第3页
3/3
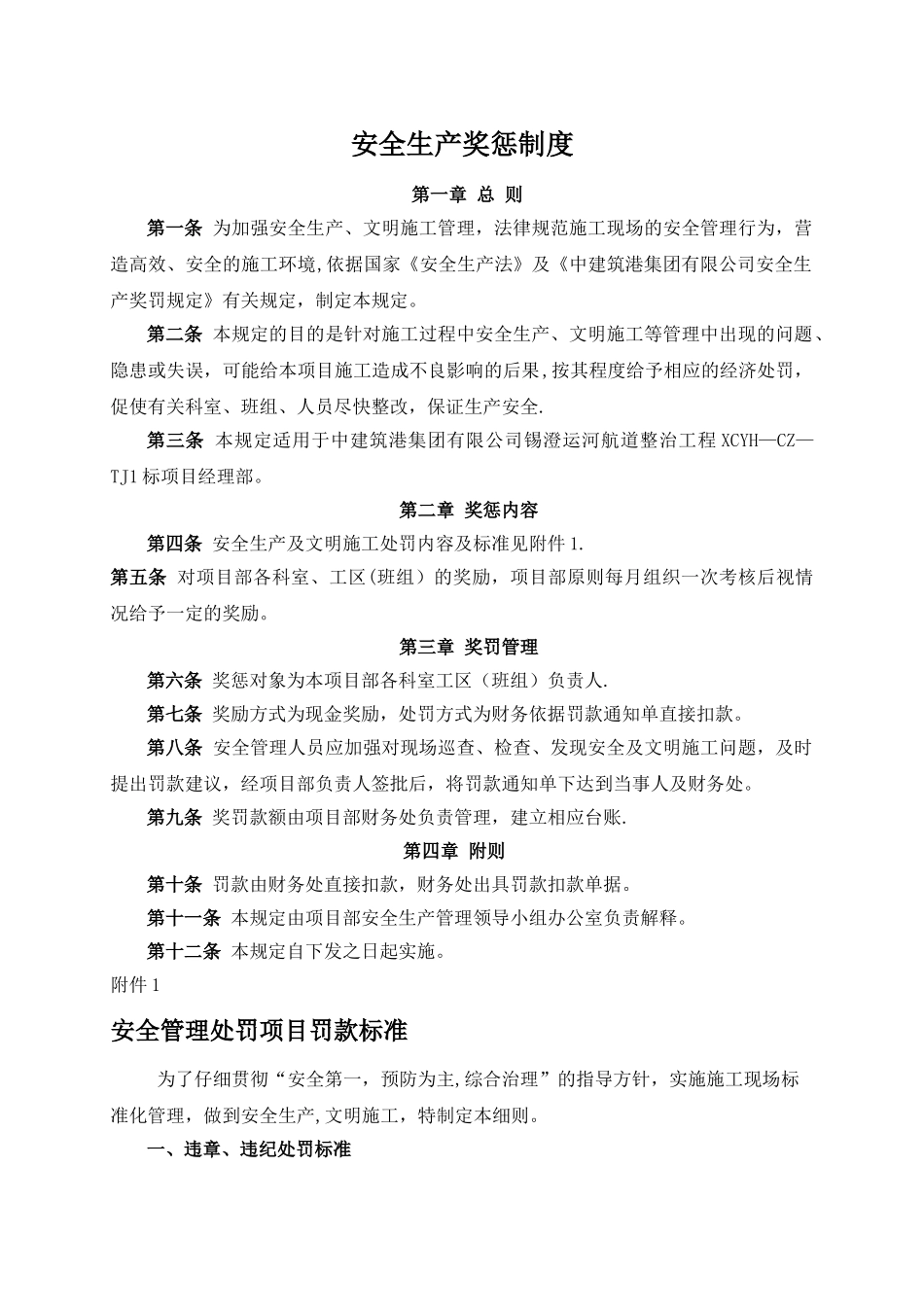
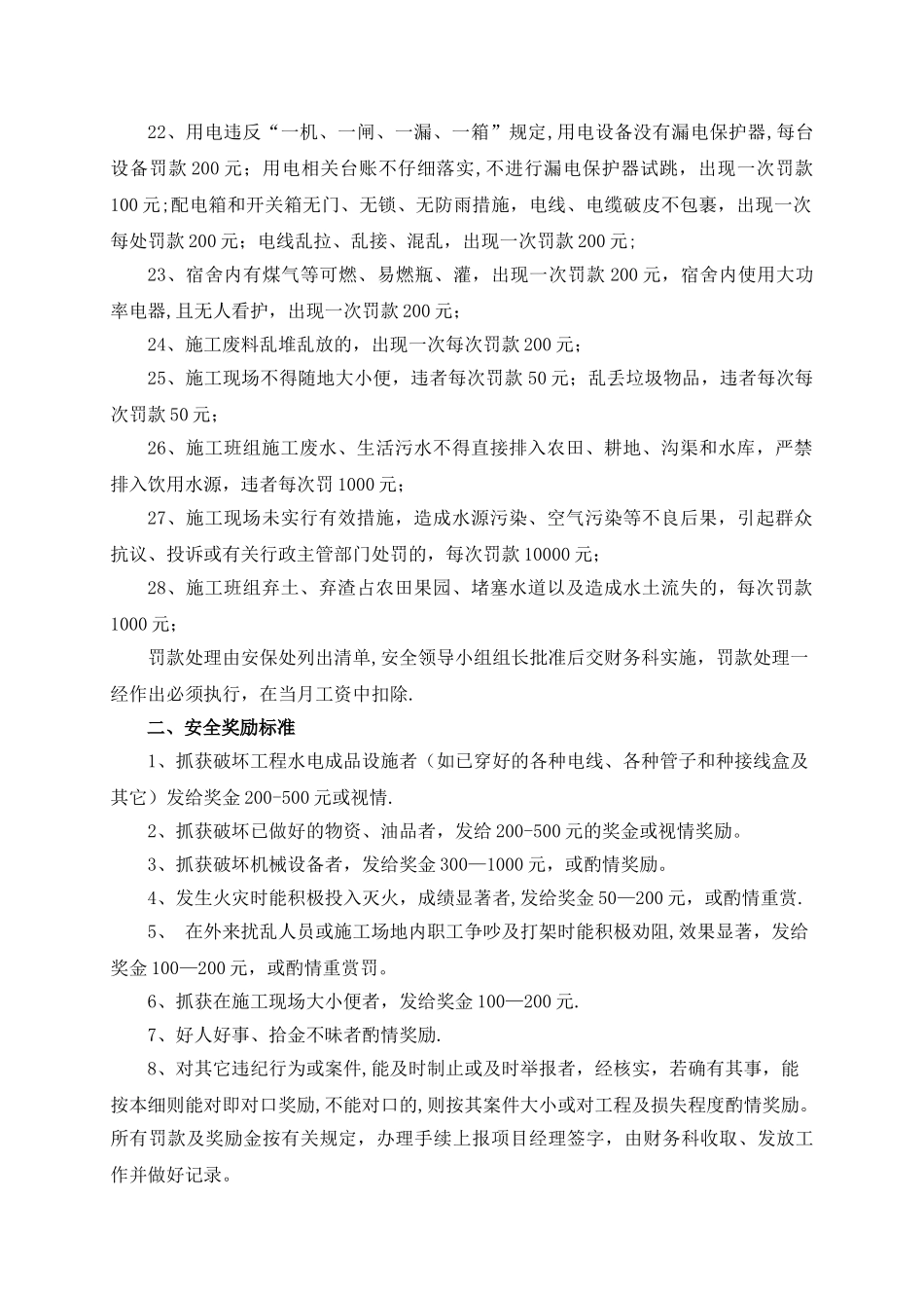
安全生产奖惩制度第一章 总 则第一条 为加强安全生产、文明施工管理,法律规范施工现场的安全管理行为,营造高效、安全的施工环境,依据国家《安全生产法》及《中建筑港集团有限公司安全生产奖罚规定》有关规定,制定本规定。第二条 本规定的目的是针对施工过程中安全生产、文明施工等管理中出现的问题、隐患或失误,可能给本项目施工造成不良影响的后果,按其程度给予相应的经济处罚,促使有关科室、班组、人员尽快整改,保证生产安全.第三条 本规定适用于中建筑港集团有限公司锡澄运河航道整治工程 XCYH—CZ—TJ1 标项目经理部。第二章 奖惩内容第四条 安全生产及文明施工处罚内容及标准见附件 1.第五条 对项目部各科室、工区(班组)的奖励,项目部原则每月组织一次考核后视情况给予一定的奖励。第三章 奖罚管理第六条 奖惩对象为本项目部各科室工区(班组)负责人.第七条 奖励方式为现金奖励,处罚方式为财务依据罚款通知单直接扣款。第八条 安全管理人员应加强对现场巡查、检查、发现安全及文明施工问题,及时提出罚款建议,经项目部负责人签批后,将罚款通知单下达到当事人及财务处。第九条 奖罚款额由项目部财务处负责管理,建立相应台账.第四章 附则第十条 罚款由财务处直接扣款,财务处出具罚款扣款单据。第十一条 本规定由项目部安全生产管理领导小组办公室负责解释。第十二条 本规定自下发之日起实施。附件 1安全管理处罚项目罚款标准为了仔细贯彻“安全第一,预防为主,综合治理”的指导方针,实施施工现场标准化管理,做到安全生产,文明施工,特制定本细则。 一、违章、违纪处罚标准1、进入施工现场必须戴好安全帽,并扣好帽带,如发现不戴安全帽或佩戴不法律规范每人次罚款 100 元;进入施工现场不佩戴工作证,每人次罚款 100 元;班组长管理人员每人次罚款 200 元。2、穿拖鞋、高跟鞋,赤脚赤膊进入现场,每人次罚款 100 元;3、高处作业不戴安全带,或使用不法律规范,每人次罚款 100 元;4、酒后进入现场,每人次罚款 100 元;5、有违章指挥和违章作业现象,每人次罚款 200 元;6、特种作业人员未持证上岗,每人次罚款 200 元;7、 施工中上下乱抛掷材料或工具者,每人次罚款 100 元;8、木工棚、仓库等禁烟场所内吸烟者,每人次罚款 100 元;9、在宿舍区,施工现场设置的灭火器等消防器材及安全设施禁 止乱动和拆除,违者处每人次罚款 100 元;10、未经项目负责人的同意,施工现场禁止使...

1、当您付费下载文档后,您只拥有了使用权限,并不意味着购买了版权,文档只能用于自身使用,不得用于其他商业用途(如 [转卖]进行直接盈利或[编辑后售卖]进行间接盈利)。
2、本站所有内容均由合作方或网友上传,本站不对文档的完整性、权威性及其观点立场正确性做任何保证或承诺!文档内容仅供研究参考,付费前请自行鉴别。
3、如文档内容存在违规,或者侵犯商业秘密、侵犯著作权等,请点击“违规举报”。

碎片内容

安全生产奖罚制度

办公文档专营+ 关注
实名认证
内容提供者

大量办公文档,欢迎选择

确认删除?
VIP
微信客服
  • 扫码咨询
会员Q群
  • 会员专属群点击这里加入QQ群
客服邮箱
回到顶部