电脑桌面
添加小米粒文库到电脑桌面
安装后可以在桌面快捷访问

实验1-系统管理与基础设置

实验1-系统管理与基础设置_第1页
1/11
实验1-系统管理与基础设置_第2页
2/11
实验1-系统管理与基础设置_第3页
3/11
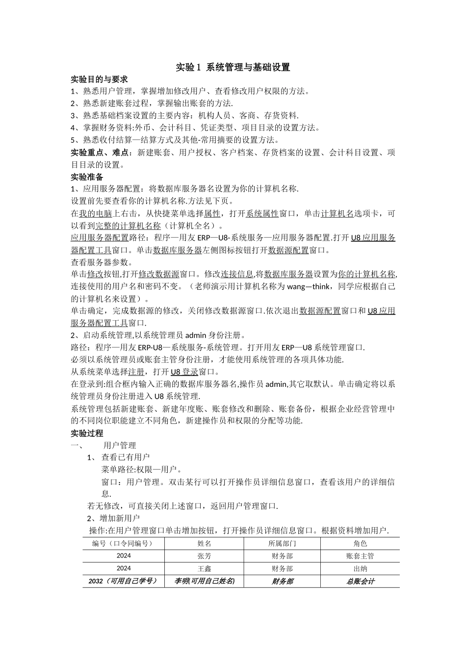
实验 1 系统管理与基础设置实验目的与要求1、熟悉用户管理,掌握增加修改用户、查看修改用户权限的方法。2、熟悉新建账套过程,掌握输出账套的方法.3、熟悉基础档案设置的主要内容:机构人员、客商、存货资料.4、掌握财务资料:外币、会计科目、凭证类型、项目目录的设置方法。5、熟悉收付结算—结算方式及其他-常用摘要的设置方法。实验重点、难点:新建账套、用户授权、客户档案、存货档案的设置、会计科目设置、项目目录的设置。实验准备1、应用服务器配置:将数据库服务器名设置为你的计算机名称.设置前先要查看你的计算机名称.方法见下页。在我的电脑上右击,从快捷菜单选择属性,打开系统属性窗口,单击计算机名选项卡,可以看到完整的计算机名称(计算机全名)。应用服务器配置路径:程序—用友 ERP—U8-系统服务—应用服务器配置.打开 U8 应用服务 器配置工具窗口。单击数据库服务器左侧图标按钮打开数据源配置窗口。查看服务器参数。单击修改按钮,打开修改数据源窗口。修改连接信息,将数据库服务器设置为你的计算机名称,连接使用的用户名和密码不变。(老师演示用计算机名称为 wang—think,同学应根据自己的计算机名来设置)。单击确定,完成数据源的修改,关闭修改数据源窗口.依次退出数据源配置窗口和 U8 应用 服务器配置工具窗口.2、启动系统管理,以系统管理员 admin 身份注册。路径:程序—用友 ERP-U8—系统服务-系统管理。打开用友 ERP—U8 系统管理窗口.必须以系统管理员或账套主管身份注册,才能使用系统管理的各项具体功能.从系统菜单选择注册,打开 U8 登录 窗口。在登录到:组合框内输入正确的数据库服务器名,操作员 admin,其它取默认。单击确定将以系统管理员身份注册进入 U8 系统管理.系统管理包括新建账套、新建年度账、账套修改和删除、账套备份,根据企业经营管理中的不同岗位职能建立不同角色,新建操作员和权限的分配等功能.实验过程一、用户管理1、 查看已有用户菜单路径:权限—用户。窗口:用户管理。双击某行可以打开操作员详细信息窗口,查看该用户的详细信息.若无修改,可直接关闭上述窗口,返回用户管理窗口.2、增加新用户 操作:在用户管理窗口单击增加按钮,打开操作员详细信息窗口。根据资料增加用户.编号(口令同编号)姓名所属部门角色2024张芳财务部账套主管2024王鑫财务部出纳2032(可用自己学号)李明(可用自己姓名)财务部总账会计单击增加按钮保存并继续增加其他用户。增加完毕,...

1、当您付费下载文档后,您只拥有了使用权限,并不意味着购买了版权,文档只能用于自身使用,不得用于其他商业用途(如 [转卖]进行直接盈利或[编辑后售卖]进行间接盈利)。
2、本站所有内容均由合作方或网友上传,本站不对文档的完整性、权威性及其观点立场正确性做任何保证或承诺!文档内容仅供研究参考,付费前请自行鉴别。
3、如文档内容存在违规,或者侵犯商业秘密、侵犯著作权等,请点击“违规举报”。

碎片内容

实验1-系统管理与基础设置

您可能关注的文档

确认删除?
VIP
微信客服
  • 扫码咨询
会员Q群
  • 会员专属群点击这里加入QQ群
客服邮箱
回到顶部