电脑桌面
添加小米粒文库到电脑桌面
安装后可以在桌面快捷访问

2025年国际金融知识点总结

2025年国际金融知识点总结_第1页
1/17
2025年国际金融知识点总结_第2页
2/17
2025年国际金融知识点总结_第3页
3/17
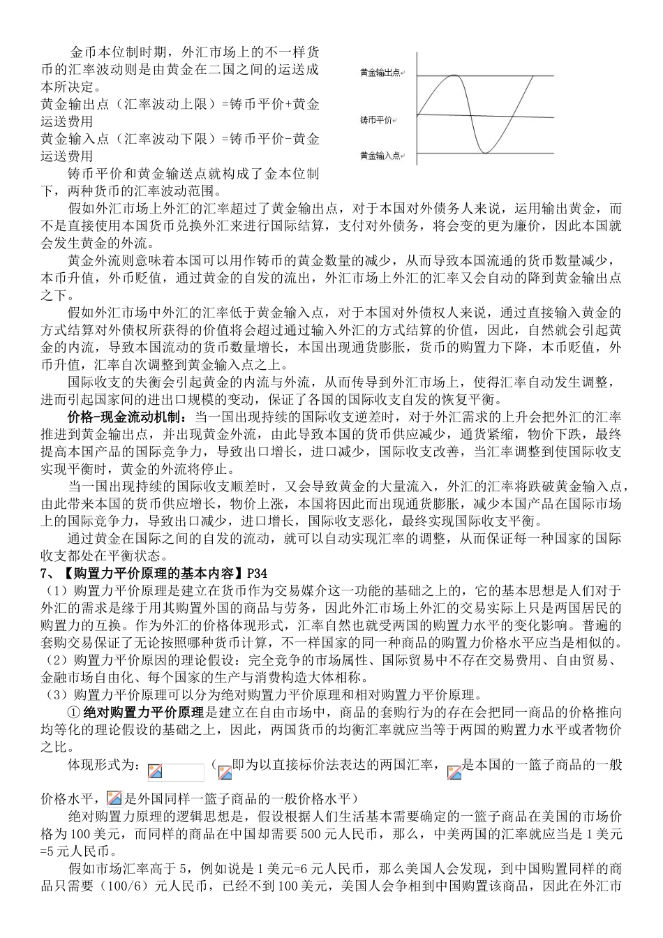
一、填空题知识点:1、【汇率的标价措施】 基准货币是指在汇率表达过程中,作为常量,数量固定不变的货币,它有时也被称为被报价货币。 报价货币则是值在汇率表达过程中,作为变量,数量会伴随汇率水平的不一样而随时发生变化的货币。(1)直接标价法外汇汇率一般表达为:单位外国货币=X 本国货币例如:$100=¥621.53 在直接标价法下,外国货币作为基准货币,数量是保持不变的,而本国货币则作为报价货币,根据其数量的变动,反应不一样的外国货币的汇率关系的变化。一旦汇率上升,则表明固定数量的外国货币可以兑换更多的本国货币,意味着外汇升值,而本币贬值。反之,汇率下降则意味着外币贬值,本币升值。(2)间接标价法外汇汇率一般表达为:单位本国货币=X 外国货币例如:在欧洲外汇市场中,EUR1=USD1.0230,就是经典的间接标价法下的汇率表达措施。在间接标价法下,本国货币作为基准货币,数额一直固定不变,汇率的涨跌完全根据其兑换的外国货币(报价货币)的数量的变化来表达。汇率上升,则意味着固定数量的本国货币可以兑换的外国货币的数量上升,本币升值,外币贬值,反之,汇率下降则意味着本币贬值,外币升值。(3)美元标价法外汇汇率一般表达为:单元美元=X 其他货币例如:在瑞士外汇市场,就可以看到如下外汇牌价:USD1=CHF1.7250 在美元标价措施下,所有外汇市场上交易的货币都对美元报价,以固定单位的美元可以兑换的不一样货币的数量来表达多种货币的汇率关系,以便于在外汇交易中对不一样货币的汇率进行比较。在美元标价法下,汇率上升,意味着一美元可以兑换更多的其他货币,因此表达美元升值,报价货币贬值,反之汇率下降则表达美元贬值,报价货币升值。2、【买入价与卖出价】 买入汇率:指在外汇交易中,银行向客户买入外汇时所使用的汇率; 卖出汇率:指银行向客户发售外汇时所使用的汇率。 需要注意:第一,买入价与卖出价一般都是就银行而言,在外汇交易中,银行由于处在主导地位 ,往往可以实现低买高卖,而个人或企业等零售客户,则只能高买低卖,也就是说,客户向银行买入外汇,意味着银行卖出外汇,只能选择价格更低的买入价。对于客户而言,频繁外汇交易只会导致资金缩水。 第二,在外汇市场中,外汇银行一般采用双向报价,即同步报出一种货币的买入价与卖出价,两个汇价一般按前小后大排列。 第三,银行买卖价之间的差价一般为银行的毛利润。3、【价格弹性对于国际收支调整的影响】需求价格弹性:假如...

1、当您付费下载文档后,您只拥有了使用权限,并不意味着购买了版权,文档只能用于自身使用,不得用于其他商业用途(如 [转卖]进行直接盈利或[编辑后售卖]进行间接盈利)。
2、本站所有内容均由合作方或网友上传,本站不对文档的完整性、权威性及其观点立场正确性做任何保证或承诺!文档内容仅供研究参考,付费前请自行鉴别。
3、如文档内容存在违规,或者侵犯商业秘密、侵犯著作权等,请点击“违规举报”。

碎片内容

2025年国际金融知识点总结

您可能关注的文档

确认删除?
VIP
微信客服
  • 扫码咨询
会员Q群
  • 会员专属群点击这里加入QQ群
客服邮箱
回到顶部