电脑桌面
添加小米粒文库到电脑桌面
安装后可以在桌面快捷访问

幼儿园保育员工作考核表VIP专享

幼儿园保育员工作考核表_第1页
1/2
幼儿园保育员工作考核表_第2页
2/2
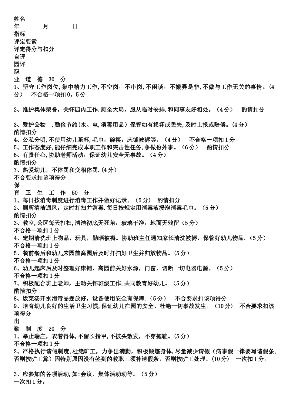
幼儿园保育员工作考核表 姓名: 年 月 日项目考核内容占分自评分园评分职业道德1.坚守工作岗位,集中精力工作,不空岗,不闲谈,不搬弄是非,不做与工作无关的事情.32.维护集体荣誉,关怀园内工作,顾全大局,服从临时安排,和同事友好相处.33.上班时间严禁在园内吃零食,点心,洗漱化妆。34.仔细参加园内外组织的各项活动,请假手续齐全.35.爱护公物,勤俭节约(水,电,消毒用品)保管如有损坏或丢失,及时上报或赔偿。36.公私分明,不使用幼儿茶杯,毛巾,碗筷,床铺被褥等。37.工作态度好,能仔细完成本职工作和突击性任务,争做份外事。58.有责任心,协助老师活动,保证幼儿安全无事故.49.热爱幼儿,严禁体罚和变相体罚. 3保育工作1.每日按消毒制度进行消毒工作并做好记录。 62.定期清洗班上物品,玩具,勤晒被褥。协助班主任通知家长清洗被褥,保管好幼儿物品。63.及时打水拿餐具取点心送饭菜,饭后和幼儿来园前离园后及时打扫好卫生并归放物品。54.幼儿起床后及时整理好床铺,离园前关好水源,门窗,切断一切电器电源。65.积极配合班上老师,主动关怀班级工作,共同教育好幼儿。 66.饭菜汤开水消毒品摆放好,设备使用安全有保障。57.班上无重大安全事故6出勤卫生1.教室,保洁区每日打扫,清洁彻底无死角,玻璃干净,地面无残留.102.举止端庄,衣着得体,不留长指甲,不披头散发工作,坚持穿工作服。103.严格执行请假制度,坚持出满勤。10总分考核结果幼儿园保育员工作考核表 姓名 年 月 日 指标 评定要素 评定得分与扣分 自评 园评 职 业 道 德 30 分 1、坚守工作岗位,集中精力工作,不空岗,不串岗,不闲谈,不搬弄是非,不做与工作无关的事情。(4分) 不合格一项扣 0。5 分 2、维护集体荣誉,关怀园内工作,顾全大局,服从临时安排,和同事友好相处。(4 分) 酌情扣分 3、爱护公物 ,勤俭节约(水、电,消毒用品)保管如有损坏或丢失,及时上报或赔偿。(4 分) 酌情扣分 4、公私分明,不使用幼儿茶杯,毛巾,碗筷,床铺被褥等。(4 分) 不合格一项扣 1 分 5、工作态度好,能仔细完成本职工作和突击性任务,争做份外事。(6 分) 酌情扣分 6、有责任心,协助老师活动,保证幼儿安全无事故。(4 分) 酌情扣分 7、热爱幼儿,不体罚和变相体罚.(4 分) 不合要求扣该项得分 保 育 卫 生 工 作 50 分 1、每日按消毒制度进行消毒工作并做好记录。(5 分) 酌情扣分 2、厕所清洁通风,定时打扫...

1、当您付费下载文档后,您只拥有了使用权限,并不意味着购买了版权,文档只能用于自身使用,不得用于其他商业用途(如 [转卖]进行直接盈利或[编辑后售卖]进行间接盈利)。
2、本站所有内容均由合作方或网友上传,本站不对文档的完整性、权威性及其观点立场正确性做任何保证或承诺!文档内容仅供研究参考,付费前请自行鉴别。
3、如文档内容存在违规,或者侵犯商业秘密、侵犯著作权等,请点击“违规举报”。

碎片内容

幼儿园保育员工作考核表

确认删除?
VIP
微信客服
  • 扫码咨询
会员Q群
  • 会员专属群点击这里加入QQ群
客服邮箱
回到顶部