电脑桌面
添加小米粒文库到电脑桌面
安装后可以在桌面快捷访问

建筑工程单平米包干合同

建筑工程单平米包干合同_第1页
1/4
建筑工程单平米包干合同_第2页
2/4
建筑工程单平米包干合同_第3页
3/4
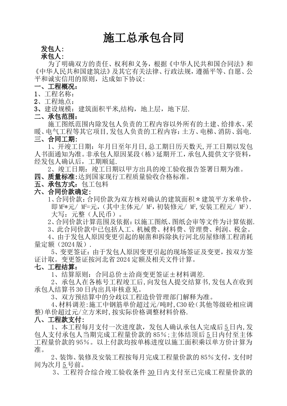
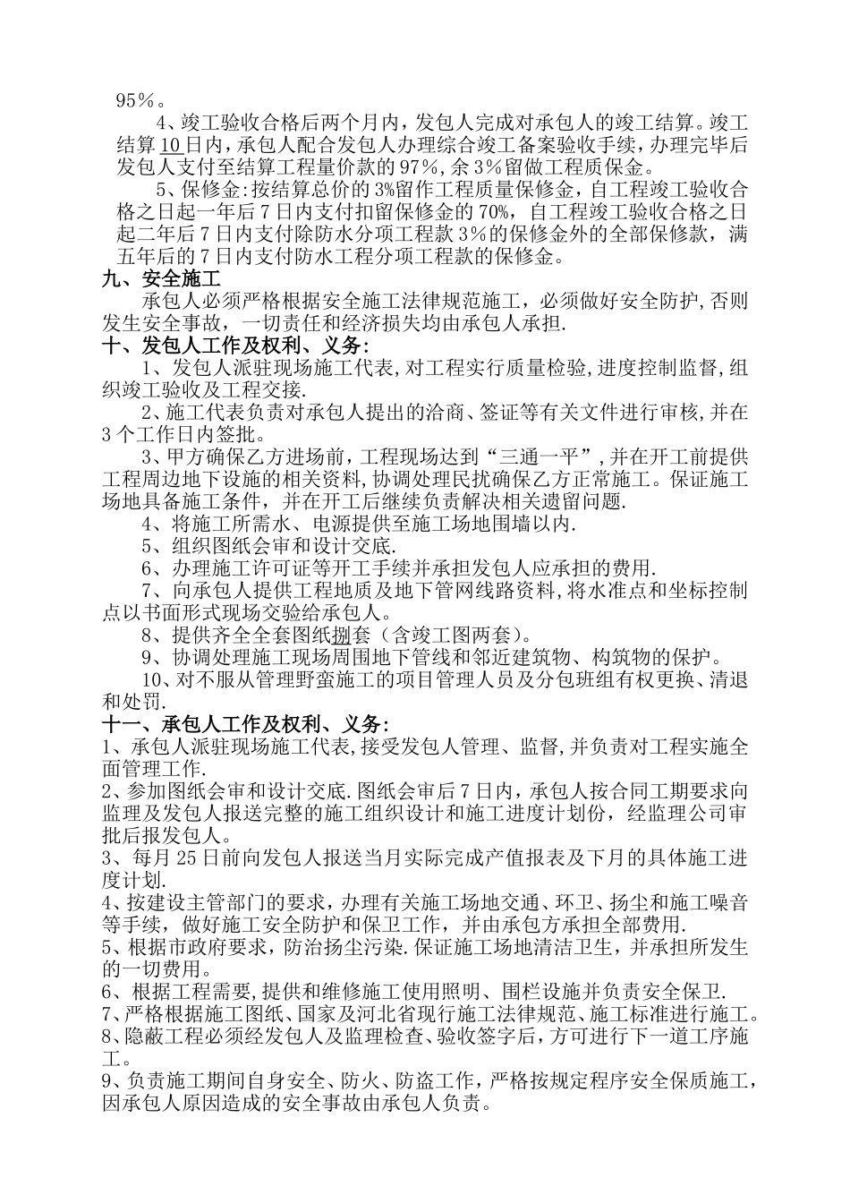
施工总承包合同发包人:承包人:为了明确双方的责任、权利和义务,根据《中华人民共和国合同法》和《中华人民共和国建筑法》及其它有关法律、行政法规,遵循平等、自愿、公平和诚实信用的原则,达成如下协议:一、工程概况:1、工程名称:2、工程地点:3、建设规模:建筑面积平米,结构,地上层,地下层.二、承包范围:施工图纸范围内除发包人负责的工程内容以外所有的土建、给排水、采暖、电气工程等其它项目,发包人负责的工程内容:土方、电梯、消防、弱电.三、合同工期:1、开竣工日期:年月日至年月日,总工期日历天数天,开工日期以发包人书面通知为准。非承包人原因某段(栋)延期开工,承包人提供文字资料,经发包人确认后,工期顺延.2、竣工日期:竣工日期以甲方出具的竣工验收报告签署日期为准。四、质量标准:达到国家现行工程质量验收合格标准。五、承包方式:包工包料六、合同价款确定:1、合同价款:合同价款为双方核对确认的建筑面积*建筑平方米单价,即 M2*元/ M2=元,(其中主体元/ M2,初装修元/ M2,安装工程元/ M2).大写:元整(人民币)。2、合同价款计算范围及依据:以施工图纸、图纸会审等文件为计算依据.3、此合同价款中已包括人工、机械费、材料费、管理费、利润、税金。4、由于发包人原因变更引起的剔凿和拆除执行河北房屋修缮工程消耗量定额(2024 版).5、变更签证:由于发包人原因变更引起的现场签证及变更,按双方签证计取。变更签证按河北省 2024 定额及相关文件计算。七、工程结算:1、结算原则:合同总价±洽商变更签证±材料调差.2、承包人在各栋号工程竣工后,向发包人提交结算书,发包人在收到承包人结算书 30 日内出具审核意见。3、双方预结算中的分歧以工程造价管理部门解释为准。4、材料调差:施工中钢筋单价超过元/吨时,C30 砼(其他等级砼相应调整)单价超过元/立方米时,按实际价格调整材料价格.八、工程款支付:1、本工程每月支付一次进度款,发包人确认承包人完成后 5 日内,发包人支付承包人当期完成工程量价款的 85%;主体结顶后 5 日内付至主体工程量价款的 95%。以上付款均按单栋进度以施工面积乘以单方价计算为准。2、装饰、装修及安装工程按每月完成工程量价款的 85%支付,支付时间为次月 5 号前。3、工程符合综合竣工验收条件 30 日内支付至已完成工程量价款的95%。4、竣工验收合格后两个月内,发包人完成对承包人的竣工结算。竣工结算 1 0 日内,承包人配合发包人办理综合竣工备...

1、当您付费下载文档后,您只拥有了使用权限,并不意味着购买了版权,文档只能用于自身使用,不得用于其他商业用途(如 [转卖]进行直接盈利或[编辑后售卖]进行间接盈利)。
2、本站所有内容均由合作方或网友上传,本站不对文档的完整性、权威性及其观点立场正确性做任何保证或承诺!文档内容仅供研究参考,付费前请自行鉴别。
3、如文档内容存在违规,或者侵犯商业秘密、侵犯著作权等,请点击“违规举报”。

碎片内容

建筑工程单平米包干合同

确认删除?
VIP
微信客服
  • 扫码咨询
会员Q群
  • 会员专属群点击这里加入QQ群
客服邮箱
回到顶部