电脑桌面
添加小米粒文库到电脑桌面
安装后可以在桌面快捷访问

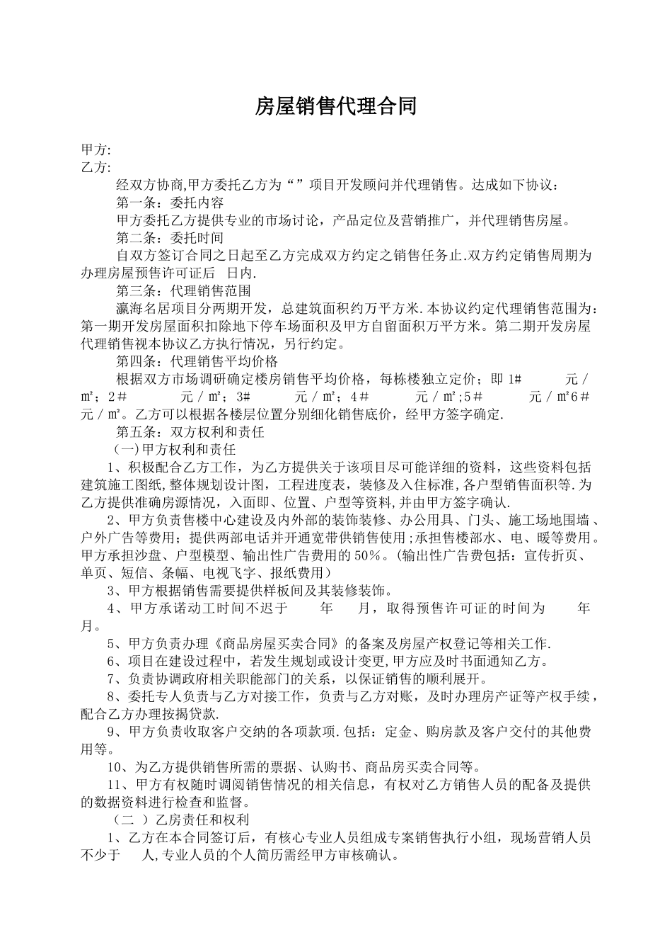
房屋销售代理合同

房屋销售代理合同_第1页
1/4
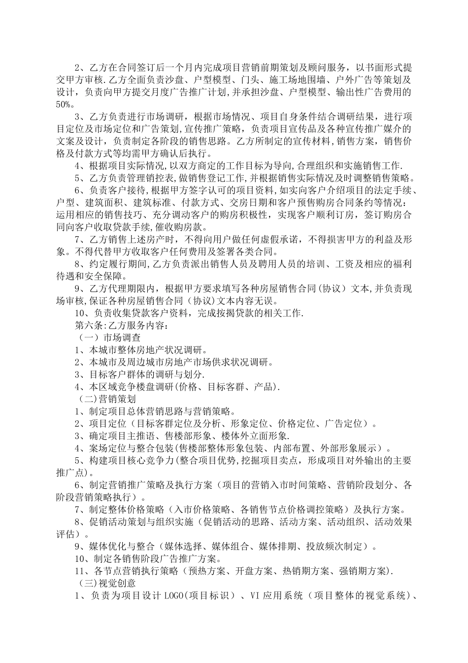
房屋销售代理合同_第2页
2/4
房屋销售代理合同_第3页
3/4
房屋销售代理合同甲方:乙方:经双方协商,甲方委托乙方为“”项目开发顾问并代理销售。达成如下协议: 第一条:委托内容甲方委托乙方提供专业的市场讨论,产品定位及营销推广,并代理销售房屋。第二条:委托时间自双方签订合同之日起至乙方完成双方约定之销售任务止.双方约定销售周期为办理房屋预售许可证后 日内.第三条:代理销售范围瀛海名居项目分两期开发,总建筑面积约万平方米.本协议约定代理销售范围为:第一期开发房屋面积扣除地下停车场面积及甲方自留面积万平方米。第二期开发房屋代理销售视本协议乙方执行情况,另行约定。第四条:代理销售平均价格根据双方市场调研确定楼房销售平均价格,每栋楼独立定价;即 1# 元/㎡;2# 元/㎡;3# 元/㎡;4# 元/㎡;5# 元/㎡6# 元/㎡。乙方可以根据各楼层位置分别细化销售底价,经甲方签字确定.第五条:双方权利和责任(一)甲方权利和责任1、积极配合乙方工作,为乙方提供关于该项目尽可能详细的资料,这些资料包括建筑施工图纸,整体规划设计图,工程进度表,装修及入住标准,各户型销售面积等.为乙方提供准确房源情况,入面即、位置、户型等资料,并由甲方签字确认.2、甲方负责售楼中心建设及内外部的装饰装修、办公用具、门头、施工场地围墙 、户外广告等费用;提供两部电话并开通宽带供销售使用;承担售楼部水、电、暖等费用。甲方承担沙盘、户型模型、输出性广告费用的 50%。(输出性广告费包括:宣传折页、单页、短信、条幅、电视飞字、报纸费用)3、甲方根据销售需要提供样板间及其装修装饰。4、甲方承诺动工时间不迟于 年 月,取得预售许可证的时间为 年 月。5、甲方负责办理《商品房屋买卖合同》的备案及房屋产权登记等相关工作.6、项目在建设过程中,若发生规划或设计变更,甲方应及时书面通知乙方。7、负责协调政府相关职能部门的关系,以保证销售的顺利展开。8、委托专人负责与乙方对接工作,负责与乙方对账,及时办理房产证等产权手续,配合乙方办理按揭贷款.9、甲方负责收取客户交纳的各项款项.包括:定金、购房款及客户交付的其他费用等。10、为乙方提供销售所需的票据、认购书、商品房买卖合同等。11、甲方有权随时调阅销售情况的相关信息,有权对乙方销售人员的配备及提供的数据资料进行检查和监督。(二 )乙房责任和权利1、乙方在本合同签订后,有核心专业人员组成专案销售执行小组,现场营销人员不少于 人,专业人员的个人简历需经甲方审核确认。2、乙方在合...

1、当您付费下载文档后,您只拥有了使用权限,并不意味着购买了版权,文档只能用于自身使用,不得用于其他商业用途(如 [转卖]进行直接盈利或[编辑后售卖]进行间接盈利)。
2、本站所有内容均由合作方或网友上传,本站不对文档的完整性、权威性及其观点立场正确性做任何保证或承诺!文档内容仅供研究参考,付费前请自行鉴别。
3、如文档内容存在违规,或者侵犯商业秘密、侵犯著作权等,请点击“违规举报”。

碎片内容

房屋销售代理合同

确认删除?
VIP
微信客服
  • 扫码咨询
会员Q群
  • 会员专属群点击这里加入QQ群
客服邮箱
回到顶部