电脑桌面
添加小米粒文库到电脑桌面
安装后可以在桌面快捷访问

《中学化学课程标准与教材研究》课程教学大纲VIP专享VIP免费

《中学化学课程标准与教材研究》课程教学大纲_第1页
1/5
《中学化学课程标准与教材研究》课程教学大纲_第2页
2/5
《中学化学课程标准与教材研究》课程教学大纲_第3页
3/5
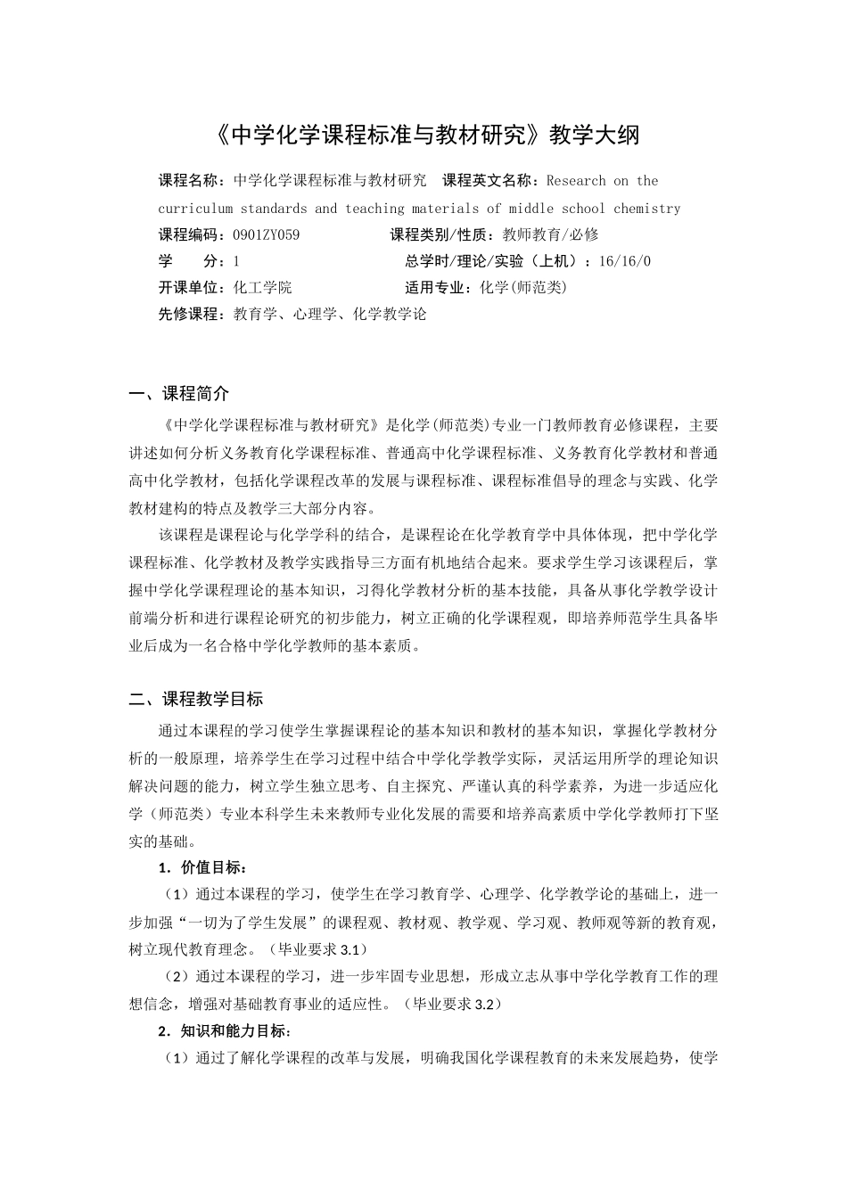
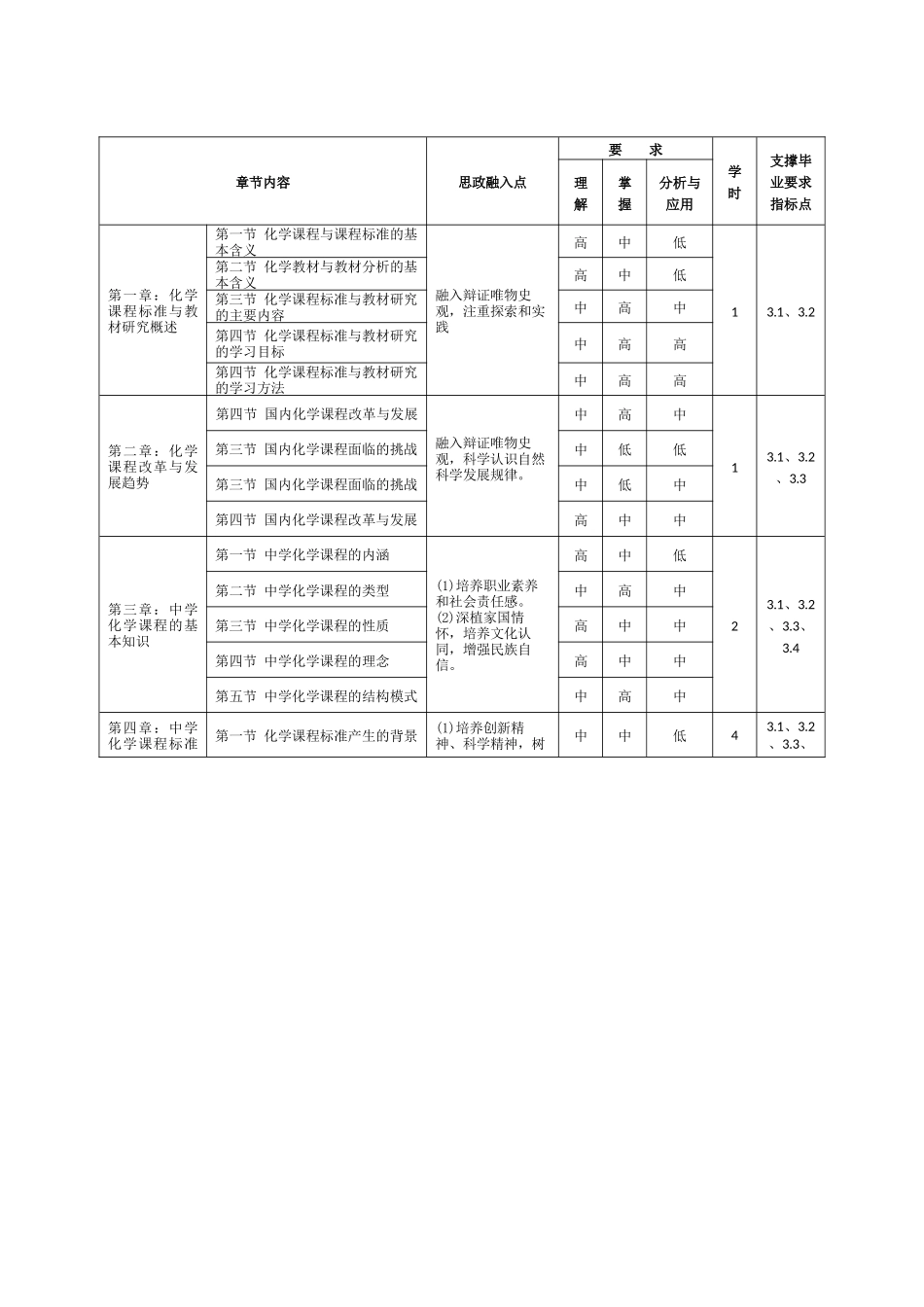
《中学化学课程标准与教材研究》教学大纲课程名称:中学化学课程标准与教材研究课程英文名称:Researchonthecurriculumstandardsandteachingmaterialsofmiddleschoolchemistry课程编码:0901ZY059课程类别/性质:教师教育/必修学分:1总学时/理论/实验(上机):16/16/0开课单位:化工学院适用专业:化学(师范类)先修课程:教育学、心理学、化学教学论一、课程简介《中学化学课程标准与教材研究》是化学(师范类)专业一门教师教育必修课程,主要讲述如何分析义务教育化学课程标准、普通高中化学课程标准、义务教育化学教材和普通高中化学教材,包括化学课程改革的发展与课程标准、课程标准倡导的理念与实践、化学教材建构的特点及教学三大部分内容。该课程是课程论与化学学科的结合,是课程论在化学教育学中具体体现,把中学化学课程标准、化学教材及教学实践指导三方面有机地结合起来。要求学生学习该课程后,掌握中学化学课程理论的基本知识,习得化学教材分析的基本技能,具备从事化学教学设计前端分析和进行课程论研究的初步能力,树立正确的化学课程观,即培养师范学生具备毕业后成为一名合格中学化学教师的基本素质。二、课程教学目标通过本课程的学习使学生掌握课程论的基本知识和教材的基本知识,掌握化学教材分析的一般原理,培养学生在学习过程中结合中学化学教学实际,灵活运用所学的理论知识解决问题的能力,树立学生独立思考、自主探究、严谨认真的科学素养,为进一步适应化学(师范类)专业本科学生未来教师专业化发展的需要和培养高素质中学化学教师打下坚实的基础。1.价值目标:(1)通过本课程的学习,使学生在学习教育学、心理学、化学教学论的基础上,进一步加强“一切为了学生发展”的课程观、教材观、教学观、学习观、教师观等新的教育观,树立现代教育理念。(毕业要求3.1)(2)通过本课程的学习,进一步牢固专业思想,形成立志从事中学化学教育工作的理想信念,增强对基础教育事业的适应性。(毕业要求3.2)2.知识和能力目标:(1)通过了解化学课程的改革与发展,明确我国化学课程教育的未来发展趋势,使学生理解化学科学技术在社会发展中的作用,最终使学生形成科学的价值观和实事求是的人生观。(毕业要求3.3)(2)通过学习中学化学课程理论的基本知识,深入解读我国中学化学课程标准,培养学生运用化学课程标准分析和解决实际教学情境问题的能力。(毕业要求3.3)(3)通过全面分析中学化学教材编排体系、组织结构、呈现形式、内容特点,研究中学化学教材分析规律和方法,培养学生具备化学教学设计前端分析和进行课程论研究的初步能力。(毕业要求3.4)(4)通过对中学化学教材分析实践与说课,培养学生运用批判性思维,正确分析和解决教育教学中出现的各种问题。(毕业要求3.7)三、课程教学内容及学时分配课程教学包括课堂教学、课堂研讨、课堂及课后习题三部分,包括7章的理论教学,课内理论教学16学时。课堂理论教学内容、要求及学时分配如下:课程教学内容及学习要求章节内容思政融入点要求学时支撑毕业要求指标点理解掌握分析与应用第一章:化学课程标准与教材研究概述第一节化学课程与课程标准的基本含义融入辩证唯物史观,注重探索和实践高中低13.1、3.2第二节化学教材与教材分析的基本含义高中低第三节化学课程标准与教材研究的主要内容中高中第四节化学课程标准与教材研究的学习目标中高高第四节化学课程标准与教材研究的学习方法中高高第二章:化学课程改革与发展趋势第四节国内化学课程改革与发展融入辩证唯物史观,科学认识自然科学发展规律。中高中13.1、3.2、3.3第三节国内化学课程面临的挑战中低低第三节国内化学课程面临的挑战中低中第四节国内化学课程改革与发展高中中第三章:中学化学课程的基本知识第一节中学化学课程的内涵(1)培养职业素养和社会责任感。(2)深植家国情怀,培养文化认同,增强民族自信。高中低23.1、3.2、3.3、3.4第二节中学化学课程的类型中高中第三节中学化学课程的性质高中中第四节中学化学课程的理念高中中第五节中学化学课程的结构模式中高中第四章:中学化学课程标准第一节化学课程标准产生的背景(1)培养...

1、当您付费下载文档后,您只拥有了使用权限,并不意味着购买了版权,文档只能用于自身使用,不得用于其他商业用途(如 [转卖]进行直接盈利或[编辑后售卖]进行间接盈利)。
2、本站所有内容均由合作方或网友上传,本站不对文档的完整性、权威性及其观点立场正确性做任何保证或承诺!文档内容仅供研究参考,付费前请自行鉴别。
3、如文档内容存在违规,或者侵犯商业秘密、侵犯著作权等,请点击“违规举报”。

碎片内容

《中学化学课程标准与教材研究》课程教学大纲

确认删除?
VIP
微信客服
  • 扫码咨询
会员Q群
  • 会员专属群点击这里加入QQ群
客服邮箱
回到顶部