电脑桌面
添加小米粒文库到电脑桌面
安装后可以在桌面快捷访问

【运营计划】旗舰店5月份运营计划VIP免费

【运营计划】旗舰店5月份运营计划_第1页
1/6
【运营计划】旗舰店5月份运营计划_第2页
2/6
【运营计划】旗舰店5月份运营计划_第3页
3/6
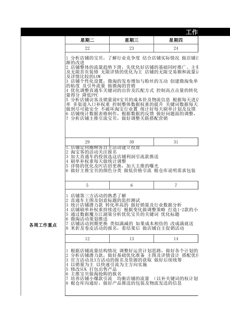
工作计划各周工作重点星期二星期三星期四2223242930315671213141分析店铺的宝贝,了解行业竞争度结合店铺实际情况做店铺诊断收集店铺问题逐渐的改进2店铺整体的流量趋势下滑,先优化好店铺的基础同时推广。主要以无限首页的排版及无限首页装修无限详情的优化为主店铺的无限交易额和流量访客占80%店铺首页及详情比较的LOW3店铺个性化设置,微淘的发布增加与粉丝的互动创建微淘免单互动活动增加粉丝的粘度及引外流量做微淘的营销4优化调整直通车关键词的出价及匹配方式控制高点击量的转化率提高关键词的质量得分降低PPC5分析店铺访客及销量前8宝贝的成本价及物流信息根据每天进店引流关键词的转化率多渠道入口补权重控制整体数据权重的提升关键词数据每天根据引流词变化调整做到尽可能安全不破坏淘宝行业置统计好每天刷单计划及反馈6店铺统计数据表格制作,根据数据的反馈做好问题面的调整,店铺优惠卷活动建立7分析店铺主推引流宝贝,做好调整关联搭配营销1.店铺定向圈顾客自主活动建立投放2淘宝客的活动关注报名3加大直通车的投放选这店铺利润引流款推送4刷单补权重每天做统计调整5详情的优化及PC店招更换,加大主推的曝光6做好主推宝贝的颜色分类做低价格引流根仓库说明需求包装1店铺第三方活动的熟悉了解2直通车主图及创意标题的监控测试3统计店铺潜力款转化率高的做好销量及行业数据分析4店铺刷单补权重持续进行根据变化做调整策略打造1-2款的小爆款,均衡店铺流量结构5通过数据魔方江湖策分析优化宝贝的关键词优化标题6微淘活动策划推送7店铺活动到期更换类似满减的如果成本相仿的改成满就送8米折及卷皮活动的报名,看结果后做店铺自主促销活动1根据店铺流量结构情况调整好运营计划思路,做好各个计划的准备工作明确思想2分析店铺潜力款,做好基础优化准备主图及详情设计搭配优化3官方活动及3方活动的报名及资源的获取做好后续统筹4以销量为主以快速引流为主方向实施5修改SUK打包出售产品6主推宝贝做淘抢购的报名7培养店铺小爆款引流均衡店铺的流量(以补关键词的权计划做好,螺旋引流)8根仓库沟通好,做好产品推送的包装及物流发送的信息各周工作重点192021262728店铺运营计划店内营销优惠劵店铺内基础优惠券设置,老客户优惠券及时发放,以及实时优惠券及时安排发放店铺内活动策划根据产品的价格利润调整店内活动产品标题优化滞销品页面装修首页增加对新品和主推款式的曝光,店铺海报的修改详情页主推款式的无线详情的优化,主要调整字体的清晰度和产品的详情创意场景添加推广直通车刷单根据店铺流量情况适当制定刷单计划,提高主推款式的单品权重淘宝客设置好佣金计划,大力招募淘客,尝试报名第三方活动增大店铺在淘客端曝光1直通车的调整培养,调整高价位强流量2收集店铺数据的变化,做好调整3微淘推送,以免费送的方式增加粉丝的粘度4做好活动后续的问题,对于中差评及物流跟进给以及时的跟进处理5根据购物的关联,及店铺的情况建议采购铅笔学生用本做关联6调整做关联及详情的优化7根客服沟通,了解产品及日常中的常见的问题做好记录与处理1策划店铺满送活动2通过联系老顾客或平台通过扫描二维码或优惠对新品做基础销量和评价3店铺问题及时跟进处理4迎接双11页面装修,店铺活动讨论策划购物车营销定向投放店铺内加入购物车的客户通过发放优惠券让利的方式促进购买,圈定近90天的兴趣顾客适当的优惠促销优化新款产品和旧款产品标题(根据淘宝指数、直通车相关词、生意参谋),经典类别的文案介绍,提高店铺自然搜索流量,提高店铺的成交转化率。店铺一些0销量的产品也在根据、直通车行业热点时间在调整上下架主推宝贝直通车推广:选择热点关键词、调整热点时间、价格、定位人群区域等从而力推我们预爆款宝贝,图片创意。主关键词卡前位置无线端产品页面手机端首页及时更新详情和图片、活动的推广活动第三方活动选择性参加一些第三方的活动免费送一部分官方活动尝试报名淘抢购及聚划算以及淘营销活动店铺内产品设置手机专享价格(优惠力度在0.5-3元左右),手机详情页的完善,手机端的产品推荐搭配四月运营主要方向:1店铺的问题点的整改,主要做无线端详情的优化及首页的...

1、当您付费下载文档后,您只拥有了使用权限,并不意味着购买了版权,文档只能用于自身使用,不得用于其他商业用途(如 [转卖]进行直接盈利或[编辑后售卖]进行间接盈利)。
2、本站所有内容均由合作方或网友上传,本站不对文档的完整性、权威性及其观点立场正确性做任何保证或承诺!文档内容仅供研究参考,付费前请自行鉴别。
3、如文档内容存在违规,或者侵犯商业秘密、侵犯著作权等,请点击“违规举报”。

碎片内容

【运营计划】旗舰店5月份运营计划

您可能关注的文档

确认删除?
VIP
微信客服
  • 扫码咨询
会员Q群
  • 会员专属群点击这里加入QQ群
客服邮箱
回到顶部