电脑桌面
添加小米粒文库到电脑桌面
安装后可以在桌面快捷访问

新进保安培训计划、考核办法

新进保安培训计划、考核办法_第1页
1/7
新进保安培训计划、考核办法_第2页
2/7
新进保安培训计划、考核办法_第3页
3/7
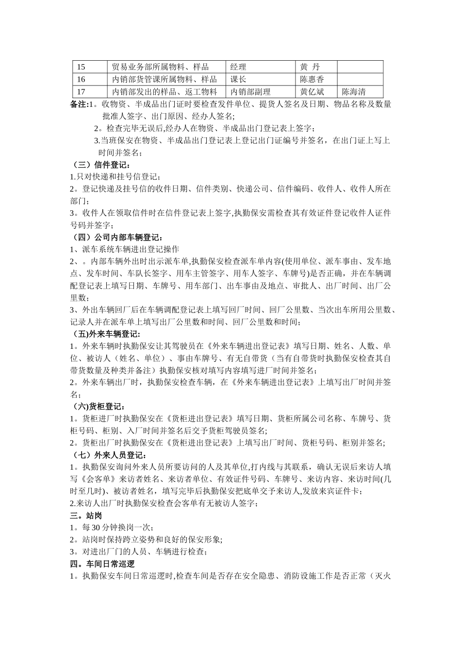
新进保安培训计划、考核办法为了让新进保安能更快的参加正常的工作秩序中,特制订本计划.一。对保安职责、公司环境学习;二。各类登记记录的学习(交接班登记、物资出门证登记、半成品登记、信件登记、公司内部车辆登记、外来车辆登记、货柜登记、外来人员登记);(一)交接班:1。白班时间 8:00—-20:00;晚班时间 20:00——8:002.接班人员应在上班前 15 分钟交接完毕3.交接班时当班人员应把本班执勤情况及可能出现的情况交接清楚4。所有事情交接清楚后,必须分别在表上记录真实上下班时间并签名5.接班人员验收完毕并签名接班后无论发现任何问题,责任一律由当班人员承担(二)物资及半成品登记:公司主要出门物资类别及相应出门证审批权限;NO物资种类权限岗位责任人第一代理1非生产用办公设备\用品行政部经理魏兰花郭峰2处理后卖掉的废物废料(不含包月垃圾)外包商自有物品行政部经理魏兰花郭峰3品保部的物料、样品品保部经理林财兴4技术部的物料、配件、样品技术部经理林文涛李聪斌5制造一部、二部物料、样品制造部经理梁军饶陈宝6制造一部所属车间物料、样品、木白胚车间生产的物料和半成品(不含成品)白胚课课长程子友成品三课廖文明李少林成品五课梁湘记长勇成品六课游燕萍董正明设备课饶陈宝林国彬调漆组沈广金7制造二部所属车间物料、样品、铁胚车间胚体、备料车间发出的铁胚加工材料备料课课长陈而添谢明强铁胚课长肖伟喷涂课课长林立峰王代成成品一课邓洪亮成品二课陈刚余炳全成品四课张乐琴罗建明合金课(合波)陈宝英任年春合金课(合装)合金课(合抛)8成品仓散装或拼柜(各个分厂)成品仓课长任建国吴巧玲9生产所需的样品出门样品组长卢习国杨秀娟10采购部采购部经理许斌武李惠11生产计划部生产计划部经理林明发杨燕青12材料仓库生产的物料、配件材料仓课长任建国王 东13业务部所属物料、样品业务部经理游慧玲杨秀娟14设计课所属物料、样品设计总监欧世庆翁其斌15贸易业务部所属物料、样品经理黄 丹16内销部货管课所属物料、样品课长陈惠香17内销部发出的样品、返工物料内销部副理黄亿斌陈海清备注:1。收物资、半成品出门证时要检查发件单位、提货人签名及日期、物品名称及数量批准人签字、出门原因、经办人签名;2。检查完毕无误后,经办人在物资、半成品出门登记表上签字;3.当班保安在物资、半成品出门登记表上登记出门证编号并签名,在出门证上写上时间并签名;(三)信件登记:1.只对快递和挂号信登记;2。登记快递及挂号...

1、当您付费下载文档后,您只拥有了使用权限,并不意味着购买了版权,文档只能用于自身使用,不得用于其他商业用途(如 [转卖]进行直接盈利或[编辑后售卖]进行间接盈利)。
2、本站所有内容均由合作方或网友上传,本站不对文档的完整性、权威性及其观点立场正确性做任何保证或承诺!文档内容仅供研究参考,付费前请自行鉴别。
3、如文档内容存在违规,或者侵犯商业秘密、侵犯著作权等,请点击“违规举报”。

碎片内容

新进保安培训计划、考核办法

您可能关注的文档

确认删除?
VIP
微信客服
  • 扫码咨询
会员Q群
  • 会员专属群点击这里加入QQ群
客服邮箱
回到顶部