电脑桌面
添加小米粒文库到电脑桌面
安装后可以在桌面快捷访问

旋挖机施工方案

旋挖机施工方案_第1页
1/11
旋挖机施工方案_第2页
2/11
旋挖机施工方案_第3页
3/11
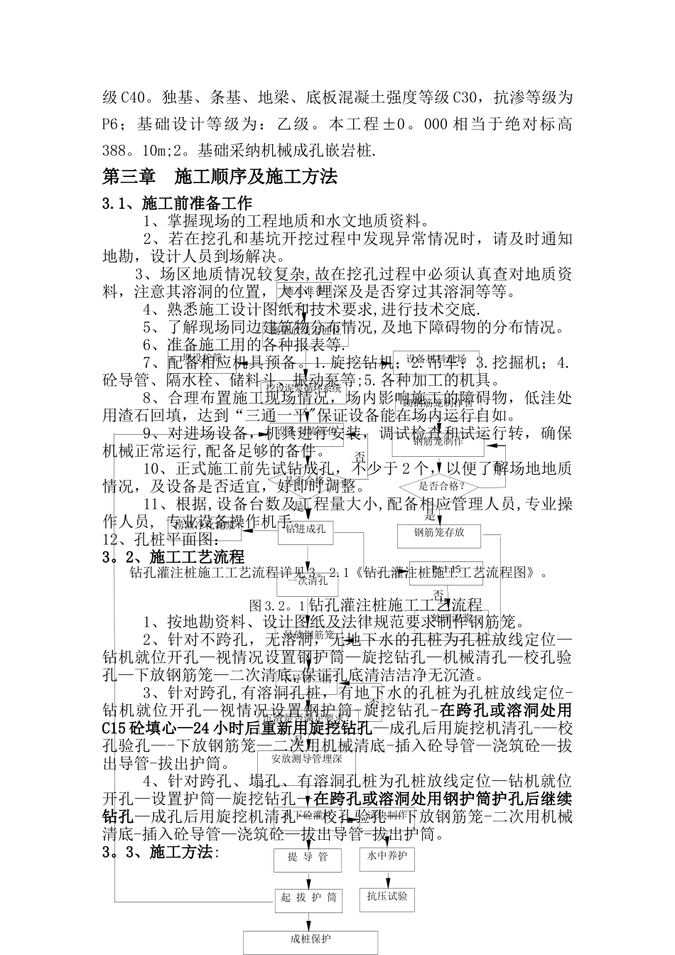
第一章 编制说明结合本工程特点,明确了施工控制的各项目标.从施工组织及部署的科学性;施工工序的合理性;施工方法选用的技术性、经济性和实现的可能性进行了科学地论证和详细地阐述。针对一些关键控制环节提出了解决问题的方法。一、 编制指导思想我公司编制本施工组织设计的指导思想是:以安全及文明施工为突破口,以工程质量为核心,以工期管理为主线,以施工管理为依托,以信息化施工为手段,以业务流程为标准,紧紧围绕本工程的“管理重点”和“施工重点”,充分理解和掌握设计理念,精心组织,精心施工,确保向业主交付一个满意工程。二、 编制依据 1。图纸及现场勘探资料1 工程施工图纸,西南电力设计院有限公司2 工程地质勘探报告;贵州黔西电厂二期扩建工程三、 现行有关国家、行业、地方法律规范标准《建筑地基基础工程施工质量验收法律规范》 GB50202-2024《建筑地基基础设计法律规范》 GB50007—2024《混凝土结构设计法律规范》 GB50010-2024《建筑桩基技术规程》 JGJ94—2024《建筑桩基检测技术规程范》 JGJ106—2024《建筑工程施工质量验收统一标准》 GB50300—2001《钢筋焊接及验收规程》 JGJ18-2024《工程测量法律规范》 GB50026—2024《建设工程文件归档整理法律规范》 GB/T50328-2001《建设工程施工现场供用电安全法律规范》 GB50194—93《建筑机械使用安全技术规程》 JGJ33—2001四、 编制原则科学合理的原则 符合实际的原则高效节能的原则 文明环保的原则五、 施工管理目标结合工程情况和企业的实力,确定本工程的施工管理目标有:工期管理目标、质量管理目标、安全生产管理目标、文明施工管理目标、环境保护管理目标等内容。1。1 工期管理目标从 2024 年 12 月 5 日开始施工,至 2024 年元月 10 日竣工。1。2 质量管理目标确保本工程的质量一次性验收合格。1。3 安全生产管理目标杜绝重大人身伤亡事故,一般工伤事故频率控制在 1.5‰以下,确保安全生产.1.4 文明施工管理目标保证现场文明施工,全面抓好施工现场管理。第二章 工程概况2。1、项目名称:贵州黔西电厂扩建工程2。2、建设地点:贵州省黔西县2 3、建设规模:孔桩 666 根,孔径 0。8M,深度 8—20m 不等。总桩长约 7000m。2.4、施工工程范围:孔桩施工。2.5、总工期:2024 年 12 月 5 日至 2024 年元月 10 日2。6、本工程是电厂的钻孔灌注桩施工,工程桩安全等级为一级。本基础孔桩开挖设计依据-—西南电力设计院(详...

1、当您付费下载文档后,您只拥有了使用权限,并不意味着购买了版权,文档只能用于自身使用,不得用于其他商业用途(如 [转卖]进行直接盈利或[编辑后售卖]进行间接盈利)。
2、本站所有内容均由合作方或网友上传,本站不对文档的完整性、权威性及其观点立场正确性做任何保证或承诺!文档内容仅供研究参考,付费前请自行鉴别。
3、如文档内容存在违规,或者侵犯商业秘密、侵犯著作权等,请点击“违规举报”。

碎片内容

旋挖机施工方案

确认删除?
VIP
微信客服
  • 扫码咨询
会员Q群
  • 会员专属群点击这里加入QQ群
客服邮箱
回到顶部