电脑桌面
添加小米粒文库到电脑桌面
安装后可以在桌面快捷访问

最新餐具管理制度

最新餐具管理制度_第1页
1/4
最新餐具管理制度_第2页
2/4
最新餐具管理制度_第3页
3/4
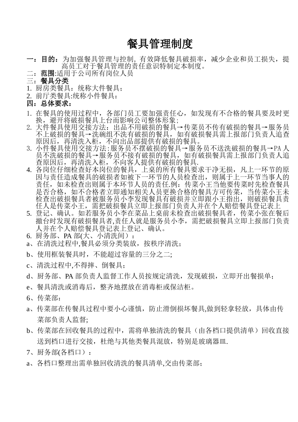
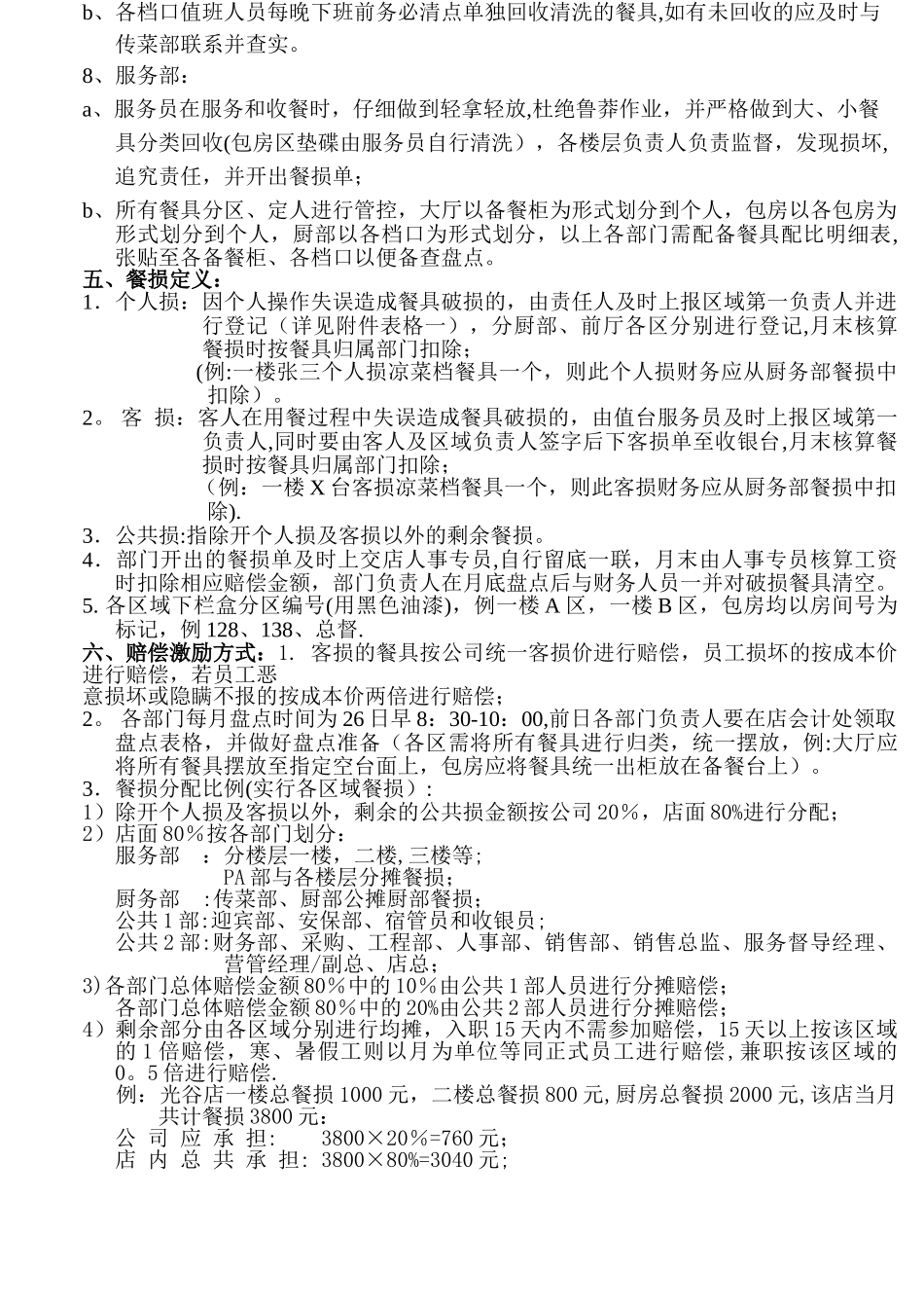
餐具管理制度一:目的:为加强餐具管理与控制, 有效降低餐具破损率,减少企业和员工损失,提高员工对于餐具管理的责任意识特制定本制度。二:范围:适用于公司所有岗位人员三:餐具分类1. 厨房类餐具:统称大件餐具;2. 前厅类餐具:统称小件餐具:四:总体要求:1. 在餐具的使用过程中,各部门员工要加强责任心,如发现有不合格的餐具要及时更换,避开将破损餐具上台而影响公司整体形象; 2. 大件餐具使用交接方法:出品不用破损的餐具→传菜员不传有破损的餐具→服务员不上破损的餐具→洗碗组不洗有破损的餐具,如有破损餐具需上报部门负责人追查原因后,再清洗入柜,不向出品部提供有破损的餐具。3. 小件餐具使用交接方法:服务员不摆破损的餐具→服务员不送洗破损的餐具→PA 人员不洗破损的餐具→服务员不接有破损的餐具,如有破损餐具需上报部门负责人追查原因后,再清洗入柜,不向客人提供有破损的餐具.4. 各岗位仔细检查好本岗位的餐具,上桌的所有餐具要求干净无损,凡上一环节的原因与责任造成餐具的破损者如被下一环节的人员检查出,则属于上一环节当事人的责任,如未检查出则属于本环节人员的责任.例:传菜小王当他要传菜时先检查餐具是否合格,如不合格者立即通知相关人员更换合格的餐具方可传菜,当传菜小王未检查出破损餐具者被服务员小李发现餐具有破损并立即跟小王指出,则破损餐具责任人是传菜小王,需把破损餐具立即上报部门负责人并在个人赔偿餐具登记表上5. 登记、确认。如若服务员小李在菜品上桌前未检查出破损餐具者,传菜小张在餐后撤台时发现有破损餐具者,责任人就是服务员小李,需把破损餐具立即上报部门负责人并在个人赔偿餐具登记表上登记、确认。6. 厨务部、PA 部(大、小清洗间):a、在清洗过程中,餐具必须分类装放,按秩序清洗; b、使用框装餐具时,不能超过容量的三分之二; c、清洗过程中,不得摔、倒餐具;d、厨务部、PA 部负责人监督工作人员按规定清洗,发现破损,立即开出餐损单; e、餐具清洗或消毒后,整齐地摆放在消毒柜或保洁柜。6、传菜部:a、传菜部在传餐具过程中要小心谨慎,防止滑倒损坏餐具,做到轻拿轻放,具体由传菜部负责人监督; b、传菜部在回收餐具的过程中,需将单独清洗的餐具(由各档口提供清单)回收直接送到档口进行交接,杜绝与其他类餐具混放,特别是玻璃器皿.7、厨务部(各档口):a、各档口整理出需单独回收清洗的餐具清单,交由传菜部;b、各档口值班人员每晚下班前务必清...

1、当您付费下载文档后,您只拥有了使用权限,并不意味着购买了版权,文档只能用于自身使用,不得用于其他商业用途(如 [转卖]进行直接盈利或[编辑后售卖]进行间接盈利)。
2、本站所有内容均由合作方或网友上传,本站不对文档的完整性、权威性及其观点立场正确性做任何保证或承诺!文档内容仅供研究参考,付费前请自行鉴别。
3、如文档内容存在违规,或者侵犯商业秘密、侵犯著作权等,请点击“违规举报”。

碎片内容

最新餐具管理制度

确认删除?
VIP
微信客服
  • 扫码咨询
会员Q群
  • 会员专属群点击这里加入QQ群
客服邮箱
回到顶部