电脑桌面
添加小米粒文库到电脑桌面
安装后可以在桌面快捷访问

某电商员工绩效考核方案

某电商员工绩效考核方案_第1页
1/8
某电商员工绩效考核方案_第2页
2/8
某电商员工绩效考核方案_第3页
3/8
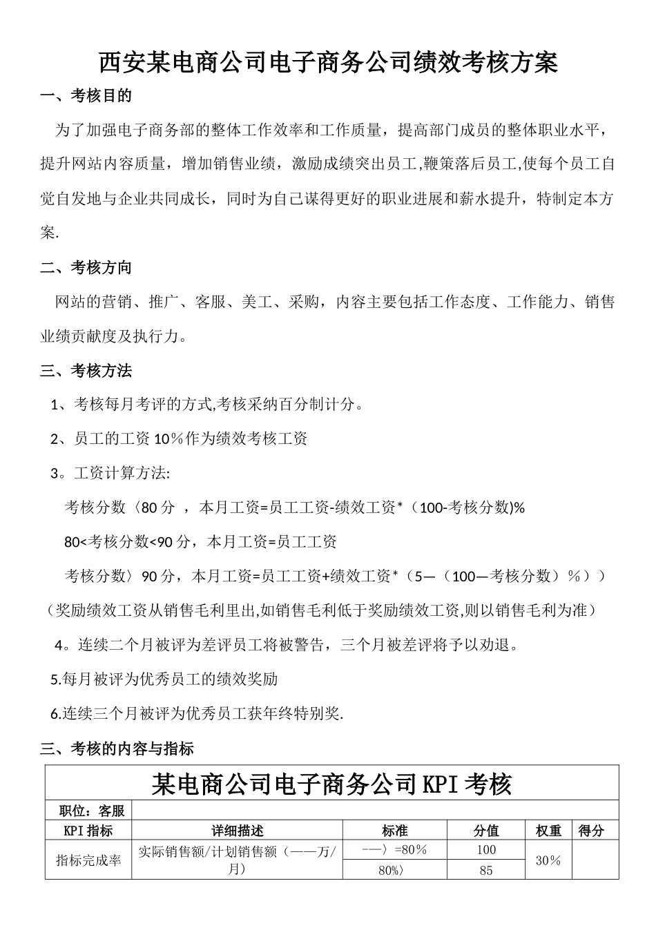
西安某电商公司电子商务公司绩效考核方案一、考核目的 为了加强电子商务部的整体工作效率和工作质量,提高部门成员的整体职业水平,提升网站内容质量,增加销售业绩,激励成绩突出员工,鞭策落后员工,使每个员工自觉自发地与企业共同成长,同时为自己谋得更好的职业进展和薪水提升,特制定本方案.二、考核方向 网站的营销、推广、客服、美工、采购,内容主要包括工作态度、工作能力、销售业绩贡献度及执行力。三、考核方法 1、考核每月考评的方式,考核采纳百分制计分。 2、员工的工资 10%作为绩效考核工资 3。工资计算方法: 考核分数〈80 分 ,本月工资=员工工资-绩效工资*(100-考核分数)% 80<考核分数<90 分,本月工资=员工工资 考核分数〉90 分,本月工资=员工工资+绩效工资*(5—(100—考核分数)%))(奖励绩效工资从销售毛利里出,如销售毛利低于奖励绩效工资,则以销售毛利为准) 4。连续二个月被评为差评员工将被警告,三个月被差评将予以劝退。 5.每月被评为优秀员工的绩效奖励 6.连续三个月被评为优秀员工获年终特别奖.三、考核的内容与指标某电商公司电子商务公司 KPI 考核 职位:客服 KPI 指标详细描述标准分值权重得分指标完成率实际销售额/计划销售额(——万/月)-—〉=80%10030% 80%〉85—-〉=70%70%>-—>=60%7060%〉-—〉=50%5550%〉--〉=40%40——〈40%0咨询转化率最终下单人数/咨询人数〉=40%10030% 40%〉—— 〉=35%8035%〉—- 〉=30%60〈30%0下单成功率最终付款人数/下单人数>=90%10010% 85%>—- >=80%8080%〉—- 〉=75%60<75%0客单价销售额/下单付款人数(有效客单价)>=1501005% 100>—— 〉=808080〉-— 〉=4060<400旺旺回复率回复过的客户数/总接待客户数〉=98%1005% 98%〉-— 〉=95%8095%〉—- >=92%60〈92%0旺旺响应时间平均响应时间表(秒)〈=301005% 30〈—— <=6060>1200协助跟进服务客户下单后的跟进服务金额(催款/处理售后)由于客服原因导致售后或者差评出现一次扣 1 分,扣完为止〉=5001005% 500〉—— >=1000801000〉-— >=150060<15000执行力/工作态度根据主管要求完成分配任务(考勤,工作配合度,纪律性、学习能力、工作完成时间等) 上级主管打分10010% 8060400某电商公司电子商务公司 KPI 考核 职位:运营 KPI 指标详细描述标准分值权重得分指标完成率实际销售额/计划销售额(——万/月)〉=80%10020% 80%>-- >=70%8570%>—— ...

1、当您付费下载文档后,您只拥有了使用权限,并不意味着购买了版权,文档只能用于自身使用,不得用于其他商业用途(如 [转卖]进行直接盈利或[编辑后售卖]进行间接盈利)。
2、本站所有内容均由合作方或网友上传,本站不对文档的完整性、权威性及其观点立场正确性做任何保证或承诺!文档内容仅供研究参考,付费前请自行鉴别。
3、如文档内容存在违规,或者侵犯商业秘密、侵犯著作权等,请点击“违规举报”。

碎片内容

某电商员工绩效考核方案

人从众+ 关注
实名认证
内容提供者

欢迎光临小店,本店以公文和教育为主,希望符合您的需求。

确认删除?
VIP
微信客服
  • 扫码咨询
会员Q群
  • 会员专属群点击这里加入QQ群
客服邮箱
回到顶部