电脑桌面
添加小米粒文库到电脑桌面
安装后可以在桌面快捷访问

污水处理厂工艺设计VIP专享

污水处理厂工艺设计_第1页
1/17
污水处理厂工艺设计_第2页
2/17
污水处理厂工艺设计_第3页
3/17
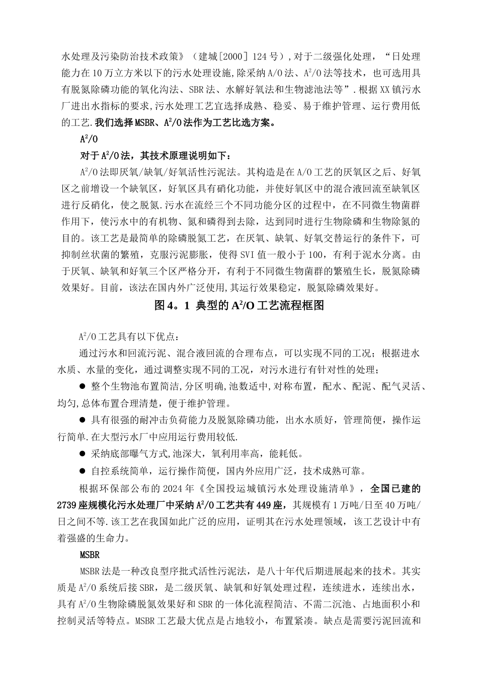
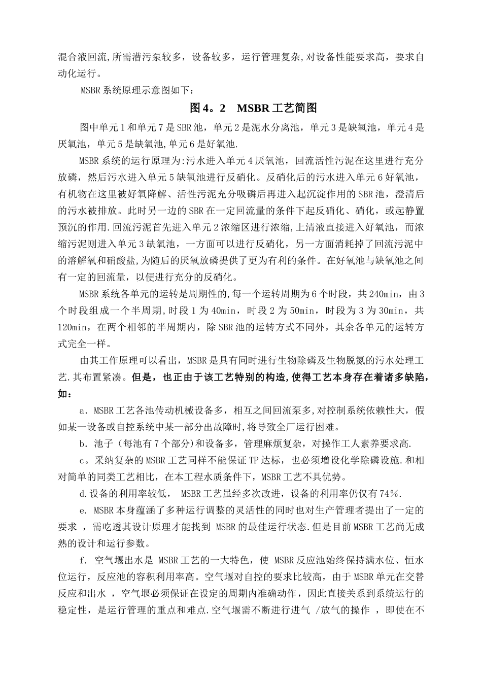
污水处理厂工艺设计1 污水、污泥处理工艺1.1 污水处理工艺(1)预处理及污水二级处理工艺选择污水处理厂的工艺选择应根据现状工艺条件、进水水质、出水要求、污水厂规模,污泥处置方法、气象环境条件及技术管理水平、工程地质等因素综合考虑后确定。根据本工程进水水质和出水水质,各项污染物的去除率如表 4—1 所示。表 4-1:设计进出水水质及去除率(单位:mg/L)项 目BOD5CODSSNH3-NTNTP设计进水水质20038025035453设计出水水质≤10≤50≤10≤5(8)≤15≤0.5去除率≥95%≥86.8%≥96%≥77.1%≥66.7%≥83。3%从已经批复的可研知,本工程工业废水量约占 60%,由于工业集中区废水成分复杂,可生化性较差,本工程采纳混凝沉淀法+水解酸化,是否需要加药或者加药量的控制,根据后续水解酸化池的运行情况来调整.从表 4—1 可以看出,对 TN、NH3—N 及 TP的去除率要求较高,因此为满足处理要求,水解酸化池后续需采纳脱氮除磷污水二级处理+深度处理工艺。1)常用脱氮除磷处理工艺目前,用于城市污水处理、具有一定脱氮除磷效果的污水处理工艺大致分为两大类:第一类为按空间进行分割的连续流活性污泥法;第二类为按时间进行分割的间歇式活性污泥法。① 按空间分割的连续流活性污泥法按空间分割的连续流活性污泥法是指各种处理功能如进水、曝气、沉淀、出水在不同的空间(不同池子)内完成。较成熟的工艺有 A/O(厌氧/好氧)法、A2/O 法和氧化沟法等。② 按时间分割的间歇式活性污泥法目前常用的间歇式活性污泥法有:传统 SBR 工艺、CAST 工艺、UNITANK 工艺、MSBR法等。2)可用于本工程的污水处理工艺常用的具有除磷脱氮功能的污水处理工艺都有其适用性及优缺点。根据《城市污水处理及污染防治技术政策》(建城[2000]124 号),对于二级强化处理,“日处理能力在 10 万立方米以下的污水处理设施,除采纳 A/O 法、A2/O 法等技术,也可选用具有脱氮除磷功能的氧化沟法、SBR 法、水解好氧法和生物滤池法等”.根据 XX 镇污水厂进出水指标的要求,污水处理工艺宜选择成熟、稳妥、易于维护管理、运行费用低的工艺.我们选择 MSBR、A2/O 法作为工艺比选方案。A2/O对于 A2/O 法,其技术原理说明如下:A2/O 法即厌氧/缺氧/好氧活性污泥法。其构造是在 A/O 工艺的厌氧区之后、好氧区之前增设一个缺氧区,好氧区具有硝化功能,并使好氧区中的混合液回流至缺氧区进行反硝化,使之脱氮.污水在流经三个不同功能分区的过程中,在不同微生物...

1、当您付费下载文档后,您只拥有了使用权限,并不意味着购买了版权,文档只能用于自身使用,不得用于其他商业用途(如 [转卖]进行直接盈利或[编辑后售卖]进行间接盈利)。
2、本站所有内容均由合作方或网友上传,本站不对文档的完整性、权威性及其观点立场正确性做任何保证或承诺!文档内容仅供研究参考,付费前请自行鉴别。
3、如文档内容存在违规,或者侵犯商业秘密、侵犯著作权等,请点击“违规举报”。

碎片内容

污水处理厂工艺设计

确认删除?
VIP
微信客服
  • 扫码咨询
会员Q群
  • 会员专属群点击这里加入QQ群
客服邮箱
回到顶部